电脑桌面
添加小米粒文库到电脑桌面
安装后可以在桌面快捷访问

公司售后出差管理制度

公司售后出差管理制度_第1页
1/3
公司售后出差管理制度_第2页
2/3
公司售后出差管理制度_第3页
3/3
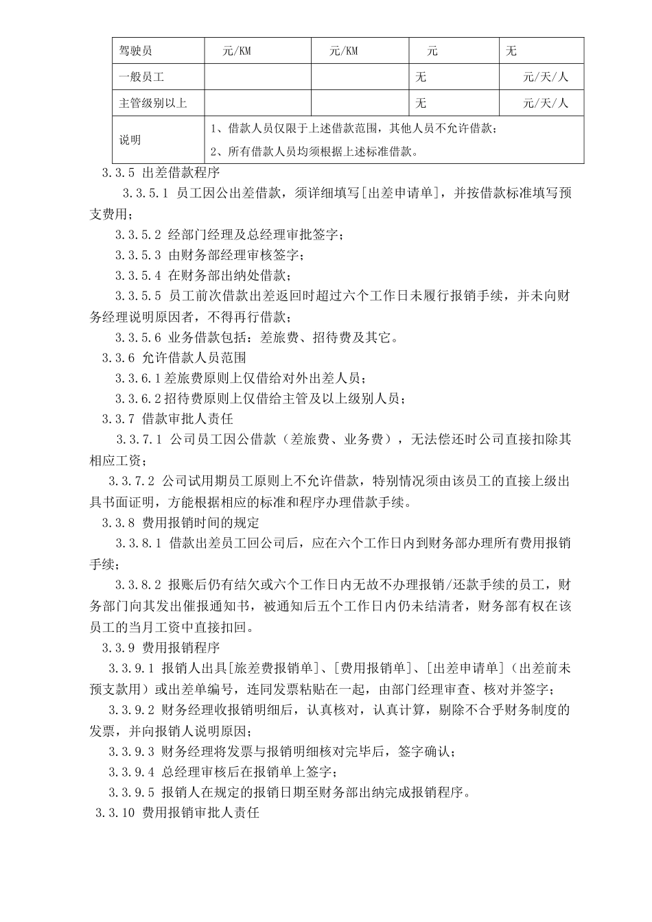
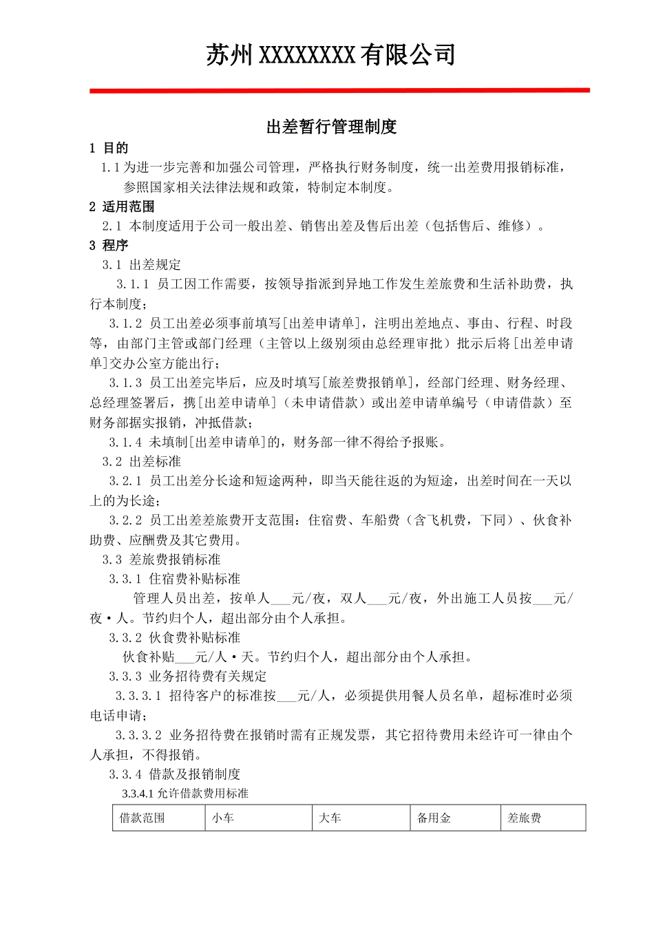
苏州 XXXXXXXX 有限公司出差暂行管理制度1 目的1.1 为进一步完善和加强公司管理,严格执行财务制度,统一出差费用报销标准,参照国家相关法律法规和政策,特制定本制度。2 适用范围 2.1 本制度适用于公司一般出差、销售出差及售后出差(包括售后、维修)。3 程序 3.1 出差规定 3.1.1 员工因工作需要,按领导指派到异地工作发生差旅费和生活补助费,执行本制度; 3.1.2 员工出差必须事前填写[出差申请单],注明出差地点、事由、行程、时段等,由部门主管或部门经理(主管以上级别须由总经理审批)批示后将[出差申请单]交办公室方能出行; 3.1.3 员工出差完毕后,应及时填写[旅差费报销单],经部门经理、财务经理、总经理签署后,携[出差申请单](未申请借款)或出差申请单编号(申请借款)至财务部据实报销,冲抵借款; 3.1.4 未填制[出差申请单]的,财务部一律不得给予报账。 3.2 出差标准 3.2.1 员工出差分长途和短途两种,即当天能往返的为短途,出差时间在一天以上的为长途; 3.2.2 员工出差差旅费开支范围:住宿费、车船费(含飞机费,下同)、伙食补助费、应酬费及其它费用。 3.3 差旅费报销标准 3.3.1 住宿费补贴标准 管理人员出差,按单人___元/夜,双人___元/夜,外出施工人员按___元/夜·人。节约归个人,超出部分由个人承担。3.3.2 伙食费补贴标准 伙食补贴___元/人·天。节约归个人,超出部分由个人承担。3.3.3 业务招待费有关规定3.3.3.1 招待客户的标准按___元/人,必须提供用餐人员名单,超标准时必须电话申请;3.3.3.2 业务招待费在报销时需有正规发票,其它招待费用未经许可一律由个人承担,不得报销。 3.3.4 借款及报销制度 3.3.4.1 允许借款费用标准借款范围小车大车备用金差旅费驾驶员元/KM元/KM元无一般员工无元/天/人主管级别以上无元/天/人说明1、借款人员仅限于上述借款范围,其他人员不允许借款;2、所有借款人员均须根据上述标准借款。 3.3.5 出差借款程序 3.3.5.1 员工因公出差借款,须详细填写[出差申请单],并按借款标准填写预支费用; 3.3.5.2 经部门经理及总经理审批签字; 3.3.5.3 由财务部经理审核签字; 3.3.5.4 在财务部出纳处借款;3.3.5.5 员工前次借款出差返回时超过六个工作日未履行报销手续,并未向财务经理说明原因者,不得再行借款; 3.3.5.6 业务借款包括:差旅费、招待费及其它。 3.3.6 允许借款人员范围 3.3.6.1 差旅费原则上仅借给对外出差...

1、当您付费下载文档后,您只拥有了使用权限,并不意味着购买了版权,文档只能用于自身使用,不得用于其他商业用途(如 [转卖]进行直接盈利或[编辑后售卖]进行间接盈利)。
2、本站所有内容均由合作方或网友上传,本站不对文档的完整性、权威性及其观点立场正确性做任何保证或承诺!文档内容仅供研究参考,付费前请自行鉴别。
3、如文档内容存在违规,或者侵犯商业秘密、侵犯著作权等,请点击“违规举报”。

碎片内容

公司售后出差管理制度

您可能关注的文档

确认删除?
VIP
微信客服
  • 扫码咨询
会员Q群
  • 会员专属群点击这里加入QQ群
客服邮箱
回到顶部