电脑桌面
添加小米粒文库到电脑桌面
安装后可以在桌面快捷访问

砂石料买卖合同VIP免费

砂石料买卖合同_第1页
1/6
砂石料买卖合同_第2页
2/6
砂石料买卖合同_第3页
3/6
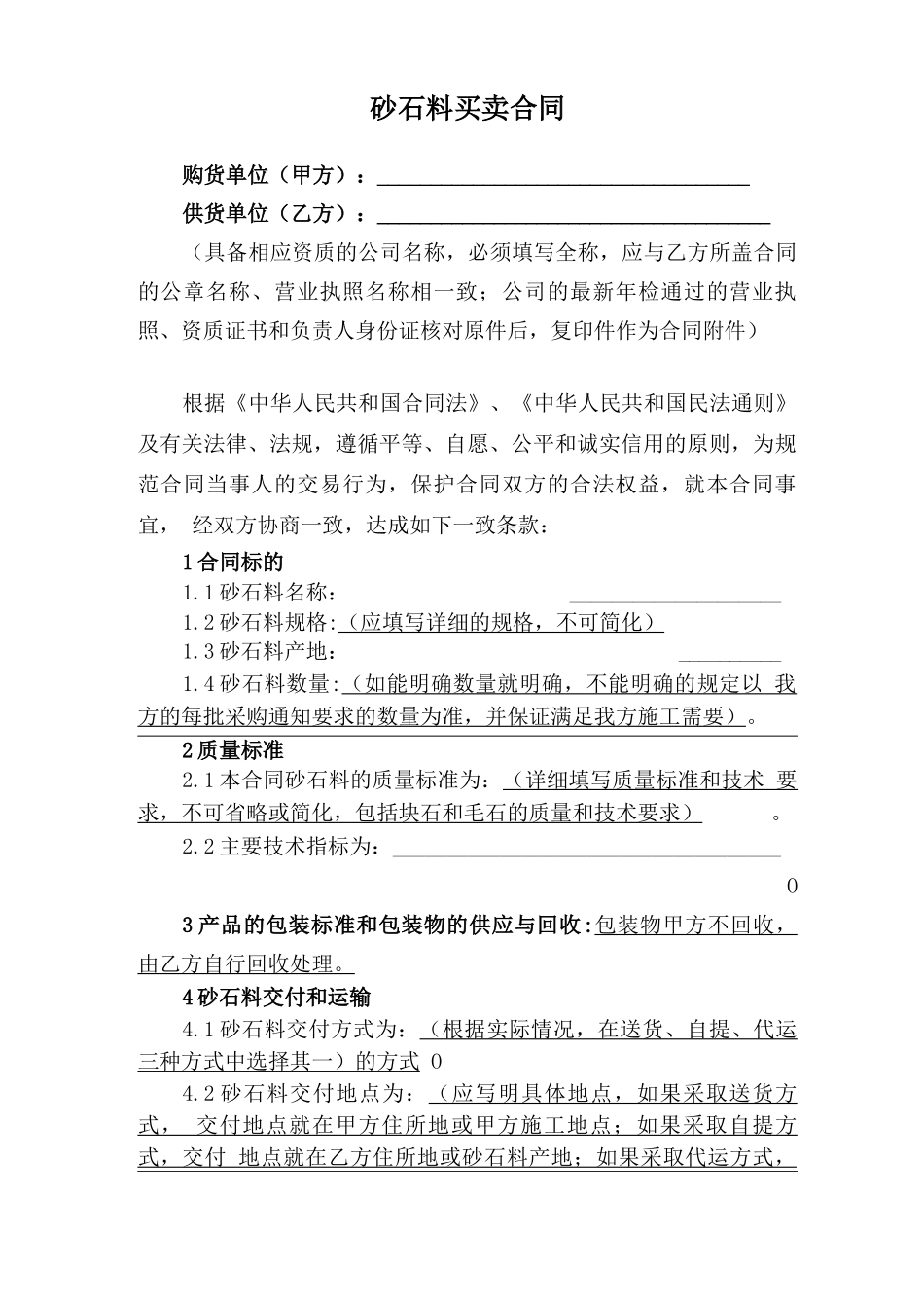
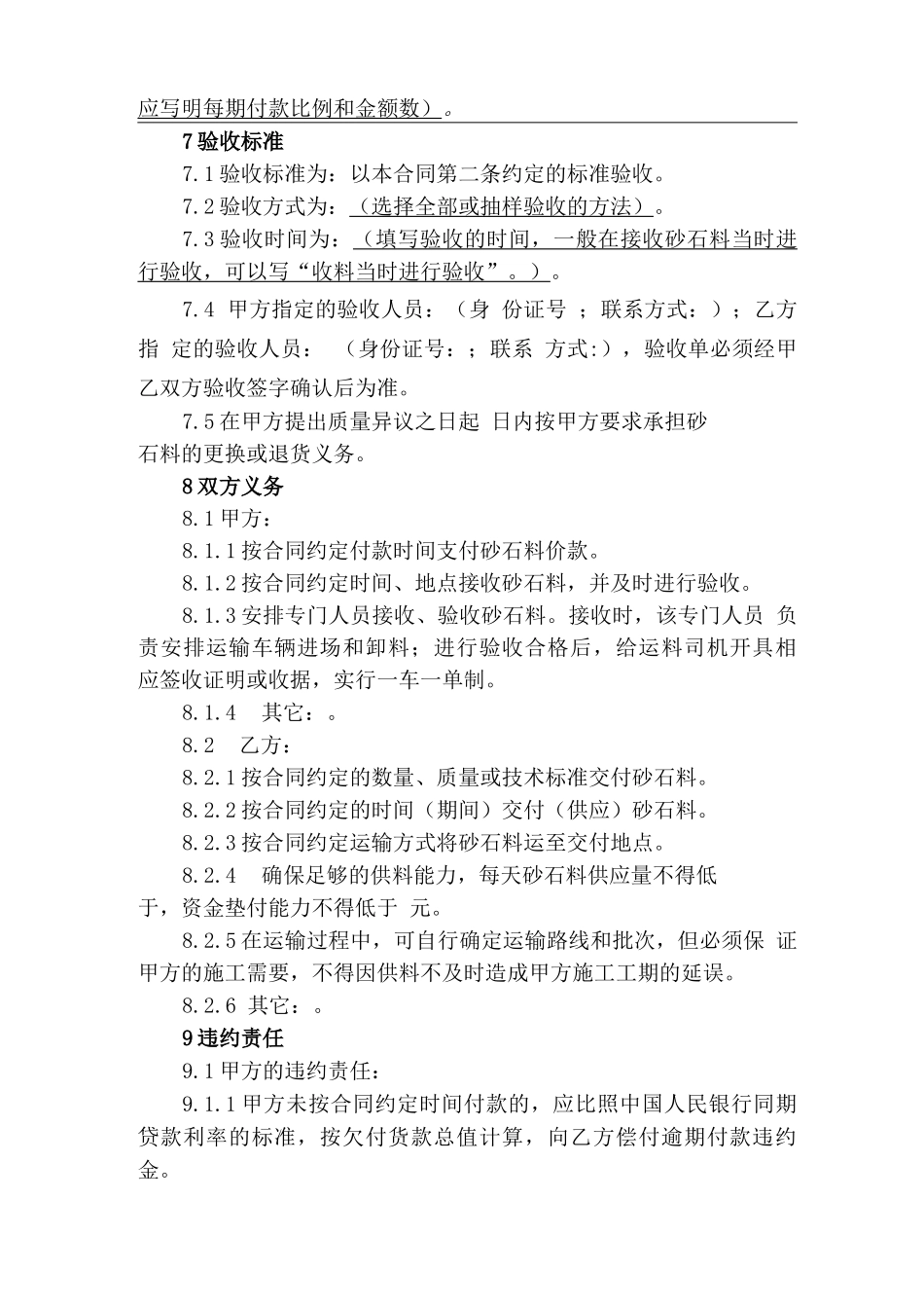
砂石料买卖合同购货单位(甲方):___________________________________供货单位(乙方):_____________________________________(具备相应资质的公司名称,必须填写全称,应与乙方所盖合同的公章名称、营业执照名称相一致;公司的最新年检通过的营业执照、资质证书和负责人身份证核对原件后,复印件作为合同附件)根据《中华人民共和国合同法》、《中华人民共和国民法通则》及有关法律、法规,遵循平等、自愿、公平和诚实信用的原则,为规范合同当事人的交易行为,保护合同双方的合法权益,就本合同事宜,经双方协商一致,达成如下一致条款:1合同标的1.1砂石料名称:____________________1.2砂石料规格:(应填写详细的规格,不可简化)1.3砂石料产地:__________1.4砂石料数量:(如能明确数量就明确,不能明确的规定以我方的每批采购通知要求的数量为准,并保证满足我方施工需要)。2质量标准2.1本合同砂石料的质量标准为:(详细填写质量标准和技术要求,不可省略或简化,包括块石和毛石的质量和技术要求)。2.2主要技术指标为:____________________________________O3产品的包装标准和包装物的供应与回收:包装物甲方不回收,由乙方自行回收处理。4砂石料交付和运输4.1砂石料交付方式为:(根据实际情况,在送货、自提、代运三种方式中选择其一)的方式O4.2砂石料交付地点为:(应写明具体地点,如果采取送货方式,交付地点就在甲方住所地或甲方施工地点;如果采取自提方式,交付地点就在乙方住所地或砂石料产地;如果采取代运方式,交付地点就在运输目的地或甲方住所地或甲方施工地点;建议采用送货方式)。4.3砂石料交付时间(期间)为:(应写明具体年月日,如果不能明确具体时间,只能明确供料期间,也可写明具体供料期间或以我方批准的供货通知为准)。4.4砂石料由(具体写明哪一方负责运输,如果采取送货方式,由乙方负责;如果是自提,由甲方负责;如果是代运,由承运方负责)负责运输。4.5采用(具体写明以何种方式运输,如:汽车、火车或联运等)方式运输砂石料。4.6运输费用由(具体写明哪一方承担,如果采取送货方式,由乙方承担;如果采取自提方式,由甲方承担;如果采取代运方式,可选择甲方或乙方承担,双方根据实际情况自行约定)承担。一自然减(增)量规定及计算方法:换算标准要明确。5合同价款5.1砂石料单价:(根据不同规格写单价,写明是综合单价还是单一单价,如果是综合单价,就应包括砂石料费、砂石料的装、卸、运以及所有不可预见的费用;如果是单一费用,就指砂石料费。涉及体积和重量的换算,请参实验室堆积密度)一5.2合同暂定价款:(如不能确定合同额为约计,最终应按照实际结算,等于单价乘以数量)元,大写:元。6计量、结算与支付6.1计量方式:。(过磅或量方方式)6.2结算方式:(按照方或按时间,结算以后提供上月供应砂石料的发票)。双方每月日前凭收料单进行结算,超过次月日前未结算的,转为下月计算。6.3付款方式:甲方每次收到乙方按双方确认数额开具的正式货款发票后,以银行转账方式向乙方支付货款。乙方确认其收受货款的开户银行为:,户名为:,账号为:,乙方如需变更账号,需提前日书面方式通知甲方。6.4付款时间:(写明付款的具体时间要求,如果是分期付款,应写明每期付款比例和金额数)。7验收标准7.1验收标准为:以本合同第二条约定的标准验收。7.2验收方式为:(选择全部或抽样验收的方法)。7.3验收时间为:(填写验收的时间,一般在接收砂石料当时进行验收,可以写“收料当时进行验收”。)。7.4甲方指定的验收人员:(身份证号;联系方式:);乙方指定的验收人员:(身份证号:;联系方式:),验收单必须经甲乙双方验收签字确认后为准。7.5在甲方提出质量异议之日起日内按甲方要求承担砂石料的更换或退货义务。8双方义务8.1甲方:8.1.1按合同约定付款时间支付砂石料价款。8.1.2按合同约定时间、地点接收砂石料,并及时进行验收。8.1.3安排专门人员接收、验收砂石料。接收时,该专门人员负责安排运输车辆进场和卸料;进行验收合格后,给运料司机开具相应签收证明或收据,实行一车一单制。8.1.4其它:。8.2乙方:8.2....

1、当您付费下载文档后,您只拥有了使用权限,并不意味着购买了版权,文档只能用于自身使用,不得用于其他商业用途(如 [转卖]进行直接盈利或[编辑后售卖]进行间接盈利)。
2、本站所有内容均由合作方或网友上传,本站不对文档的完整性、权威性及其观点立场正确性做任何保证或承诺!文档内容仅供研究参考,付费前请自行鉴别。
3、如文档内容存在违规,或者侵犯商业秘密、侵犯著作权等,请点击“违规举报”。

碎片内容

砂石料买卖合同

确认删除?
VIP
微信客服
  • 扫码咨询
会员Q群
  • 会员专属群点击这里加入QQ群
客服邮箱
回到顶部