电脑桌面
添加小米粒文库到电脑桌面
安装后可以在桌面快捷访问

分店市场部工作手册

分店市场部工作手册_第1页
1/18
分店市场部工作手册_第2页
2/18
分店市场部工作手册_第3页
3/18
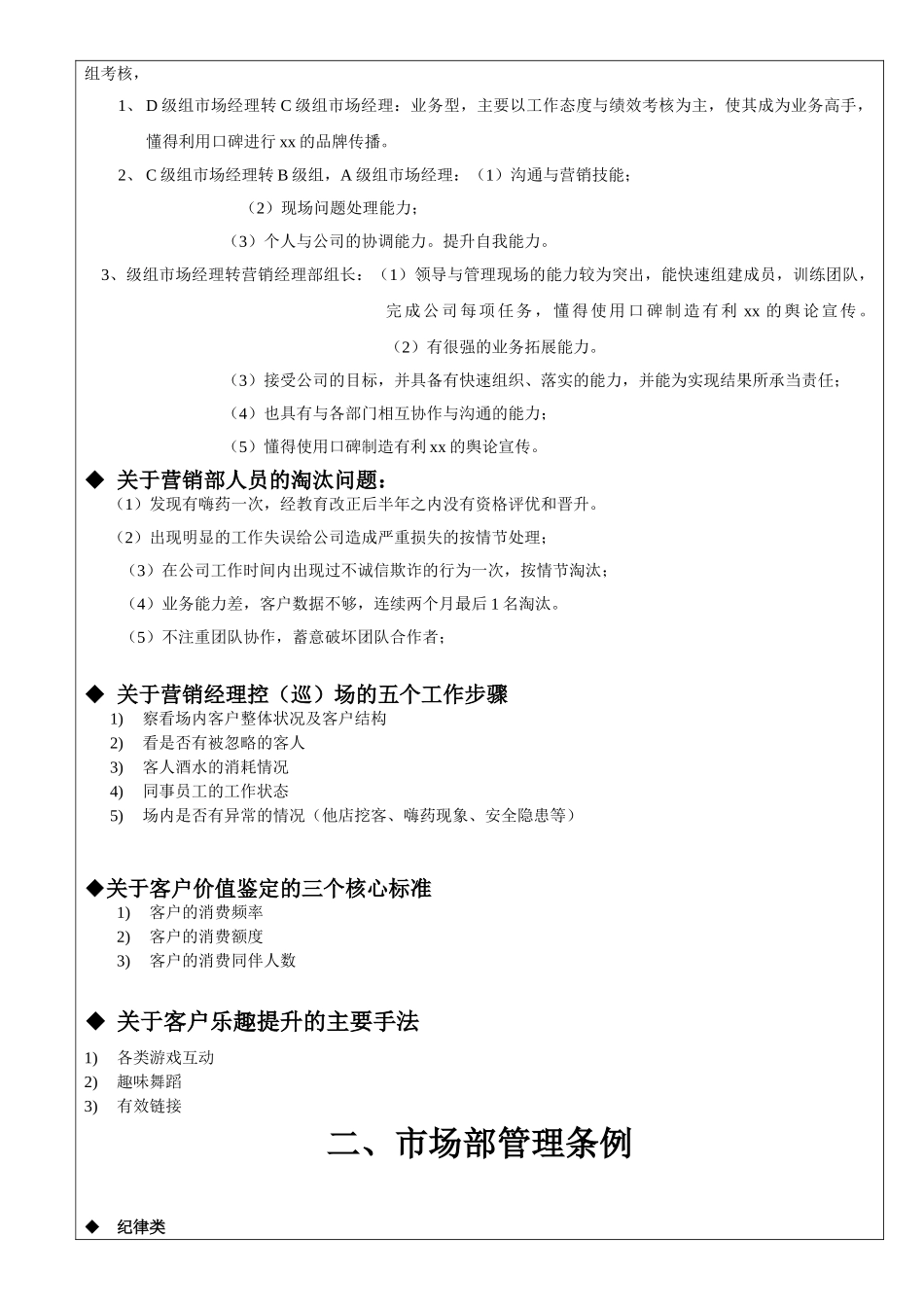
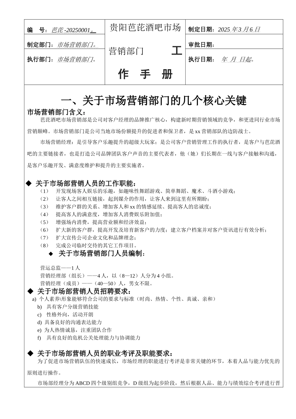
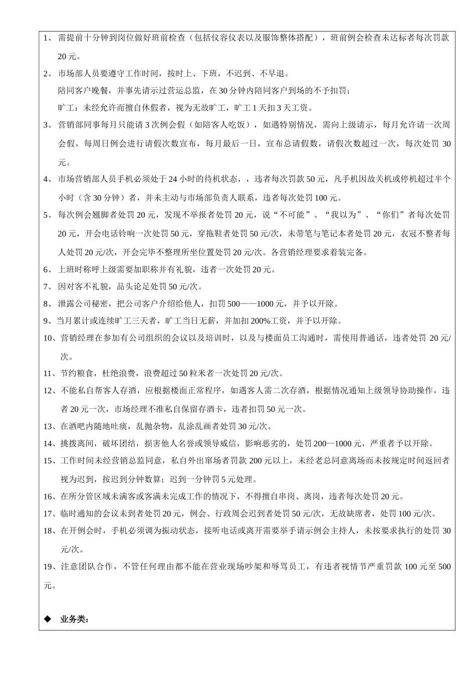
编 号:芭芘 -20250001 。贵阳芭芘酒吧市场营销部门 工 作 手 册制定日期:2025 年 3 月 6 日 制定部门:市场营销部门。审批日期: 执行部门:市场营销部门。执行日期: 年 月 日起 。一、关于市场营销部门的几个核心关键市场营销部门含义:芭芘酒吧市场营销部是公司对客户经理的品牌推广核心,构建新时期营销领域的竞争,和更进同行业市场营销颠峰。市场营销部门是公司当地市场份额提升的促进者和保卫者,是 xx 营销部队的边防战士。市场营销经理:是引导客户乐趣提升的超级大玩家;是公司客户营销管理工作的执行者,是客户与芭芘酒吧的主要链接者,也是打造公司品牌团队客户声音的主要代表者,他(她)们长期在一线与客户接触和沟通,是客户乐趣开发、满意度维护和提升的主要实施者。 关于市场部营销人员的工作职能:(1)开发现场客人娱乐的乐趣,如趣味性舞蹈游戏、简单舞蹈、魔术、斗酒小游戏;(2)让客人之间相互链接,起到媒介的作用,让客人来到这里有所期盼;(3)维护客户群的关系、增加客人和 xx 的情感延续、提高客人的忠诚度;(4)提高客人的满意度,增加客人消费娱乐附加值;(5)增强场内消费,提高营业额和经济效益;(6)扩大新的客户群,提高开发及培育新客户的力度;建立客户档案并对客户资讯进行有效分析;(7)扩大宣传公司企业文化和品牌理念;(8)完成公司临时交待的其它工作项目。 关于市场营销部门人员编制:营运总监——1 人营销经理部(组长)——4 人,以(8—12)人分为 4 小组。营销经理(成员)——(40—50)人,男女不限。 关于市场部营销人员招聘要求: a) 个人素养\形象能够符合公司的要求与标准(时尚、热情、个性、真诚、亲和)b)具有客户分级营销技能c)性格外向,活动开朗d) 具备良好的沟通表达能力e) 为人热情诚恳,注重团队合作f)具有良好的危机公关处理能力与协调能力 关于市场部营销人员的职业考评及职能要求:为了促进市场营销队伍的快速成长,市场经理的职能进行考评是非常关键的环节,本着人品与能力优先的原则进行操作。市场部经理分为 ABCD 四个级别组竞争,D 级组为起步阶段,然后根据人品、能力与绩效综合考评进行晋组考核,1、 D 级组市场经理转 C 级组市场经理:业务型,主要以工作态度与绩效考核为主,使其成为业务高手,懂得利用口碑进行 xx 的品牌传播。2、 C 级组市场经理转 B 级组,A 级组市场经理:(1)沟通与营销技能; ...

1、当您付费下载文档后,您只拥有了使用权限,并不意味着购买了版权,文档只能用于自身使用,不得用于其他商业用途(如 [转卖]进行直接盈利或[编辑后售卖]进行间接盈利)。
2、本站所有内容均由合作方或网友上传,本站不对文档的完整性、权威性及其观点立场正确性做任何保证或承诺!文档内容仅供研究参考,付费前请自行鉴别。
3、如文档内容存在违规,或者侵犯商业秘密、侵犯著作权等,请点击“违规举报”。

碎片内容

分店市场部工作手册

确认删除?
VIP
微信客服
  • 扫码咨询
会员Q群
  • 会员专属群点击这里加入QQ群
客服邮箱
回到顶部