电脑桌面
添加小米粒文库到电脑桌面
安装后可以在桌面快捷访问

建安工程项目部岗位目标责任书

建安工程项目部岗位目标责任书_第1页
1/5
建安工程项目部岗位目标责任书_第2页
2/5
建安工程项目部岗位目标责任书_第3页
3/5
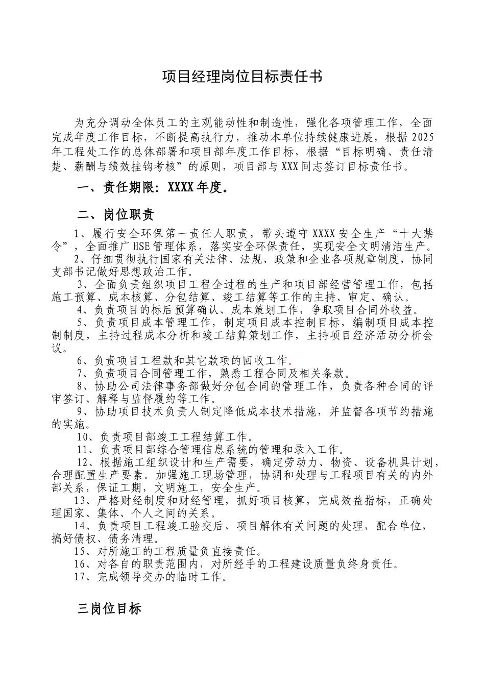
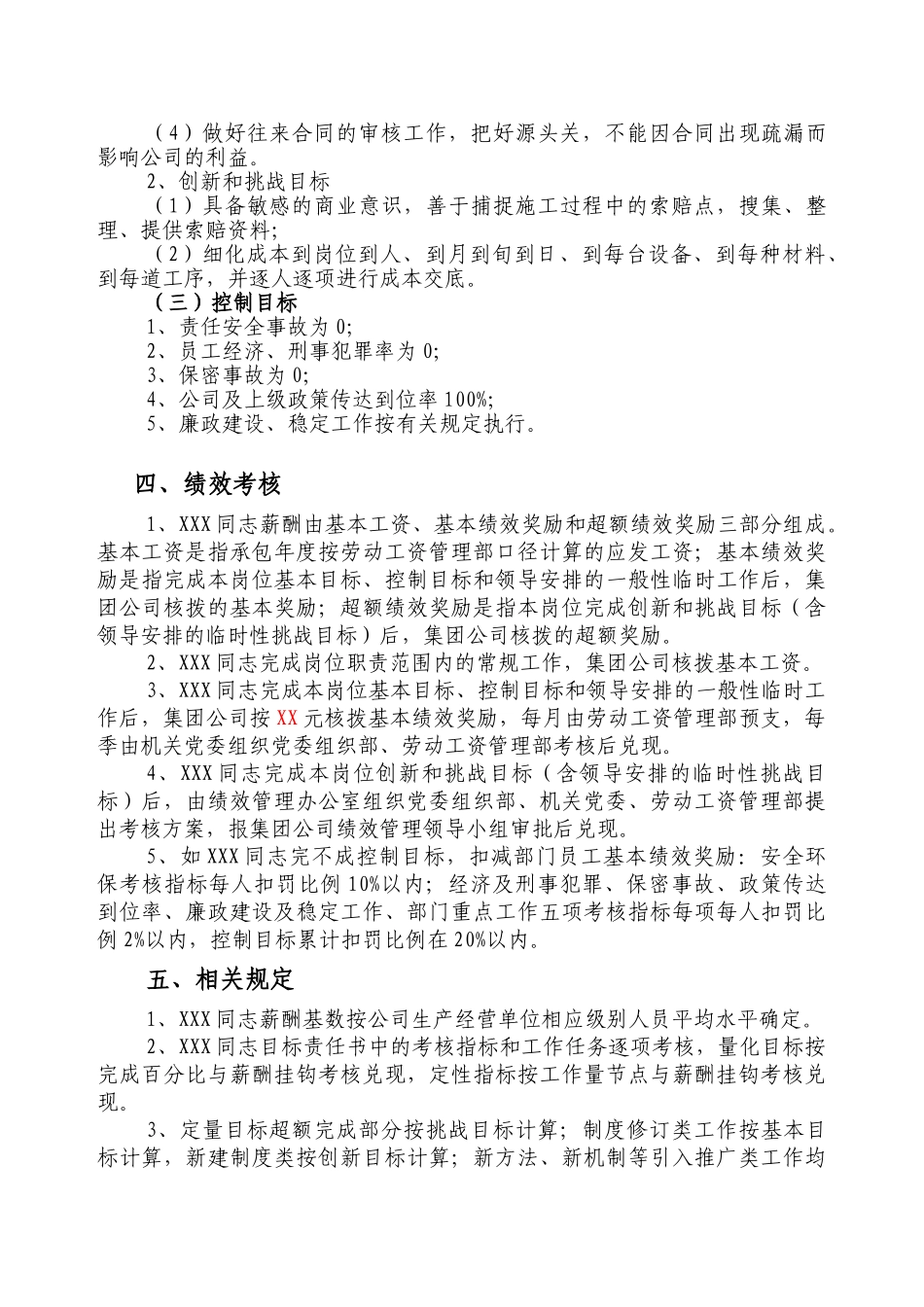
项目经理岗位目标责任书为充分调动全体员工的主观能动性和制造性,强化各项管理工作,全面完成年度工作目标,不断提高执行力,推动本单位持续健康进展,根据 2025年工程处工作的总体部署和项目部年度工作目标,根据“目标明确、责任清楚、薪酬与绩效挂钩考核”的原则,项目部与 XXX 同志签订目标责任书。一、责任期限:XXXX 年度。二、岗位职责1、履行安全环保第一责任人职责,带头遵守 XXXX 安全生产“十大禁令”,全面推广 HSE 管理体系,落实安全环保责任,实现安全文明清洁生产。2、仔细贯彻执行国家有关法律、法规、政策和企业各项规章制度,协同支部书记做好思想政治工作。3、全面负责组织项目工程全过程的生产和项目部经营管理工作,包括施工预算、成本核算、分包结算、竣工结算等工作的主持、审定、确认。4、负责项目的标后预算确认、成本策划工作,争取项目合同外收益。5、负责项目成本管理工作,制定项目成本控制目标,编制项目成本控制制度,主持过程成本分析和竣工结算策划工作,主持项目经济活动分析会议。6、负责项目工程款和其它款项的回收工作。7、负责项目合同管理工作,熟悉工程合同及相关条款。8、协助公司法律事务部做好分包合同的管理工作,负责各种合同的评审签订、解释与监督履约等工作。9、协助项目技术负责人制定降低成本技术措施,并监督各项节约措施的实施。10、负责项目部竣工工程结算工作。11、负责项目部综合管理信息系统的管理和录入工作。12、根据施工组织设计和生产需要,确定劳动力、物资、设备机具计划,合理配置生产要素。加强施工现场管理,协调和处理与工程项目有关的内外部关系,保证工期,文明施工,安全生产。13、严格财经制度和财经管理,抓好项目核算,完成效益指标,正确处理国家、集体、个人之间的关系。14、负责项目工程竣工验交后,项目解体有关问题的处理,配合单位,搞好债权、债务清理。15、对所施工的工程质量负直接责任。16、对各自的职责范围内,对所经手的工程建设质量负终身责任。17、完成领导交办的临时工作。三岗位目标(一) 量化目标1、 基本目标(1)项目标后预算 XX 万元,项目目标成本 XX 万元,成本降低额 XX%;(2)工程进度款到位率 100%;(3)新开工项目标后预算编制率,95%(4)计划统计准确率,95%(5)工程结算及时率及准确率,95%(6)提报改善经营管理建议(项),1(7)现代化创新成果及研讨论文(篇),1(8)项目工程信息平台应用率,90%(9)绩效管...

1、当您付费下载文档后,您只拥有了使用权限,并不意味着购买了版权,文档只能用于自身使用,不得用于其他商业用途(如 [转卖]进行直接盈利或[编辑后售卖]进行间接盈利)。
2、本站所有内容均由合作方或网友上传,本站不对文档的完整性、权威性及其观点立场正确性做任何保证或承诺!文档内容仅供研究参考,付费前请自行鉴别。
3、如文档内容存在违规,或者侵犯商业秘密、侵犯著作权等,请点击“违规举报”。

碎片内容

建安工程项目部岗位目标责任书

您可能关注的文档

确认删除?
VIP
微信客服
  • 扫码咨询
会员Q群
  • 会员专属群点击这里加入QQ群
客服邮箱
回到顶部