电脑桌面
添加小米粒文库到电脑桌面
安装后可以在桌面快捷访问

高考物理二轮复习 专题三 电场与磁场 第1讲 电场及带电粒子在电场中的运动学案-人教版高三全册物理学案

高考物理二轮复习 专题三 电场与磁场 第1讲 电场及带电粒子在电场中的运动学案-人教版高三全册物理学案_第1页
1/15
高考物理二轮复习 专题三 电场与磁场 第1讲 电场及带电粒子在电场中的运动学案-人教版高三全册物理学案_第2页
2/15
高考物理二轮复习 专题三 电场与磁场 第1讲 电场及带电粒子在电场中的运动学案-人教版高三全册物理学案_第3页
3/15
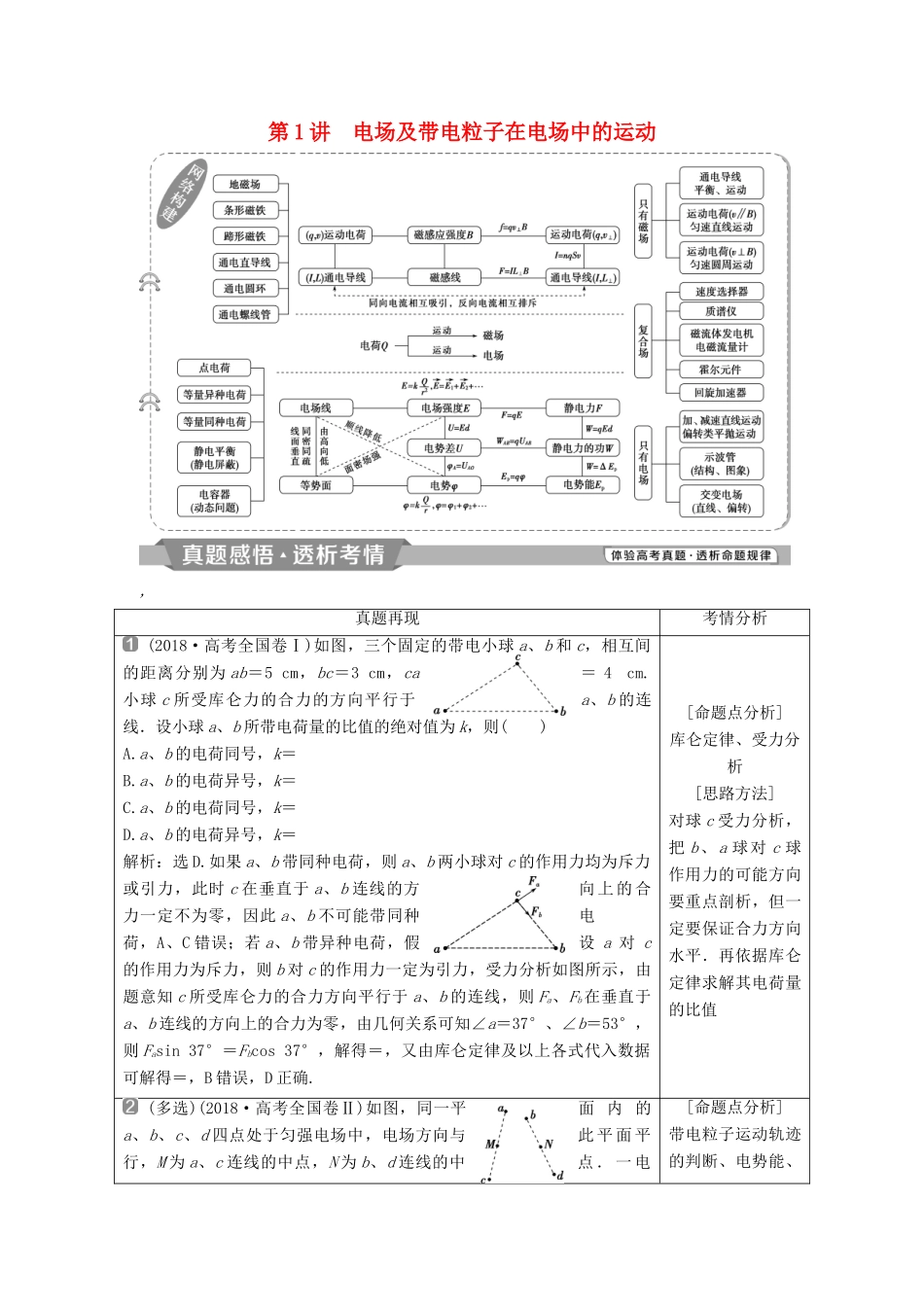
第 1 讲 电场及带电粒子在电场中的运动, 真题再现考情分析 (2018·高考全国卷Ⅰ)如图,三个固定的带电小球 a、b 和 c,相互间的距离分别为 ab=5 cm,bc=3 cm,ca= 4 cm.小球 c 所受库仑力的合力的方向平行于a、b 的连线.设小球 a、b 所带电荷量的比值的绝对值为 k,则( )A.a、b 的电荷同号,k=B.a、b 的电荷异号,k=C.a、b 的电荷同号,k=D.a、b 的电荷异号,k=解析:选 D.如果 a、b 带同种电荷,则 a、b 两小球对 c 的作用力均为斥力或引力,此时 c 在垂直于 a、b 连线的方向 上 的 合力一定不为零,因此 a、b 不可能带同种电荷,A、C 错误;若 a、b 带异种电荷,假设 a 对 c的作用力为斥力,则 b 对 c 的作用力一定为引力,受力分析如图所示,由题意知 c 所受库仑力的合力方向平行于 a、b 的连线,则 Fa、Fb 在垂直于a、b 连线的方向上的合力为零,由几何关系可知∠a=37°、∠b=53°,则 Fasin 37°=Fbcos 37°,解得=,又由库仑定律及以上各式代入数据可解得=,B 错误,D 正确.[命题点分析]库仑定律、受力分析[思路方法]对球 c 受力分析,把 b、a 球对 c 球作用力的可能方向要重点剖析,但一定要保证合力方向水平.再依据库仑定律求解其电荷量的比值 (多选)(2018·高考全国卷Ⅱ)如图,同一平面 内 的a、b、c、d 四点处于匀强电场中,电场方向与此 平 面 平行,M 为 a、c 连线的中点,N 为 b、d 连线的中点 . 一 电[命题点分析]带电粒子运动轨迹的判断、电势能、荷量为 q(q>0)的粒子从 a 点移动到 b 点,其电势能减小 W1;若该粒子从 c点移动到 d 点,其电势能减小 W2.下列说法正确的是( )A.此匀强电场的场强方向一定与 a、b 两点连线平行B.若该粒子从 M 点移动到 N 点,则电场力做功一定为C.若 c、d 之间的距离为 L,则该电场的场强大小一定为D.若 W1=W2,则 a、M 两点之间的电势差一定等于 b、N 两点之间的电势差解析:选 BD.由题意得,(φa-φb)q=W1,(φc-φd)q=W2,只能得出a、b 两点间和 c、d 两点间的电势关系,无法确定场强的方向,选项 A 错误;若 c、d 之间的距离为 L,因无法确定场强的方向,故无法确定场强的大小,选项 C 错误;由于 φM=、φN=、WMN=q(φM-φN),上述式子联立求解得粒子从 M 点移动到 N 点电场力做的功为 WMN=,所以 B 正确;若 W1=W2,有 φa-φb...

1、当您付费下载文档后,您只拥有了使用权限,并不意味着购买了版权,文档只能用于自身使用,不得用于其他商业用途(如 [转卖]进行直接盈利或[编辑后售卖]进行间接盈利)。
2、本站所有内容均由合作方或网友上传,本站不对文档的完整性、权威性及其观点立场正确性做任何保证或承诺!文档内容仅供研究参考,付费前请自行鉴别。
3、如文档内容存在违规,或者侵犯商业秘密、侵犯著作权等,请点击“违规举报”。

碎片内容

高考物理二轮复习 专题三 电场与磁场 第1讲 电场及带电粒子在电场中的运动学案-人教版高三全册物理学案

您可能关注的文档

确认删除?
VIP
微信客服
  • 扫码咨询
会员Q群
  • 会员专属群点击这里加入QQ群
客服邮箱
回到顶部