电脑桌面
添加小米粒文库到电脑桌面
安装后可以在桌面快捷访问

旧居住建筑节能改造工程监理工程师通知单VIP专享

旧居住建筑节能改造工程监理工程师通知单_第1页
1/6
旧居住建筑节能改造工程监理工程师通知单_第2页
2/6
旧居住建筑节能改造工程监理工程师通知单_第3页
3/6
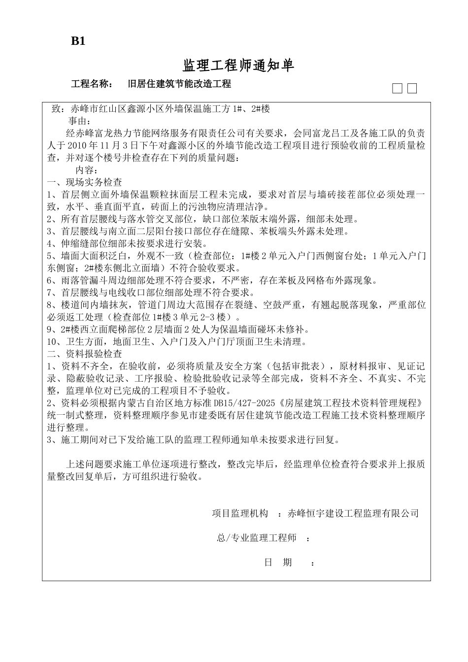
B1 监理工程师通知单工程名称: 旧居住建筑节能改造工程 致:赤峰市红山区鑫源小区外墙保温施工方 1#、2#楼 事由: 经赤峰富龙热力节能网络服务有限责任公司有关要求,会同富龙吕工及各施工队的负责人于 2010 年 11 月 3 日下午对鑫源小区的外墙节能改造工程项目进行预验收前的工程质量检查,并对逐个楼号井检查存在下列的质量问题: 内容:一、现场实务检查1、首层侧立面外墙保温颗粒抹面层工程未完成,要求对首层与墙砖接茬部位必须处理一致,水平、垂直面平直,砖面上的污浊物应清理洁净。2、所有首层腰线与落水管交叉部位,缺口部位苯版末端外露,细部未处理。3、首层腰线与南立面二层阳台接口部位存在缝隙、苯板端头外露未处理。4、伸缩缝部位细部未按要求进行安装。5、墙面大面积泛白,外观不一致(检查部位:1#楼 2 单元入户门西侧窗台处;1 单元入户门东侧窗;2#楼东侧北立面墙)不符合验收要求。6、雨落管漏斗周边细部处理不符合要求,不严密,存在苯板及网格布外露现象。7、首层腰线与电线收口部位细部处理不符合要求。8、楼道间内墙抹灰,管道门周边大范围存在裂缝、空鼓严重,有翘起脱落现象,严重部位必须返工处理(检查部位 1#楼 3 单元 2-3 楼)。9、2#楼西立面爬梯部位 2 层墙面 2 处人为保温墙面碰坏未修补。10、卫生方面,地面卫生、入户门及入户门厅顶面卫生未清理。二、资料报验检查1、资料不齐全,在验收前,必须将质量及安全方案(包括审批表),原材料报审、见证记录、隐蔽验收记录、工序报验、检验批验收记录等全部完成,资料不齐全、不真实、不完整,监理单位对已完成的工程项目不予验收。2、资料必须根据内蒙古自治区地方标准 DB15/427-2025《房屋建筑工程技术资料管理规程》统一制式整理,资料整理顺序参见市建委既有居住建筑节能改造工程施工技术资料整理顺序进行整理。3、施工期间对已下发给施工队的监理工程师通知单未按要求进行回复。 上述问题要求施工单位逐项进行整改,整改完毕后,经监理单位检查符合要求并上报质量整改回复单后,方可组织进行验收。 项目监理机构 :赤峰恒宇建设工程监理有限公司 总/专业监理工程师 : 日 期 : B1 监理工程师通知单工程名称: 旧居住建筑节能改造工程 致:赤峰市红山区鑫源小区外墙保温施工方 3#、4#楼 事由: 经赤峰富龙热力节能网络服务有限责任公司有关要求,会同富龙吕工及各施工队的负责人于 2010 年 11 月 3 日下午对...

1、当您付费下载文档后,您只拥有了使用权限,并不意味着购买了版权,文档只能用于自身使用,不得用于其他商业用途(如 [转卖]进行直接盈利或[编辑后售卖]进行间接盈利)。
2、本站所有内容均由合作方或网友上传,本站不对文档的完整性、权威性及其观点立场正确性做任何保证或承诺!文档内容仅供研究参考,付费前请自行鉴别。
3、如文档内容存在违规,或者侵犯商业秘密、侵犯著作权等,请点击“违规举报”。

碎片内容

旧居住建筑节能改造工程监理工程师通知单

确认删除?
VIP
微信客服
  • 扫码咨询
会员Q群
  • 会员专属群点击这里加入QQ群
客服邮箱
回到顶部