电脑桌面
添加小米粒文库到电脑桌面
安装后可以在桌面快捷访问

股东合伙合作协议合同范本20篇

股东合伙合作协议合同范本20篇_第1页
1/69
股东合伙合作协议合同范本20篇_第2页
2/69
股东合伙合作协议合同范本20篇_第3页
3/69
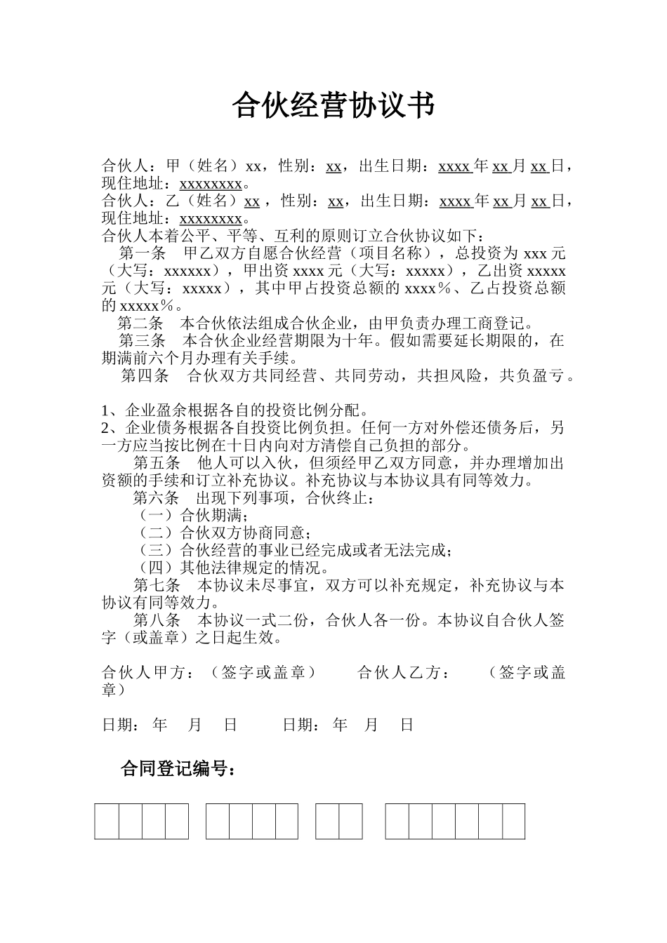
合伙经营协议书合伙人:甲(姓名)xx,性别:xx,出生日期:xxxx 年 xx 月 xx 日,现住地址:xxxxxxxx。合伙人:乙(姓名)xx ,性别:xx,出生日期:xxxx 年 xx 月 xx 日,现住地址:xxxxxxxx。合伙人本着公平、平等、互利的原则订立合伙协议如下: 第一条 甲乙双方自愿合伙经营(项目名称),总投资为 xxx 元(大写:xxxxxx),甲出资 xxxx 元(大写:xxxxx),乙出资 xxxxx元(大写:xxxxx),其中甲占投资总额的 xxxx%、乙占投资总额的 xxxxx%。 第二条 本合伙依法组成合伙企业,由甲负责办理工商登记。 第三条 本合伙企业经营期限为十年。假如需要延长期限的,在期满前六个月办理有关手续。 第四条 合伙双方共同经营、共同劳动,共担风险,共负盈亏。 1、企业盈余根据各自的投资比例分配。 2、企业债务根据各自投资比例负担。任何一方对外偿还债务后,另一方应当按比例在十日内向对方清偿自己负担的部分。 第五条 他人可以入伙,但须经甲乙双方同意,并办理增加出资额的手续和订立补充协议。补充协议与本协议具有同等效力。 第六条 出现下列事项,合伙终止: (一)合伙期满; (二)合伙双方协商同意; (三)合伙经营的事业已经完成或者无法完成; (四)其他法律规定的情况。 第七条 本协议未尽事宜,双方可以补充规定,补充协议与本协议有同等效力。 第八条 本协议一式二份,合伙人各一份。本协议自合伙人签字(或盖章)之日起生效。 合伙人甲方:(签字或盖章) 合伙人乙方: (签字或盖章) 日期: 年 月 日 日期: 年 月 日 合同登记编号: 技 术 服 务 合 同(含技术培训、技术中介)项目名称:委托人:(甲方)受托人(乙方)签订地点: 省(市) 市、县(区)签订日期: 年 月 日有效期限: 年 月 日至年 月 日北 京 技 术 市 场 管 理 办 公 室填 写 说 明一、“合同登记编号”由技术合同登记处填写。二、技术服务合同是指当事人一方以技术知识为另一方解决特定技术问题所订立的合同。技术培训合同是指当事人一方委托另一方对指定的专业技术人员进行特定项目的技术指导和专业训练所订立的合同。技术中介合同是指当事人一方以知识、技术、经验和信息为另一方与第三方订立技术合同进行联系、介绍、组织工业化开发并对履行合同提供服务所订立的合同。三、计划内项目应填写国务院部委、省、自治区、直辖市、计划单列市、地、市(县)级计划,不属...

1、当您付费下载文档后,您只拥有了使用权限,并不意味着购买了版权,文档只能用于自身使用,不得用于其他商业用途(如 [转卖]进行直接盈利或[编辑后售卖]进行间接盈利)。
2、本站所有内容均由合作方或网友上传,本站不对文档的完整性、权威性及其观点立场正确性做任何保证或承诺!文档内容仅供研究参考,付费前请自行鉴别。
3、如文档内容存在违规,或者侵犯商业秘密、侵犯著作权等,请点击“违规举报”。

碎片内容

股东合伙合作协议合同范本20篇

一二三四传媒+ 关注
实名认证
内容提供者

大量资料供您选择,没有合适的可以联系小二。

确认删除?
VIP
微信客服
  • 扫码咨询
会员Q群
  • 会员专属群点击这里加入QQ群
客服邮箱
回到顶部