电脑桌面
添加小米粒文库到电脑桌面
安装后可以在桌面快捷访问

锚杆静压桩专项安全作业交底书VIP专享

锚杆静压桩专项安全作业交底书_第1页
1/2
锚杆静压桩专项安全作业交底书_第2页
2/2
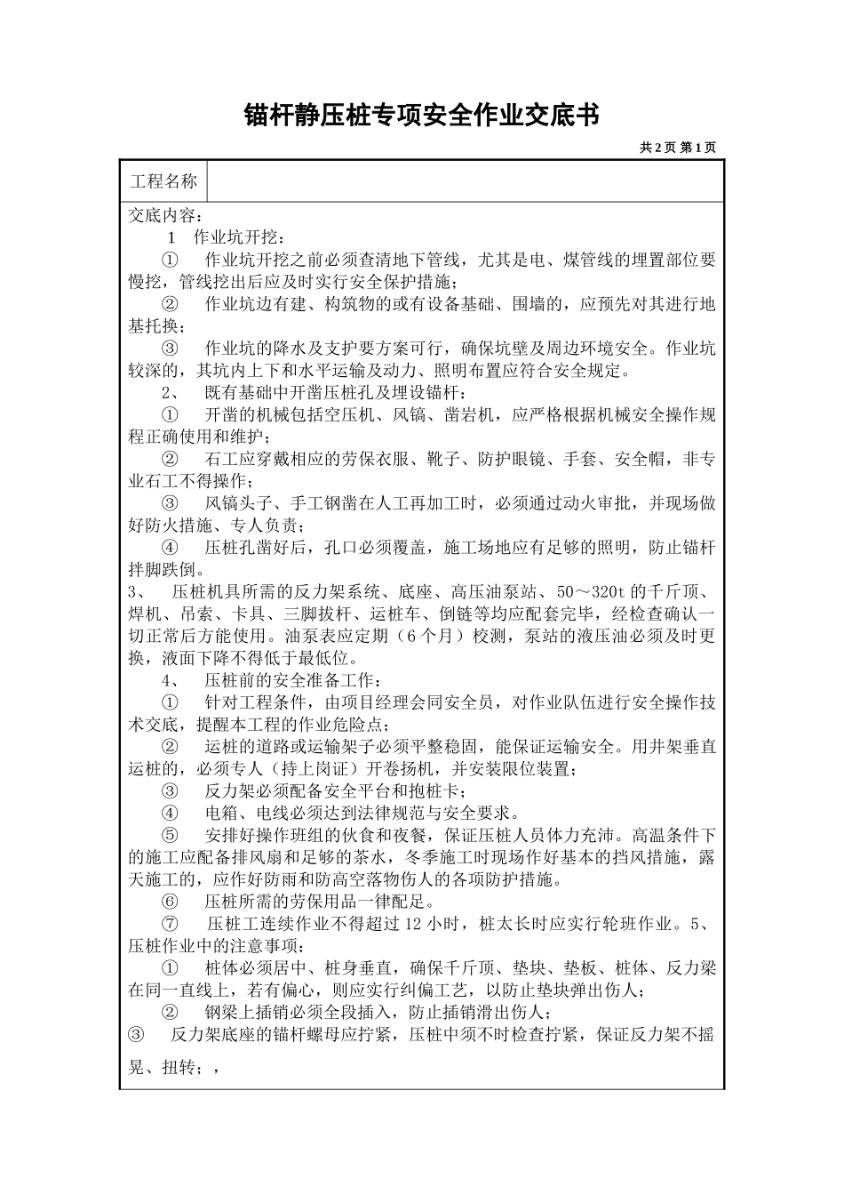
锚杆静压桩专项安全作业交底书共 2 页 第 1 页工程名称交底内容:1作业坑开挖:① 作业坑开挖之前必须查清地下管线,尤其是电、煤管线的埋置部位要慢挖,管线挖出后应及时实行安全保护措施;② 作业坑边有建、构筑物的或有设备基础、围墙的,应预先对其进行地基托换;③ 作业坑的降水及支护要方案可行,确保坑壁及周边环境安全。作业坑较深的,其坑内上下和水平运输及动力、照明布置应符合安全规定。2、 既有基础中开凿压桩孔及埋设锚杆:① 开凿的机械包括空压机、风镐、凿岩机,应严格根据机械安全操作规程正确使用和维护;② 石工应穿戴相应的劳保衣服、靴子、防护眼镜、手套、安全帽,非专业石工不得操作;③ 风镐头子、手工钢凿在人工再加工时,必须通过动火审批,并现场做好防火措施、专人负责;④ 压桩孔凿好后,孔口必须覆盖,施工场地应有足够的照明,防止锚杆拌脚跌倒。3、 压桩机具所需的反力架系统、底座、高压油泵站、50~320t 的千斤顶、焊机、吊索、卡具、三脚拔杆、运桩车、倒链等均应配套完毕,经检查确认一切正常后方能使用。油泵表应定期(6 个月)校测,泵站的液压油必须及时更换,液面下降不得低于最低位。4、 压桩前的安全准备工作:① 针对工程条件,由项目经理会同安全员,对作业队伍进行安全操作技术交底,提醒本工程的作业危险点;② 运桩的道路或运输架子必须平整稳固,能保证运输安全。用井架垂直运桩的,必须专人(持上岗证)开卷扬机,并安装限位装置;③ 反力架必须配备安全平台和抱桩卡;④ 电箱、电线必须达到法律规范与安全要求。⑤ 安排好操作班组的伙食和夜餐,保证压桩人员体力充沛。高温条件下的施工应配备排风扇和足够的茶水,冬季施工时现场作好基本的挡风措施,露天施工的,应作好防雨和防高空落物伤人的各项防护措施。⑥ 压桩所需的劳保用品一律配足。⑦ 压桩工连续作业不得超过 12 小时,桩太长时应实行轮班作业。5、 压桩作业中的注意事项:① 桩体必须居中、桩身垂直,确保千斤顶、垫块、垫板、桩体、反力梁在同一直线上,若有偏心,则应实行纠偏工艺,以防止垫块弹出伤人;② 钢梁上插销必须全段插入,防止插销滑出伤人;③ 反力架底座的锚杆螺母应拧紧,压桩中须不时检查拧紧,保证反力架不摇晃、扭转;, 锚杆静压桩专项安全作业交底书共 2 页 第 2 页工程名称④ 钢丝绳和倒链要正确操作,钢丝绳磨损严重的,应立即更换;⑤ 接桩时,尤其是扶吊桩体时,应...

1、当您付费下载文档后,您只拥有了使用权限,并不意味着购买了版权,文档只能用于自身使用,不得用于其他商业用途(如 [转卖]进行直接盈利或[编辑后售卖]进行间接盈利)。
2、本站所有内容均由合作方或网友上传,本站不对文档的完整性、权威性及其观点立场正确性做任何保证或承诺!文档内容仅供研究参考,付费前请自行鉴别。
3、如文档内容存在违规,或者侵犯商业秘密、侵犯著作权等,请点击“违规举报”。

碎片内容

锚杆静压桩专项安全作业交底书

文旅传媒+ 关注
实名认证
内容提供者

传播文化,成就未来

确认删除?
VIP
微信客服
  • 扫码咨询
会员Q群
  • 会员专属群点击这里加入QQ群
客服邮箱
回到顶部