电脑桌面
添加小米粒文库到电脑桌面
安装后可以在桌面快捷访问

pvc塑料管暗敷工程施工技术交底

pvc塑料管暗敷工程施工技术交底_第1页
1/3
pvc塑料管暗敷工程施工技术交底_第2页
2/3
pvc塑料管暗敷工程施工技术交底_第3页
3/3
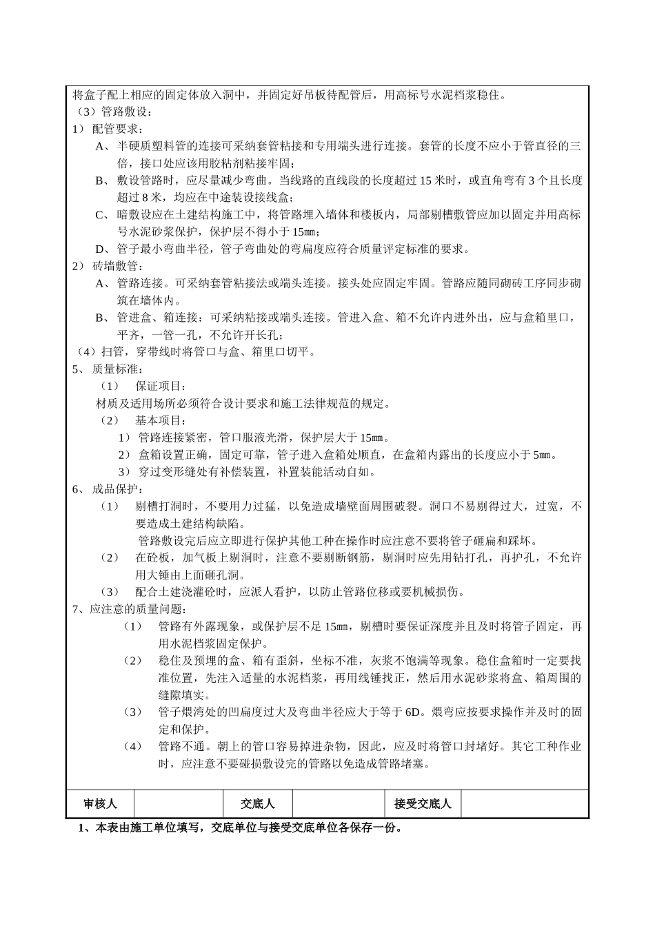
技术交底记录编 号025工程名称新村工程三标段交 底 日 期施工单位有限公司分项工程名称电线导管敷设工程交底提要PVC 塑料管暗敷工程技术交底交底内容: 1、 材料要求:(1)阻燃型塑料管及其附件其指数应符合消防法律规范有关要求,并有产品合格证。(2)阻燃型塑料管的管壁应薄厚均匀,无气及管身变形等现象。(3)开关盒,插座盒,接线盒等塑料盒,箱均应外观整齐,开孔齐全及无劈裂等现象。(4)镀锌材料:扁铁、木螺丝、机螺丝等。(5)辅助材料:铅丝、防腐漆、胶粘剂、水泥、砂子等。2、 主要机具:(1)铅笔、卷尺、水平尺、线锤、水桶、灰桶、灰铲。(2)手锤、錾子、钢锯、锯条、刀锯、木锉等。(3)台钻、手电钻、钻头、木钻、工具袋、工具箱、高登等。3、 作业条件:(1)配合土建结构施工时,根据砖墙,加气墙弹好的水平线;安装盒箱与管路。(2)配合土建结构施工时,大模板,滑模板施工砼墙,在钢筋绑扎过程中预埋套盒及管路,同时办理隐检。(3)加气砼楼板、圆孔板,应配合土建调整好吊装楼板的板缝时进行配管。4、 操作工艺:工艺流程:弹线定位 盒箱、固定 管路敷设 扫管穿带线(1)弹线定位:1) 墙上盒箱弹线定位:砖墙大模板砼墙等,盒、箱弹经定位,按弹出的水平线,对比设计图用小线和水平尺测量出盒、箱准确位置,并标准注出尺寸。2) 加气砼板,圆孔板、现浇板,应根据设计图和规定的要求准确找出灯位。进行测量后,标注出盒子尺寸位置。 (2)盒箱固定:1) 盒、箱固定应平整、牢固灰浆饱满,纵横坐标准确。2) 砖墙稳住盒箱:A、 预留盒 、箱孔洞:首先按设计图加工管子长度,配合瓦工施工,在距盒箱的位置约300mm 处,预留出进入盒、箱的长度,将管B、 甩在预留孔外,端头堵好。待稳住盒箱时,一管一孔的穿入盒箱。剔洞稳住盒箱,再接短管;按弹出水平线,对比设计图找出盒、箱的准确位置,然后剔洞,所踢孔洞应比盒、箱稍大一些。洞剔好后,先用水把洞内四壁浇湿,并将洞中杂物清理洁净。依照管路的走向敲掉盒子的敲落孔,再用高标号的水泥砂浆将盒、箱按要求稳入洞中,待水泥砂浆凝固后,再接短管入盒、箱。 3)现浇板,圆孔板稳住灯头盒。标注灯位的位置,先打孔,然后由下向上剔洞,洞口下小上大。将盒子配上相应的固定体放入洞中,并固定好吊板待配管后,用高标号水泥档浆稳住。(3)管路敷设:1) 配管要求:A、半硬质塑料管的连接可采纳套管粘接和专用端头进行连接。套管的长度不应小...

1、当您付费下载文档后,您只拥有了使用权限,并不意味着购买了版权,文档只能用于自身使用,不得用于其他商业用途(如 [转卖]进行直接盈利或[编辑后售卖]进行间接盈利)。
2、本站所有内容均由合作方或网友上传,本站不对文档的完整性、权威性及其观点立场正确性做任何保证或承诺!文档内容仅供研究参考,付费前请自行鉴别。
3、如文档内容存在违规,或者侵犯商业秘密、侵犯著作权等,请点击“违规举报”。

碎片内容

pvc塑料管暗敷工程施工技术交底

您可能关注的文档

一二三四传媒+ 关注
实名认证
内容提供者

大量资料供您选择,没有合适的可以联系小二。

确认删除?
VIP
微信客服
  • 扫码咨询
会员Q群
  • 会员专属群点击这里加入QQ群
客服邮箱
回到顶部