电脑桌面
添加小米粒文库到电脑桌面
安装后可以在桌面快捷访问

中秋搏饼活动方案

中秋搏饼活动方案_第1页
1/3
中秋搏饼活动方案_第2页
2/3
中秋搏饼活动方案_第3页
3/3
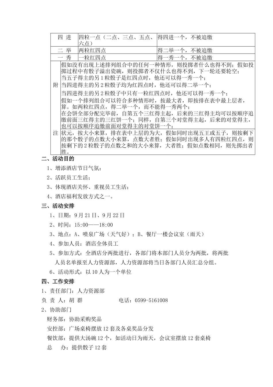
中秋搏饼活动方案 “每逢佳节倍思亲”,一年一度的中秋佳节即将来临,为活跃节日气氛,酒店拟举办第二届“搏饼”活动,具体方案如下: 一、搏饼介绍1、来历传说在明末清初时,郑成功带领士兵远赴台湾抵搞荷兰侵略者。到了中秋节,郑成功制造了“搏饼”的规则鼓舞士兵玩,排解了士兵思家的情绪。后来,台湾收复了,“搏饼”的规则也就流传下来。每会饼设“状元”1 个每会饼设“状元”1 个,“对堂”2 个,“三红”4个,“四进”8 个,“二举”16 个,“一秀”32 个。全会有大小 63 块饼,含七九六十三之数,是个吉利数。国为九九八十一是帝王所用的数,八九七十二是千岁数,而郑成功封过延平王,所以用六十三之数。 2、备物:10 人/桌A、骰子六颗 大碗一个(甩骰子用) B、奖品 63 份 状元(红包 50 元) 对堂(2 份 15 元) 四进(4 份 6 元)三会(8 份中 4 元) 二举(16 份 2 元) 一秀(32 份 1 元) 3、规则玩法 名称排列组合得饼说明状元插金花四粒红四点,二粒红一点可得状元和两个对堂,不被追缴红 六 勃 六粒红四点可追缴全部的奖品,但得与大家分享,分多少,由得主决定幺点六勃 六粒红一点得状元,可被追缴,要请客黑 六 勃 六粒六点(二点、三点、五点) 奖品由大家平分五 王五粒红四点得状元,可被追缴五 子五粒一点(二点、三点、五点、六点)得状元,可被追缴状 元四粒红四点得状元,可被追缴对 堂同时出现一、二、三、四、五、六点得对堂一个,可被追缴三 红三粒红四点得三红一个,可被追缴四 进四粒一点(二点、三点、五点、六点)得四进一个,不被追缴二 举两粒红四点得二举一个,不被追缴一 秀一粒红四点得一秀一个,不被追缴 假如没有出现上述排列组合中的任何一种情形,则投掷者什么也得不到;假如投掷过程中有骰子溢出瓷碗,则投掷者不仅什么也得不到,下一轮还要轮空; 当五子得主的另 1 粒骰子是红四点时,他还可以得一秀一个;附 当四进得主的另 2 粒骰子均为红四点时,他还可以得二举一个; 当四进得主的另 2 粒骰子中只有一粒红四点时,他还可以得一秀一个; 假如一个排列组合可以符合多种情形时,按最大者,即按排在表中最上层者,算。如两粒红四点,得二举一个,而不能得一秀两个; 在会饼全部分配完毕前,自第五个三红得主起,后来的三红得主均可以按顺序追缴前面三红得主的三红饼一个;同样,自第三个对堂得主起,后来的对堂得主,也可以按顺...

1、当您付费下载文档后,您只拥有了使用权限,并不意味着购买了版权,文档只能用于自身使用,不得用于其他商业用途(如 [转卖]进行直接盈利或[编辑后售卖]进行间接盈利)。
2、本站所有内容均由合作方或网友上传,本站不对文档的完整性、权威性及其观点立场正确性做任何保证或承诺!文档内容仅供研究参考,付费前请自行鉴别。
3、如文档内容存在违规,或者侵犯商业秘密、侵犯著作权等,请点击“违规举报”。

碎片内容

中秋搏饼活动方案

您可能关注的文档

确认删除?
VIP
微信客服
  • 扫码咨询
会员Q群
  • 会员专属群点击这里加入QQ群
客服邮箱
回到顶部