电脑桌面
添加小米粒文库到电脑桌面
安装后可以在桌面快捷访问

产品研发管理方案确认单

产品研发管理方案确认单_第1页
1/2
产品研发管理方案确认单_第2页
2/2
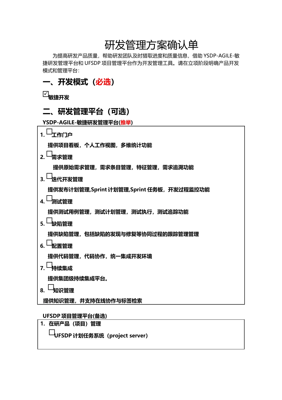
研发管理方案确认单为提高研发产品质量,帮助研发团队及时猎取进度和质量信息,借助 YSDP-AGILE-敏捷研发管理平台和 UFSDP 项目管理平台作为开发管理工具。请在立项阶段明确产品开发模式和管理平台:一、开发模式(必选)敏捷开发二、研发管理平台(可选)YSDP-AGILE-敏捷研发管理平台(推举)1. 工作门户 提供项目看板,个人工作视图,多维统计功能2. 需求管理提供原始需求管理,需求条目管理,特征管理,需求追溯功能3. 迭代开发管理 提供发布计划管理,Sprint 计划管理,Sprint 任务板,开发过程监控功能4. 测试管理 提供测试用例管理,测试计划管理,测试执行,测试追踪功能5. 缺陷管理 提供缺陷管理,包括缺陷的发现与修复等协同过程的跟踪管理管理6. 配置管理 提供代码管理,代码协作,统一集成开发环境7. 持续集成 提供集团级持续集成平台。8. 知识管理 提供知识管理,并支持在线协作与标签检索UFSDP 项目管理平台(备选)1. 在研产品(项目)管理 UFSDP 计划任务系统(project server)✓管理研发团队开发计划,尤其对多级开发计划和异地开发计划的管理很有效率。可以随时查看、跟踪在研项目的进度、提前和延期情况,为开发经理和部门经理管理开发计划提供帮助。UFSDP 测试用例管理系统测试人员的工作平台,管理日常所有的测试用例的编写、分配和运行等,支持单元测试、单元抽验、联调测试、集成测试等测试阶段。UFSDP 缺陷流程管理系统开发过程中缺陷管理,包括缺陷的发现与修复等协同过程。可简可繁,流程可以调整配置,适应不同的开发阶段和不同类型的开发团队。UFSDP 评审管理系统通过预置的配置管理计划,确定配置项的评审信息,例如评审时间、评委列表等等,三、配置管理工具(可选)GIT(推举)SVNCC负责人签字:签订时间:

1、当您付费下载文档后,您只拥有了使用权限,并不意味着购买了版权,文档只能用于自身使用,不得用于其他商业用途(如 [转卖]进行直接盈利或[编辑后售卖]进行间接盈利)。
2、本站所有内容均由合作方或网友上传,本站不对文档的完整性、权威性及其观点立场正确性做任何保证或承诺!文档内容仅供研究参考,付费前请自行鉴别。
3、如文档内容存在违规,或者侵犯商业秘密、侵犯著作权等,请点击“违规举报”。

碎片内容

产品研发管理方案确认单

您可能关注的文档

确认删除?
VIP
微信客服
  • 扫码咨询
会员Q群
  • 会员专属群点击这里加入QQ群
客服邮箱
回到顶部