电脑桌面
添加小米粒文库到电脑桌面
安装后可以在桌面快捷访问

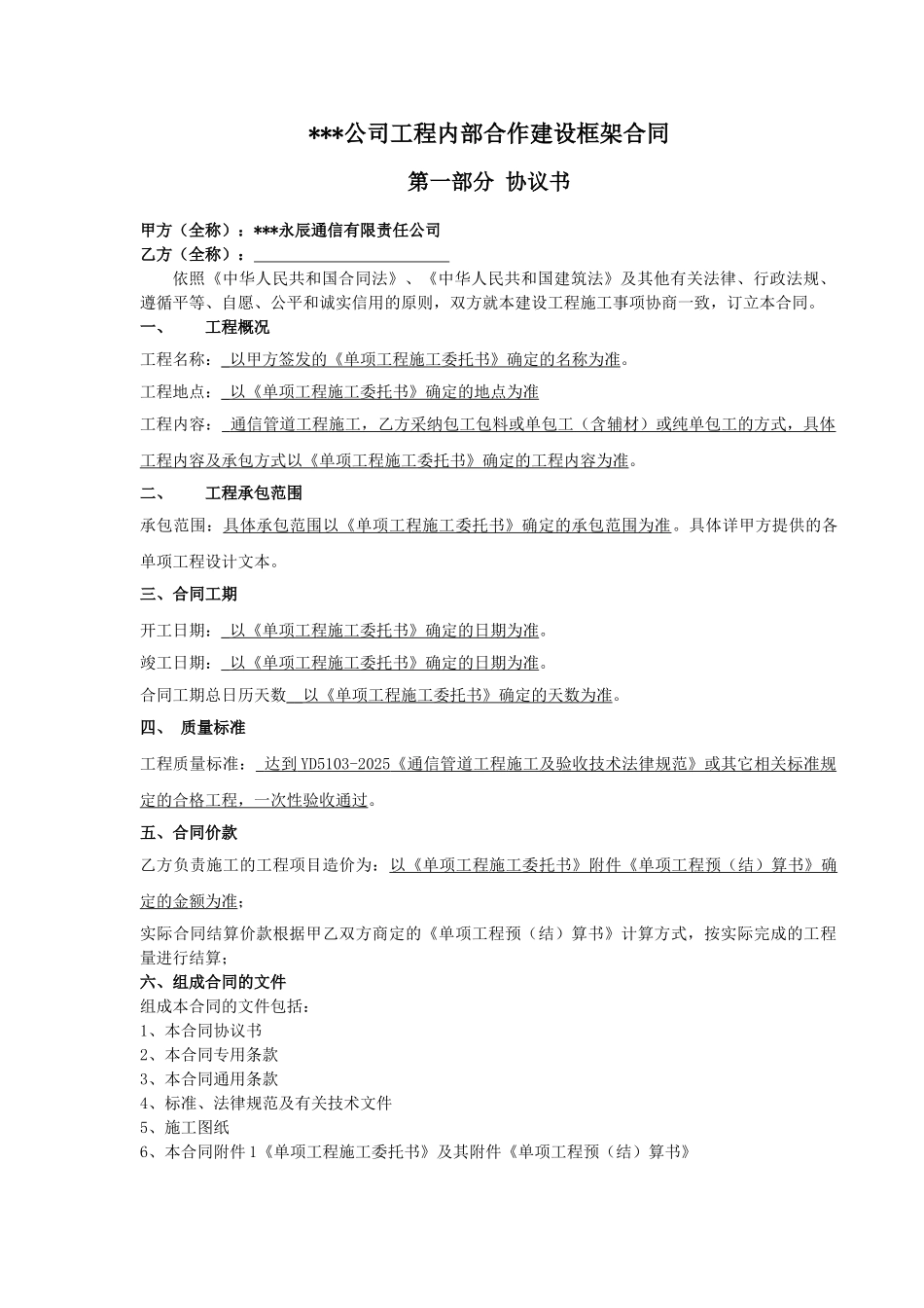
公司工程内部合作建设框架合同

公司工程内部合作建设框架合同_第1页
1/18
公司工程内部合作建设框架合同_第2页
2/18
公司工程内部合作建设框架合同_第3页
3/18
***公司工程内部合作建设框架合同第一部分 协议书甲方(全称):***永辰通信有限责任公司乙方(全称): 依照《中华人民共和国合同法》、《中华人民共和国建筑法》及其他有关法律、行政法规、遵循平等、自愿、公平和诚实信用的原则,双方就本建设工程施工事项协商一致,订立本合同。一、工程概况工程名称:_ 以甲方签发的《单项工程施工委托书》确定的名称为准 。工程地点:_ 以《单项工程施工委托书》确定的地点为准 工程内容:_ 通信管道工程施工,乙方采纳包工包料或单包工(含辅材)或纯单包工的方式,具体 工程内容及承包方式以《单项工程施工委托书》确定的工程内容为准。二、工程承包范围承包范围:具体承包范围以《单项工程施工委托书》确定的承包范围为准。具体详甲方提供的各单项工程设计文本。三、合同工期开工日期:_ 以《单项工程施工委托书》确定的日期为准 。竣工日期:_ 以《单项工程施工委托书》确定的日期为准 。合同工期总日历天数__ 以《单项工程施工委托书》确定的天数为准 。四、 质量标准工程质量标准:_ 达到 YD5103-2025 《通信管道工程施工及验收技术法律规范》或其它相关标准规 定的合格工程,一次性验收通过。五、合同价款乙方负责施工的工程项目造价为:以《单项工程施工委托书》附件《单项工程预(结)算书》确定的金额为准;实际合同结算价款根据甲乙双方商定的《单项工程预(结)算书》计算方式,按实际完成的工程量进行结算;六、组成合同的文件组成本合同的文件包括:1、本合同协议书2、本合同专用条款3、本合同通用条款4、标准、法律规范及有关技术文件5、施工图纸6、本合同附件 1《单项工程施工委托书》及其附件《单项工程预(结)算书》7、本合同附件 2 永辰通信公司《通信管道工程费用预(结)算管理办法》8、本合同附件 3 永辰通信公司《通信管道工程竣工资料编制和归档管理办法》双方有关工程的洽商、变更等书面协议或文件视为本合同的组成部分。七、本协议书中有关词语含义与本合同第二部分《通用条款》中分别给予它们的定义相同。八、乙方向甲方承诺根据合同约定进行施工、竣工并在质量保修期内承担工程质量保修责任。九、甲方向乙方承诺根据合同约定的期限和方式支付合同价款及其他应当支付的款项。十、合同生效合同订立时间:________年________月________日合同订立地点:_***** 通信有限责任公司会议室 。本合同双方约定_ 签字盖章 _ 后生效。甲方:(公章) *******...

1、当您付费下载文档后,您只拥有了使用权限,并不意味着购买了版权,文档只能用于自身使用,不得用于其他商业用途(如 [转卖]进行直接盈利或[编辑后售卖]进行间接盈利)。
2、本站所有内容均由合作方或网友上传,本站不对文档的完整性、权威性及其观点立场正确性做任何保证或承诺!文档内容仅供研究参考,付费前请自行鉴别。
3、如文档内容存在违规,或者侵犯商业秘密、侵犯著作权等,请点击“违规举报”。

碎片内容

公司工程内部合作建设框架合同

确认删除?
VIP
微信客服
  • 扫码咨询
会员Q群
  • 会员专属群点击这里加入QQ群
客服邮箱
回到顶部