电脑桌面
添加小米粒文库到电脑桌面
安装后可以在桌面快捷访问

北京市公司厂房、宿舍及办公楼水暖施工方案

北京市公司厂房、宿舍及办公楼水暖施工方案_第1页
1/10
北京市公司厂房、宿舍及办公楼水暖施工方案_第2页
2/10
北京市公司厂房、宿舍及办公楼水暖施工方案_第3页
3/10
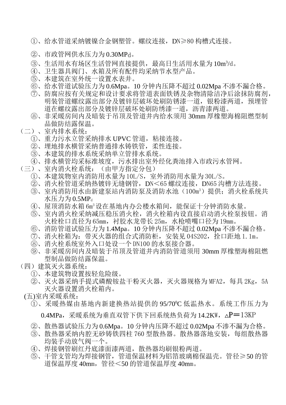
施工组织设计审批表(或施工方案) 工程名称厂房宿舍办公楼及配套设施工程结构型式轻钢结构、砖混结构、及框架结构方案名称水暖施工方案施工单位总和面积层 数地上一、二、三层建设部门编制人编制部门报审时间2005 年 7 月 18 日编制时间2005 年 6 月 18 日审核部门审批部门审核人审 批 人审批时间审批意见:(填写讨论的主要结论包括应修改的部分)目 录一、编制依据……………………………………………………5二、工程概况……………………………………………………5三、本工程专业概况……………………………………………6四、施工部署……………………………………………………9五、施工准备……………………………………………………10六、主要管理及工期质量保证措施……………………………11七、主要项目施工方法…………………………………………12八、工程重点部位的施工方法及质量保证措施………………15九、各项施工管理措施…………………………………………16十、工程实施过程质量控制……………………………………18一、编制依据:1、根据施工图纸及施工合同;2、《建筑给水排水及采暖工程施工质量验收法律规范》GB50242-20253、华北地区《建筑设备施工安装通用图集》91SB1-9;4、国家标准图 96T922;5、建筑排水柔性铸铁排水管道施工工艺标准;6、建筑安装分项工程施工工艺规程 DBJ01-26-96(第三分册)7、我公司贯彻 ISO9002 标准,ISO14001 标准所制定的手册和相关的程序文件及《施工组织设计管理方法》、《专业施工设计编制办法》。二、工程概况:1、工程地点:北京市。2、工程规模:占地面积为 10000m2,结构类型:办公楼框架结构,生产车间钢结构,食堂及宿舍、宿舍楼、传达室、泵房均为砖混结构层 数办公楼地上 2 层,生产车间地上 1 层,食堂及宿舍、宿舍楼地上 3 层,传达室、泵房地上 1 层,均无地下室。建筑面积总面积 7647 平方米。其中办公楼 2021m2,生产车间每栋 1655m2,食堂及宿舍 1105m2、宿舍楼 1105m2,传达室 34m2,泵房 72m2。檐 高:办公楼 7.8m,生产车间 7.5 m,食堂及宿舍 10.800 m,传达室及泵房3.75 m。设计标高:食堂及宿舍、办公楼层高均为 3.3 m。① 建设单位:② 设计单位:③ 监理单位:④ 质量监督单位:⑤ 施工单位:三、本工程专业概况:1、生产车间楼设备专业具体划分为:(一)室内给水系统、 (二)室内排水系统、 (三)室内消火栓...

1、当您付费下载文档后,您只拥有了使用权限,并不意味着购买了版权,文档只能用于自身使用,不得用于其他商业用途(如 [转卖]进行直接盈利或[编辑后售卖]进行间接盈利)。
2、本站所有内容均由合作方或网友上传,本站不对文档的完整性、权威性及其观点立场正确性做任何保证或承诺!文档内容仅供研究参考,付费前请自行鉴别。
3、如文档内容存在违规,或者侵犯商业秘密、侵犯著作权等,请点击“违规举报”。

碎片内容

北京市公司厂房、宿舍及办公楼水暖施工方案

您可能关注的文档

确认删除?
VIP
微信客服
  • 扫码咨询
会员Q群
  • 会员专属群点击这里加入QQ群
客服邮箱
回到顶部