电脑桌面
添加小米粒文库到电脑桌面
安装后可以在桌面快捷访问

王家寨煤矿防治冲击地压技术可行性方案选择

王家寨煤矿防治冲击地压技术可行性方案选择_第1页
1/4
王家寨煤矿防治冲击地压技术可行性方案选择_第2页
2/4
王家寨煤矿防治冲击地压技术可行性方案选择_第3页
3/4
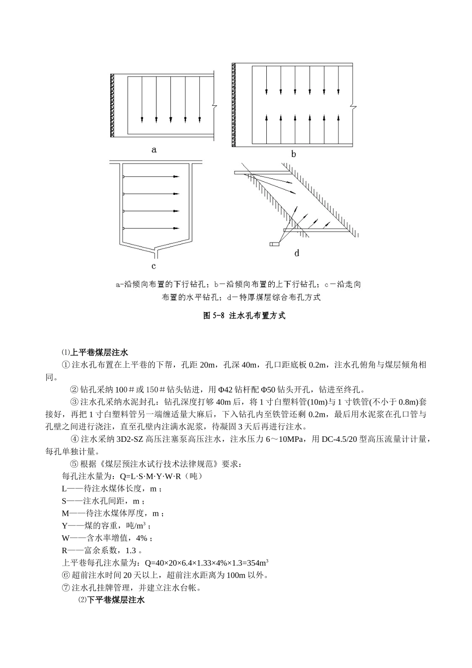
王家寨煤矿防治冲击地压技术可行性方案选择1、工作面正常防治技术及其评价(1) 开采解放层是解决冲击地压危害的根本方法,但是,若解放层不能全部开采,就会在未解放区使应力更加集中,反而会造成更大的冲击危险,因此开采解放层还要在进一步实践中总结经验,使之更好地发挥作用。(2) 改革开采设计和支护、沿空送巷、掘进卸压巷道都是从开拓方式方面解决冲击地压危险性的有效方法。(3) 大孔卸压是从 1993 年开始采纳的一种新方法,它在高应力集中区掘进中起到了很好的作用。(4) 诱发放炮和煤层注水。诱发放炮与钻屑法配合使用曾多次避开了大的冲击地压的危害,但是诱发放炮仅能对较小的范围起卸压作用,因此需常常甚至反复进行。根据分层开采防冲经验,煤层注水会取到很好的作用。 (5) 坚硬顶板的处理对冲击地压的防治效果显著,大大减少了冲击地压发生的次数和减小了冲击的强度。但是,凡产生冲击地压的地点,开采深度一般较大,地面打眼的工作量大 ,投资高,而从井下打眼,处理面积小,工作量大,且会产生生产与准备间的矛盾,所以坚硬顶板的处理实施较困难。2、煤层预注水煤层预注水的目的是通过水的物理化学作用,改变冲击煤(岩)层的物理力学性质,降低煤(岩)层的冲击倾向和应力状态。(1)煤层预注水防治冲击地压的原理水对煤岩的强度特性、变形特性和冲击倾向性都有重要影响。未注水的煤样的变形曲线多呈为塑-弹性型和塑-弹-塑型两类,破坏前没有明显的永久的变形,表现为突然的脆性破坏;注水后的煤样变形曲线呈现较大的压缩性能,比在同样应力下未注水的煤样变形明显“塑化”,变形呈压缩的“S”型,多为剪切破坏,表明煤的塑性变形变大,塑性增加,脆性减弱,冲击危险性降低。(2)注水方式常用的注水方式如图 5-8 所示,包括走向布置、倾向下行布置、倾向上下行布置及综合布置等方式。图 5-8 注水孔布置方式⑴上平巷煤层注水① 注水孔布置在上平巷的下帮,孔距 20m,孔深 40m,孔口距底板 0.2m,注水孔俯角与煤层倾角相同。 ② 钻孔采纳 100#或 150#钻头钻进,用 Φ42 钻杆配 Φ50 钻头开孔,钻进至终孔。 ③ 注水孔采纳水泥封孔:钻孔深度打够 40m 后,将 1 寸白塑料管(10m)与 1 寸铁管(不小于 0.8m)套接好,再把 1 寸白塑料管另一端缠适量大麻后,下入钻孔内至铁管还剩 0.2m,最后用水泥浆在孔口管与孔壁之间进行浇注,直至孔壁内注满水泥浆,待凝固 3 天后再进行注水。 ④ 注水采纳 ...

1、当您付费下载文档后,您只拥有了使用权限,并不意味着购买了版权,文档只能用于自身使用,不得用于其他商业用途(如 [转卖]进行直接盈利或[编辑后售卖]进行间接盈利)。
2、本站所有内容均由合作方或网友上传,本站不对文档的完整性、权威性及其观点立场正确性做任何保证或承诺!文档内容仅供研究参考,付费前请自行鉴别。
3、如文档内容存在违规,或者侵犯商业秘密、侵犯著作权等,请点击“违规举报”。

碎片内容

王家寨煤矿防治冲击地压技术可行性方案选择

您可能关注的文档

元素商铺+ 关注
实名认证
内容提供者

欢迎挑选合适的文档

确认删除?
VIP
微信客服
  • 扫码咨询
会员Q群
  • 会员专属群点击这里加入QQ群
客服邮箱
回到顶部