电脑桌面
添加小米粒文库到电脑桌面
安装后可以在桌面快捷访问

造价工程师案例分析知识点和注意事项

造价工程师案例分析知识点和注意事项_第1页
1/22
造价工程师案例分析知识点和注意事项_第2页
2/22
造价工程师案例分析知识点和注意事项_第3页
3/22
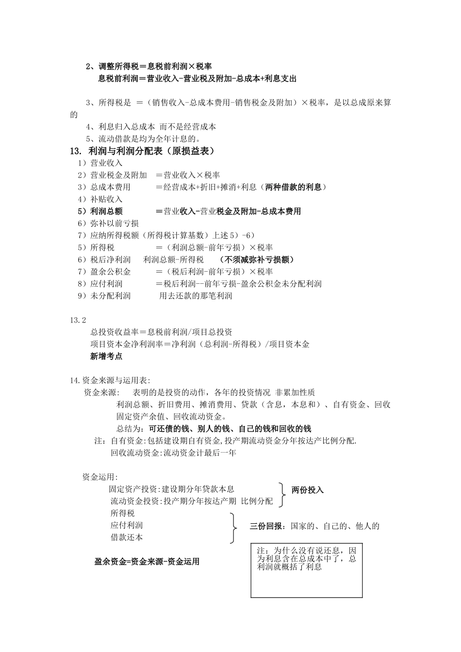
第一章 知识点和注意事项用到的相关知识点及注意事项现行建设项目总投资构成内容如下图所示:1.预备费=基本预备费+涨价预备费 2. 基本预备费=工程费与工程建设其他费*基本预备费率 涨价预备费 P=∑It [(1+f)t -1 ] (其中:It=静态投资. f=上涨率)3. 静态投资=工程费与工程建设其他费+基本预备费4. 投资方向调节税=(静态投资+涨价预备费)*投资方向调节税率5. 建设期贷款利息=∑(年初累计借款+本年新增借款/2)*贷款利率6. 固定资产总投资=建设投资+预备费+投资方向调节税+贷款利息7. 拟建项目总投资=固定资产投资+流动资产投资 计算占固定资产投资比例时,其固定资产中不含投资方向调节税和建设期贷款利息。8.用分项详细估算法估算流动资金:为了简化计算,估算时仅对存货、现金、应收帐款和应付帐款四项内容进行估算。流动资金=流动资产-流动负债流动资产=应收账款+存货+现金+预付账款(新增考点) 1)应收账款:是指企业全年赊销收入净额占用的流动资产。计算公式为: 应收账款=年经营成本 ÷ 应收账款的年周转次数 (除以 360,乘以周期天数) 2)现金:包括企业库存现金和银行存款。计算公式为: 现金需要量=(年工资及福利费+年其他费用)÷现金的年周转次数注意 估量现金时用的是其他费用,估量在产品用的是其他制造费用 3)存货:存货=外购原材料、燃料十在产品+产成品+其他材料 外购原材料燃料=年外购原材料燃料费÷外购原材料燃料年周转次数 产成品=(年经营成本-年营业其他费)÷产成品周转次数(注意同应收账款的区别)其他材料费=其他材料费用÷其他材料年周转次数4)预付账款=外购商品或服务金额÷预付账款的年周转次数 流动负债=应付账款+预收账款1)应付帐款:是指一个营业周期内,需要偿还的各种债务。在可行性讨论中,流动负债的估算只考虑应付账款一项,计算公式为: 应付账款=(年外购原材料十年外购燃料)÷应付账款周转次数2)预收账款=预收的营业年收入÷预收账款年周转次数9.折旧指固定资产投资完成后,形成的固定资产(注意一定要含建设期贷款利息)在经营期内的回收问题年折旧费=(固定资产原值-无形资产-残值)/折旧年限(项目寿命期) 固定资产余值=年折旧费*(固定资产使用年限-营运期)+残值 (营运期<寿命期)10.01 还本付息表是指建设项目投资的还本付息情况,不包括流动资金的还本付息10.等额本金偿还: ① 税后利润+折旧费+摊销费≤该年应还本金 未分配利润 =全部税后利润 (不...

1、当您付费下载文档后,您只拥有了使用权限,并不意味着购买了版权,文档只能用于自身使用,不得用于其他商业用途(如 [转卖]进行直接盈利或[编辑后售卖]进行间接盈利)。
2、本站所有内容均由合作方或网友上传,本站不对文档的完整性、权威性及其观点立场正确性做任何保证或承诺!文档内容仅供研究参考,付费前请自行鉴别。
3、如文档内容存在违规,或者侵犯商业秘密、侵犯著作权等,请点击“违规举报”。

碎片内容

造价工程师案例分析知识点和注意事项

您可能关注的文档

确认删除?
VIP
微信客服
  • 扫码咨询
会员Q群
  • 会员专属群点击这里加入QQ群
客服邮箱
回到顶部