电脑桌面
添加小米粒文库到电脑桌面
安装后可以在桌面快捷访问

验房基础知识及相应表格

验房基础知识及相应表格_第1页
1/10
验房基础知识及相应表格_第2页
2/10
验房基础知识及相应表格_第3页
3/10
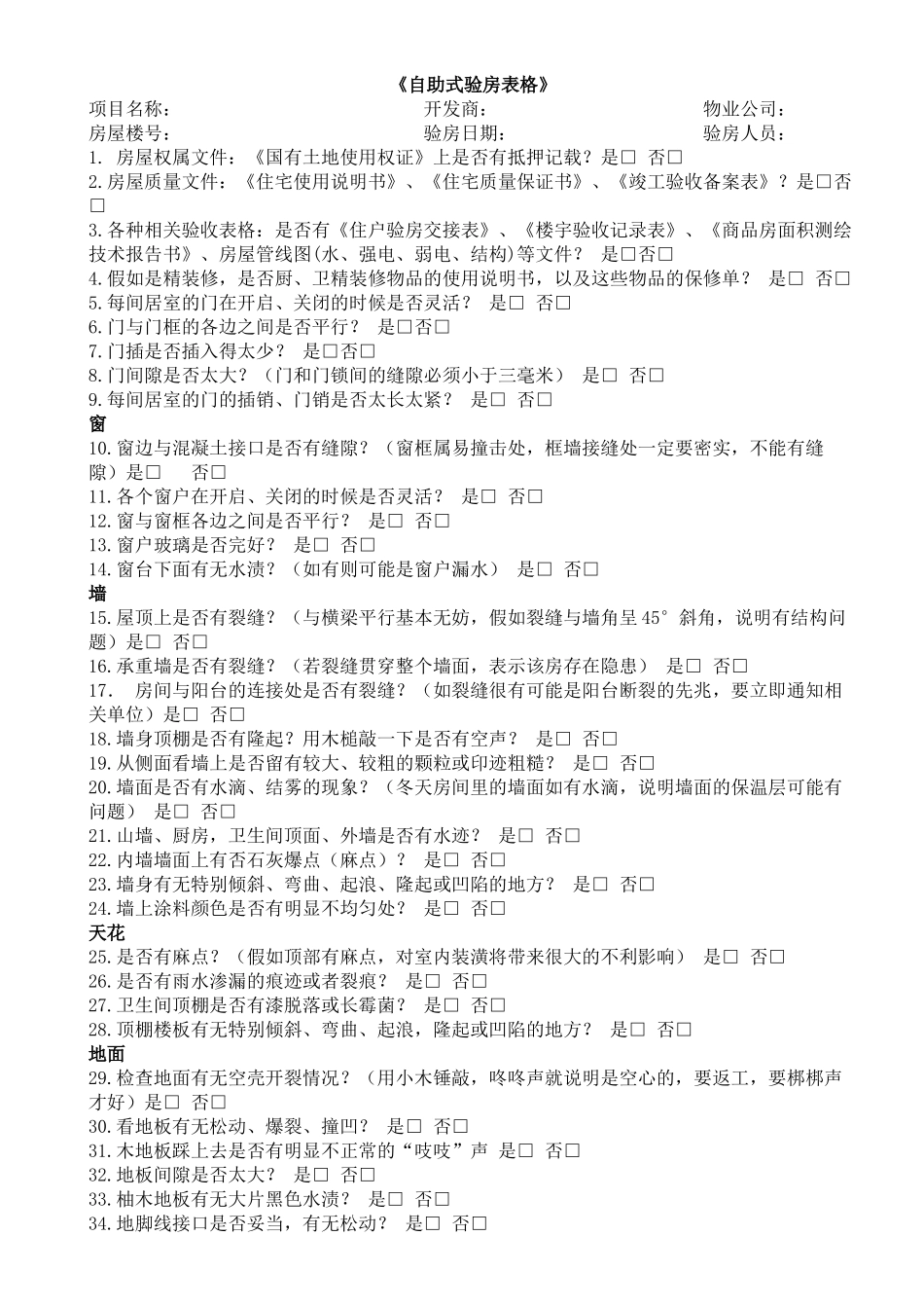
《自助式验房表格》项目名称: 开发商: 物业公司:房屋楼号: 验房日期: 验房人员:1. 房屋权属文件:《国有土地使用权证》上是否有抵押记载?是□ 否□ 2.房屋质量文件:《住宅使用说明书》、《住宅质量保证书》、《竣工验收备案表》?是□否□3.各种相关验收表格:是否有《住户验房交接表》、《楼宇验收记录表》、《商品房面积测绘技术报告书》、房屋管线图(水、强电、弱电、结构)等文件? 是□否□4.假如是精装修,是否厨、卫精装修物品的使用说明书,以及这些物品的保修单? 是□ 否□ 5.每间居室的门在开启、关闭的时候是否灵活? 是□ 否□ 6.门与门框的各边之间是否平行? 是□否□7.门插是否插入得太少? 是□否□ 8.门间隙是否太大?(门和门锁间的缝隙必须小于三毫米) 是□ 否□9.每间居室的门的插销、门销是否太长太紧? 是□ 否□窗10.窗边与混凝土接口是否有缝隙?(窗框属易撞击处,框墙接缝处一定要密实,不能有缝隙)是□ 否□11.各个窗户在开启、关闭的时候是否灵活? 是□ 否□12.窗与窗框各边之间是否平行? 是□ 否□13.窗户玻璃是否完好? 是□ 否□14.窗台下面有无水渍?(如有则可能是窗户漏水) 是□ 否□墙15.屋顶上是否有裂缝?(与横梁平行基本无妨,假如裂缝与墙角呈 45°斜角,说明有结构问题)是□ 否□ 16.承重墙是否有裂缝?(若裂缝贯穿整个墙面,表示该房存在隐患) 是□ 否□17. 房间与阳台的连接处是否有裂缝?(如裂缝很有可能是阳台断裂的先兆,要立即通知相关单位)是□ 否□18.墙身顶棚是否有隆起?用木槌敲一下是否有空声? 是□ 否□ 19.从侧面看墙上是否留有较大、较粗的颗粒或印迹粗糙? 是□ 否□ 20.墙面是否有水滴、结雾的现象?(冬天房间里的墙面如有水滴,说明墙面的保温层可能有问题) 是□ 否□21.山墙、厨房,卫生间顶面、外墙是否有水迹? 是□ 否□ 22.内墙墙面上有否石灰爆点(麻点)? 是□ 否□23.墙身有无特别倾斜、弯曲、起浪、隆起或凹陷的地方? 是□ 否□24.墙上涂料颜色是否有明显不均匀处? 是□ 否□天花25.是否有麻点?(假如顶部有麻点,对室内装潢将带来很大的不利影响) 是□ 否□26.是否有雨水渗漏的痕迹或者裂痕? 是□ 否□27.卫生间顶棚是否有漆脱落或长霉菌? 是□ 否□28.顶棚楼板有无特别倾斜、弯曲、起浪,隆起或凹陷的地方? 是□ 否□地面29.检查地面有无空壳开裂情况?(用小木锤敲,咚咚声...

1、当您付费下载文档后,您只拥有了使用权限,并不意味着购买了版权,文档只能用于自身使用,不得用于其他商业用途(如 [转卖]进行直接盈利或[编辑后售卖]进行间接盈利)。
2、本站所有内容均由合作方或网友上传,本站不对文档的完整性、权威性及其观点立场正确性做任何保证或承诺!文档内容仅供研究参考,付费前请自行鉴别。
3、如文档内容存在违规,或者侵犯商业秘密、侵犯著作权等,请点击“违规举报”。

碎片内容

验房基础知识及相应表格

一帆文传+ 关注
实名认证
内容提供者

欢迎光临店铺,各类公文供您挑选。

相关文档

确认删除?
VIP
微信客服
  • 扫码咨询
会员Q群
  • 会员专属群点击这里加入QQ群
客服邮箱
回到顶部