电脑桌面
添加小米粒文库到电脑桌面
安装后可以在桌面快捷访问

高中化学会考复习必过资料

高中化学会考复习必过资料_第1页
1/24
高中化学会考复习必过资料_第2页
2/24
高中化学会考复习必过资料_第3页
3/24
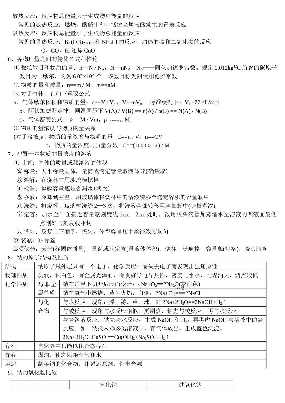
A.学业水平测试必修 1、2 必背考试点1、化合价(常见元素的化合价): 碱金属元素、Ag、H:+1 F:-1Ca、Mg、Ba、Zn:+2 Cl:-1,+1,+5,+7 Cu:+1,+2 O:-2 Fe:+2,+3 S:-2,+4,+6 Al:+3 P:-3,+3,+5 Mn:+2,+4,+6,+7 N:-3,+2,+4,+52、氧化还原反应 定义:有电子转移(或者化合价升降)的反应 本质:电子转移(包括电子的得失和偏移) 特征:化合价的升降 氧化剂(具有氧化性)——得电子——化合价下降——被还原——还原产物 还原剂(具有还原性)——失电子——化合价上升——被氧化——氧化产物口诀:得——降——(被)还原——氧化剂 失——升——(被)氧化——还原剂 四种基本反应类型和氧化还原反应关系:3、金属活动性顺序表 K Ca Na Mg Al Zn Fe Sn Pb (H) Cu Hg Ag Pt Au还 原 性 逐 渐 减 弱4、离子反应 定义:有离子参加的反应 电解质:在水溶液中或熔融状态下能导电的化合物 非电解质:在水溶液中和熔融状态下都不能导电的化合物 离子方程式的书写: 第一步:写。写出化学方程式 第 二 步 : 拆 。 易 溶 于 水 、 易 电 离 的 物 质 拆 成 离 子 形 式 ; 难 溶 ( 如CaCO3、BaCO3、BaSO4、AgCl、AgBr、AgI、Mg(OH)2、Al(OH)3、Fe(OH)2、Fe(OH)3、Cu(OH)2 等),难电离(H2CO3、H2S、CH3COOH、HClO、H2SO3、NH3·H2O、H2O 等),气体(CO2、SO2、NH3、Cl2、O2、H2等),氧化物(Na2O、MgO、Al2O3等)不拆 第三步:删。删去前后都有的离子 第四步:查。检查前后原子个数,电荷是否守恒 离子共存问题推断: ① 是否产生沉淀(如:Ba2+和 SO42-,Fe2+和 OH-);② 是否生成弱电解质(如:NH4+和 OH-,H+和 CH3COO-)③ 是否生成气体(如:H+和 CO32-,H+和 SO32-)④ 是否发生氧化还原反应(如:H+、NO3-和 Fe2+/ I-,Fe3+和 I-)5、放热反应和吸热反应 化学反应一定伴随着能量变化。氧化还原反应置换化合分解复分解 放热反应:反应物总能量大于生成物总能量的反应 常见的放热反应:燃烧,酸碱中和,活泼金属与酸发生的置换反应 吸热反应:反应物总能量小于生成物总能量的反应 常见的吸热反应:Ba(OH)2·8H2O和 NH4Cl 的反应,灼热的碳和二氧化碳的反应 C、CO、H2还原 CuO6、各物理量之间的转化公式和推论⑴ 微粒数目和物质的量:n==N / NA,N==nNA NA——阿伏加德罗常数。规定 0.012kg12C 所含的碳原子数目为一摩尔,约为 6.02×1023...

1、当您付费下载文档后,您只拥有了使用权限,并不意味着购买了版权,文档只能用于自身使用,不得用于其他商业用途(如 [转卖]进行直接盈利或[编辑后售卖]进行间接盈利)。
2、本站所有内容均由合作方或网友上传,本站不对文档的完整性、权威性及其观点立场正确性做任何保证或承诺!文档内容仅供研究参考,付费前请自行鉴别。
3、如文档内容存在违规,或者侵犯商业秘密、侵犯著作权等,请点击“违规举报”。

碎片内容

高中化学会考复习必过资料

您可能关注的文档

确认删除?
VIP
微信客服
  • 扫码咨询
会员Q群
  • 会员专属群点击这里加入QQ群
客服邮箱
回到顶部