电脑桌面
添加小米粒文库到电脑桌面
安装后可以在桌面快捷访问

高层住宅小区造价指标分析

高层住宅小区造价指标分析_第1页
1/24
高层住宅小区造价指标分析_第2页
2/24
高层住宅小区造价指标分析_第3页
3/24
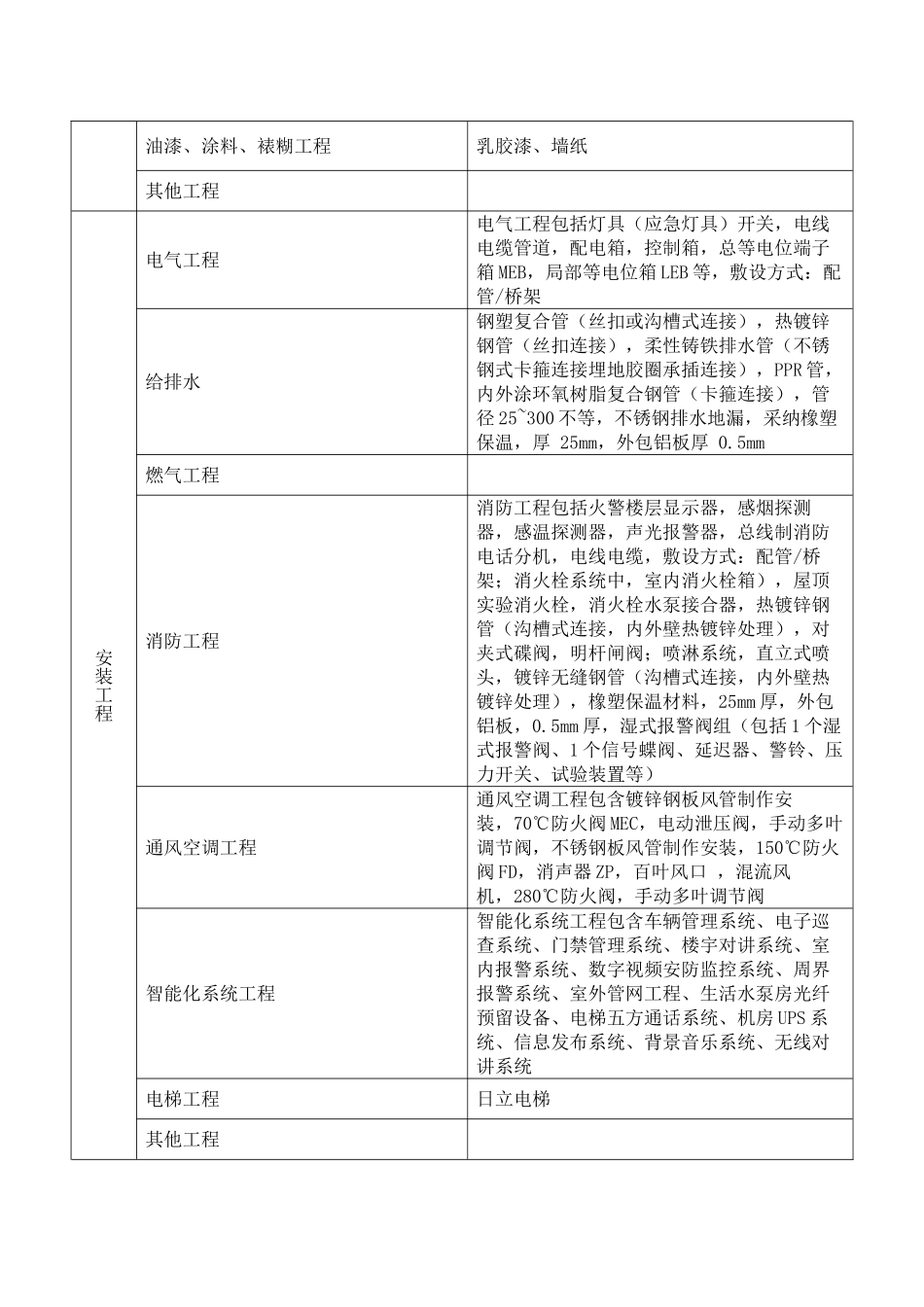
造价指标分析表一、工程概况项 目 名 称内 容工程名称住宅工程分类 建设工程-建筑工程-民用建筑-商品住宅工程地点浦东新区建筑物功能及规模住宅小区由多、高层住宅组成,总建筑面积 113243m2开工日期2025 年竣工日期2025 年建筑面积(平方米)总建筑面积 113243m2,地上建筑面积 82308m2,地下建筑面积30935m2。建筑和安装工程造价(万元)37585.88平方米造价(元/平方米)3319.05结构类型钢筋混凝土框剪结构层数(层)6 层 /23 层/26 层建筑高度(檐口)(米) 19.2/79.05/79.2层高(米)3/3.2/3.3建筑节能抗震设防烈度(度)七级基础类型地下室基础形式为筏板+承台基础,混凝土等级为 C30埋置深度(米)5.573计价方式自编清单计价造价类别编制依据2000 定额价格取定期 2025 年 1 月表二、工程特征项 目 名 称特征描述建筑工程土(石)方工程项目地下室为 2 层,平均挖土深度为 5.573米左右,挖土量约 16 万 m3。地基处理和围护工程基坑支护为钻孔灌注桩+双轴搅拌桩桩+三轴水泥桩+型钢柱+混凝土支撑;其中钻孔桩直径 700,桩长 12m,双轴搅拌桩为坑内加固,有效桩长 4~6.5m,三轴水泥桩为直径650@900,深度为 11.3~16.3m。桩与地基基础工程桩基采纳 PHC 管桩,桩径涵盖 300/400/500,有效桩长 22~28 米,总长度 55310 米,部分采纳钻孔灌注桩,管径 600,有效桩长 22米。砌筑工程外墙类型剪力墙厚 200~400,混凝土等级由 C50 变化为C30内墙类型砂加气混凝土砌块墙,砂加气砌块专用粘结砂浆,厚度包括 200/100 等混凝土及钢筋混凝土工程 主梁界面尺寸为 300×800,次梁尺寸为200×400。混凝土等级为 C35 变化为 C30。板厚 110~150,混凝土等级为 C35 变化为 C30。部分高层采纳装配式墙板。金属结构工程主筋多为三级钢,直径包含 22、25、28、32屋面及防水工程防水卷材屋面采纳 3 厚 APP 防水卷材加聚氨酯防水涂料 2.0mm 厚。侧面采纳水泥渗透结晶防水涂料 1.0mm 厚防腐、隔热、保温工程外保温:40 厚岩棉板,内保温:EPS 复合石膏板体系其他工程装饰装修工程楼地面工程楼地面面层包括地砖、大理石、木地板等材质,垫层为 30 厚细石混凝土(公共部分有部分精装)墙柱面工程墙面基层为 15 厚水泥砂浆,面层包括墙砖、大理石、人造石、木饰面、玻璃饰面、金属饰面等材质(公共部位有部分精装)天棚工程天棚面层为乳胶漆,基层为腻子抹平,吊顶为钢龙骨+双层石膏板+乳胶漆门窗工程(含幕墙)...

1、当您付费下载文档后,您只拥有了使用权限,并不意味着购买了版权,文档只能用于自身使用,不得用于其他商业用途(如 [转卖]进行直接盈利或[编辑后售卖]进行间接盈利)。
2、本站所有内容均由合作方或网友上传,本站不对文档的完整性、权威性及其观点立场正确性做任何保证或承诺!文档内容仅供研究参考,付费前请自行鉴别。
3、如文档内容存在违规,或者侵犯商业秘密、侵犯著作权等,请点击“违规举报”。

碎片内容

高层住宅小区造价指标分析

您可能关注的文档

范哲铺+ 关注
实名认证
内容提供者

想你所想,急你所急,你需要的都在店铺里可以找到。

确认删除?
VIP
微信客服
  • 扫码咨询
会员Q群
  • 会员专属群点击这里加入QQ群
客服邮箱
回到顶部