电脑桌面
添加小米粒文库到电脑桌面
安装后可以在桌面快捷访问

中外合资公司章程范本

中外合资公司章程范本_第1页
1/4
中外合资公司章程范本_第2页
2/4
中外合资公司章程范本_第3页
3/4
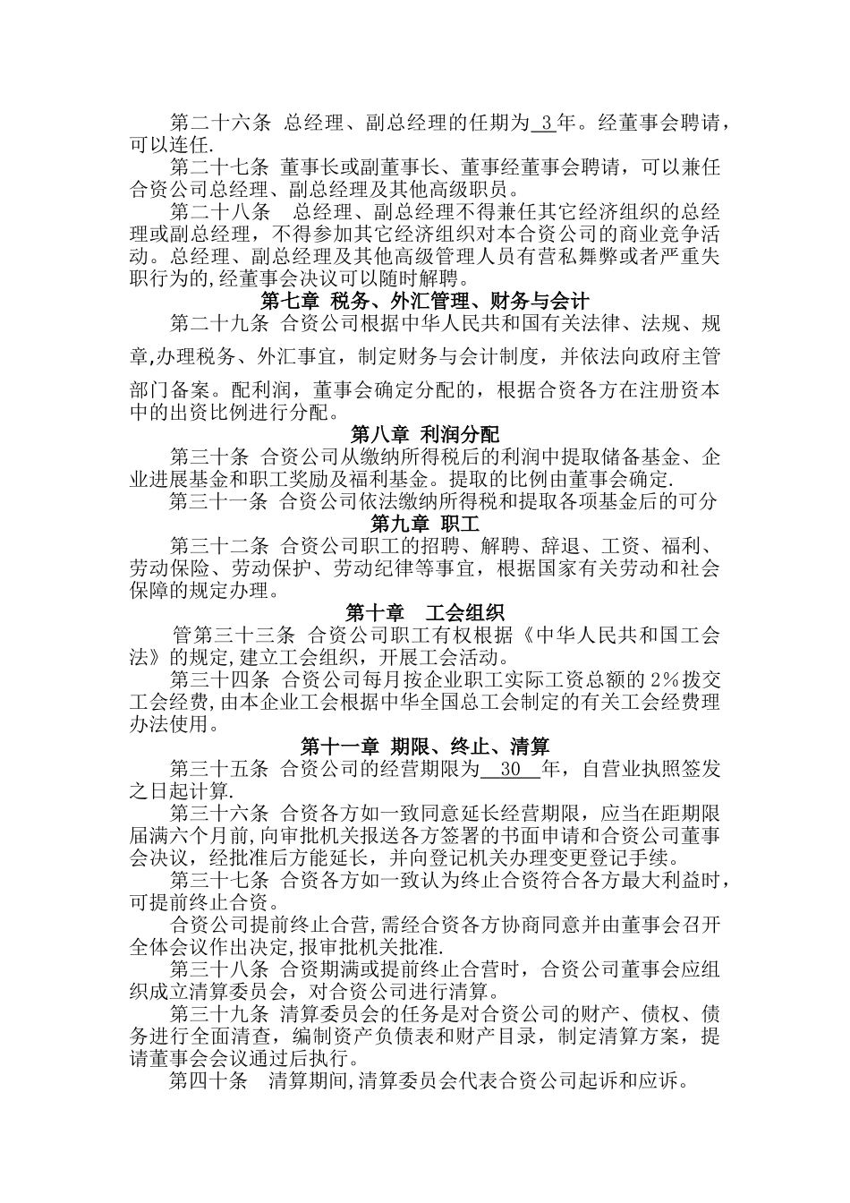
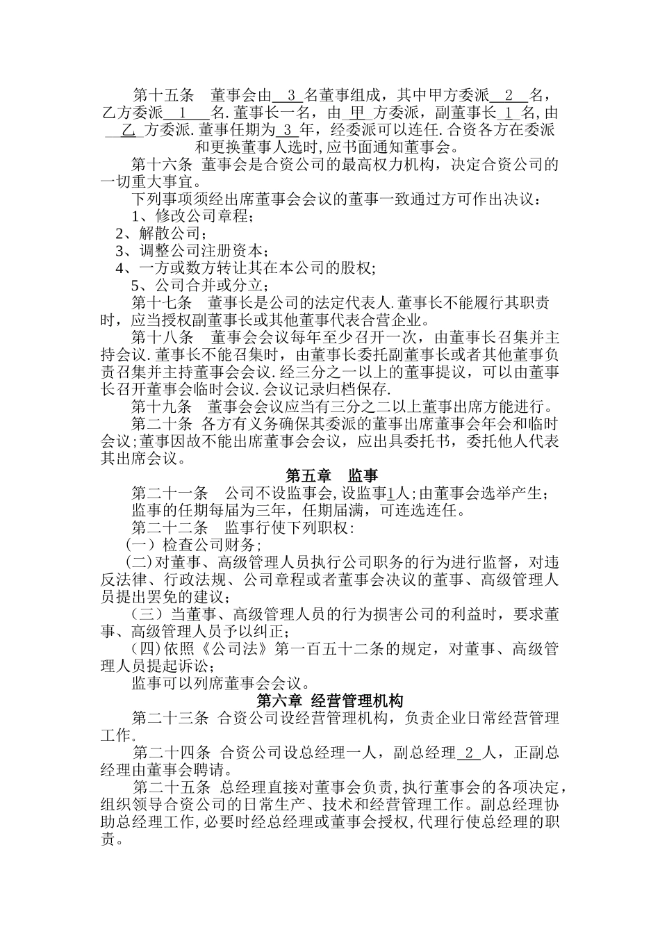
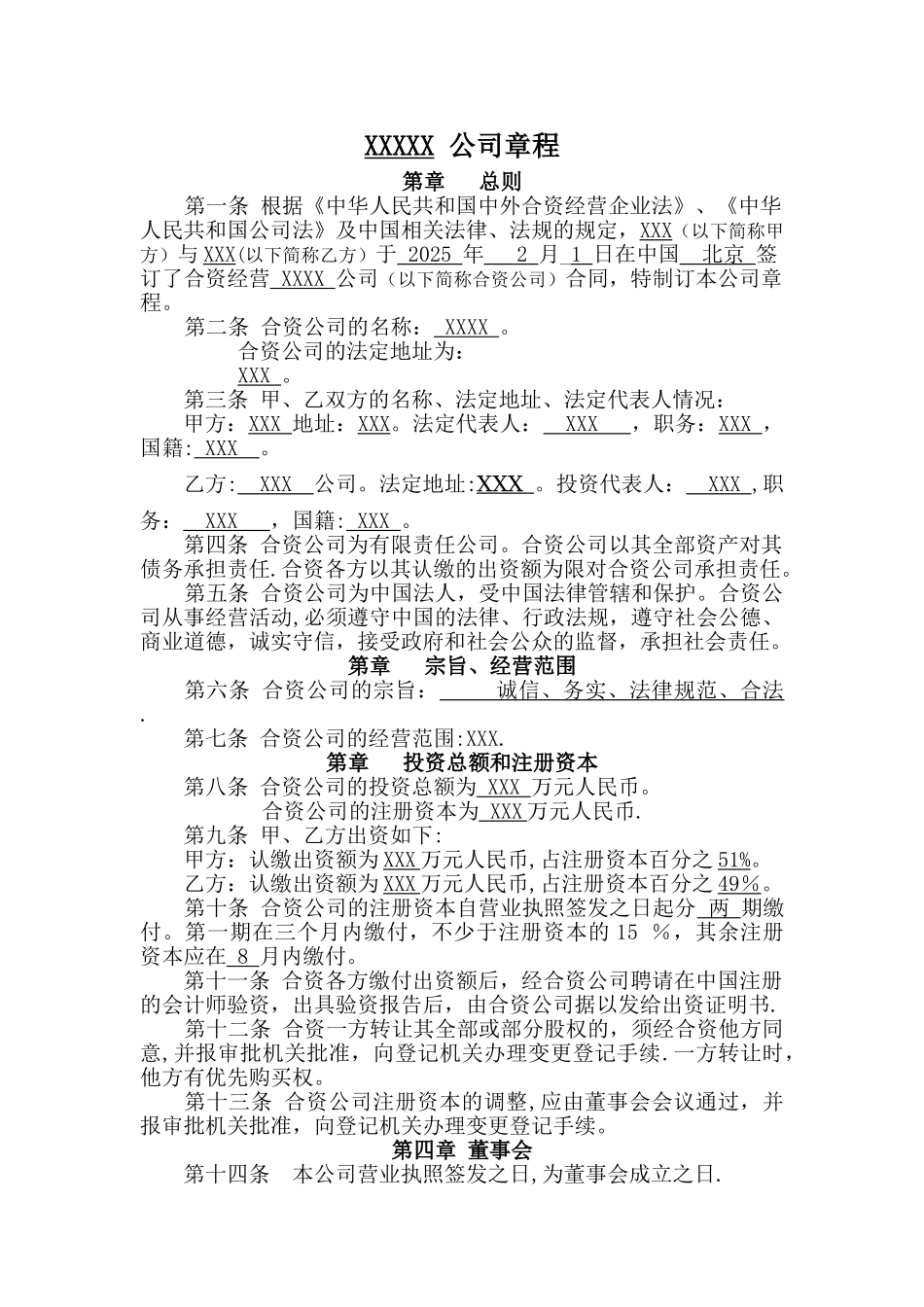
XXXXX 公司章程第章总则第一条 根据《中华人民共和国中外合资经营企业法》、《中华人民共和国公司法》及中国相关法律、法规的规定,XXX(以下简称甲方)与 XXX(以下简称乙方)于 2025 年 2 月_1 日在中国 北京 签订了合资经营 XXXX 公司(以下简称合资公司)合同,特制订本公司章程。第二条 合资公司的名称: XXXX 。合资公司的法定地址为:XXX 。 第三条 甲、乙双方的名称、法定地址、法定代表人情况:甲方:XXX 地址:XXX。法定代表人: XXX ,职务:XXX ,国籍: XXX 。乙方: XXX 公司。法定地址:XXX 。投资代表人: XXX ,职务: XXX ,国籍: XXX 。第四条 合资公司为有限责任公司。合资公司以其全部资产对其债务承担责任.合资各方以其认缴的出资额为限对合资公司承担责任。第五条 合资公司为中国法人,受中国法律管辖和保护。合资公司从事经营活动,必须遵守中国的法律、行政法规,遵守社会公德、商业道德,诚实守信,接受政府和社会公众的监督,承担社会责任。第章宗旨、经营范围第六条 合资公司的宗旨: 诚信、务实、法律规范、合法 . 第七条 合资公司的经营范围:XXX.第章投资总额和注册资本第八条 合资公司的投资总额为 XXX 万元人民币。 合资公司的注册资本为 XXX 万元人民币. 第九条 甲、乙方出资如下: 甲方:认缴出资额为 XXX 万元人民币,占注册资本百分之 51%。 乙方:认缴出资额为 XXX 万元人民币,占注册资本百分之 49 % 。 第十条 合资公司的注册资本自营业执照签发之日起分 两 期缴付。第一期在三个月内缴付,不少于注册资本的 15 %,其余注册资本应在 8 月内缴付。第十一条 合资各方缴付出资额后,经合资公司聘请在中国注册的会计师验资,出具验资报告后,由合资公司据以发给出资证明书.第十二条 合资一方转让其全部或部分股权的,须经合资他方同意,并报审批机关批准,向登记机关办理变更登记手续.一方转让时,他方有优先购买权。第十三条 合资公司注册资本的调整,应由董事会会议通过,并报审批机关批准,向登记机关办理变更登记手续。第四章 董事会 第十四条 本公司营业执照签发之日,为董事会成立之日.第十五条 董事会由 3 名董事组成,其中甲方委派 2 名,乙方委派 1 名.董事长一名,由_甲_方委派,副董事长_1_名,由__乙_方委派.董事任期为 3 年,经委派可以连任.合资各方在委派和更换董事人选时,应书面通知董事会。第十六条 董事会是合资公...

1、当您付费下载文档后,您只拥有了使用权限,并不意味着购买了版权,文档只能用于自身使用,不得用于其他商业用途(如 [转卖]进行直接盈利或[编辑后售卖]进行间接盈利)。
2、本站所有内容均由合作方或网友上传,本站不对文档的完整性、权威性及其观点立场正确性做任何保证或承诺!文档内容仅供研究参考,付费前请自行鉴别。
3、如文档内容存在违规,或者侵犯商业秘密、侵犯著作权等,请点击“违规举报”。

碎片内容

中外合资公司章程范本

您可能关注的文档

雏圣文化+ 关注
实名认证
内容提供者

欢迎光临,大量办公文档供您挑选。

确认删除?
VIP
微信客服
  • 扫码咨询
会员Q群
  • 会员专属群点击这里加入QQ群
客服邮箱
回到顶部