电脑桌面
添加小米粒文库到电脑桌面
安装后可以在桌面快捷访问

临床诊疗指南及药物临床应用指南

临床诊疗指南及药物临床应用指南_第1页
1/49
临床诊疗指南及药物临床应用指南_第2页
2/49
临床诊疗指南及药物临床应用指南_第3页
3/49
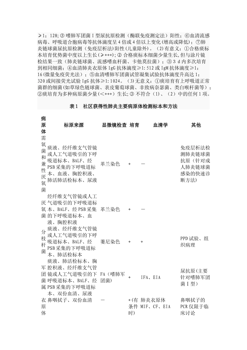
临床诊疗指南及药物临床应用指南1、社区获得性肺炎的诊断及治疗2、扁桃体炎治疗指南3、成人水痘的症状和治疗4、急性阑尾炎诊疗法律规范5、流行性腮腺炎诊断标准6、带状疱疹治疗指南7、丹毒诊治指南8、皮肤感染指南9、上消化道出血10、 抗菌药物的合理应用11、 激素的使用社区获得性肺炎诊断和治疗指南中华医学会呼吸病学分会 社区获得性肺炎(community—acquired pneumonia,CAP)是指在医院外罹患的感染性肺实质(含肺泡壁,即广义上的肺间质)炎症,包括具有明确埋伏期的病原体感染而在入院后埋伏期内发病的肺炎。CAP 是威胁人类健康的常见感染性疾病之一,其致病原的组成和耐药特性在不同国家、不同地区之间存在着明显差异,而且随着时间的推移而不断变迁.近年来,由于社会人口的老龄化、免疫损害宿主增加、病原体变迁和抗生素耐药率上升等原因,CAP 的诊治面临许多新问题。最近,中华医学会呼吸病学分会完成了两项较大样本的全国性 CAP 流行病学调查,在此基础上,结合国外 CAP 诊治方面的最新讨论进展,对 1999 年制定的《社区获得性肺炎诊断和治疗指南(草案))进行了适当修改,旨在指导临床建立可靠的诊断,全面评估病情,确定处理方针,改善预后,尽量避开不恰当的经验性治疗,减少抗生素选择的压力,延缓耐药,节约医药卫生资源。一、CAP 的临床诊断依据1。新近出现的咳嗽、咳痰或原有呼吸道疾病症状加重,并出现脓性痰,伴或不伴胸痛。2。发热.3.肺实变体征和(或)闻及湿性啰音.4。WBC〉10×109/L 或<4×109/L,伴或不伴细胞核左移。5。胸部 X 线检查显示片状、斑片状浸润性阴影或间质性改变,伴或不伴胸腔积液。以上 1~4 项中任何 1 项加第 5 项,并除外肺结核、肺部肿瘤、非感染性肺间质性疾病、肺水肿、肺不张、肺栓塞、肺嗜酸性粒细胞浸润症及肺血管炎等后,可建立临床诊断。二、CAP 的病原学诊断1。病原体检测标本和方法:见表 1。2.痰细菌学检查标本的采集、送检和实验室处理:痰是最方便且无创伤性的病原学诊断标本,但痰易被口咽部细菌污染。因此痰标本质量的好坏、送检及时与否、实验室质控如何将直接影响细菌的分离率和结果解释,必须加以法律规范:(1)采集:尽量在抗生素治疗前采集标本.嘱患者先行漱口,并指导或辅助其深咳嗽,留取脓性痰送检。无痰患者检查分枝杆菌和肺孢子菌可用高渗盐水雾化吸人导痰。真菌和分枝杆菌检查应收集 3 次清晨痰标本;对于通常细菌,要先将标本进行细胞学筛选。对于厌氧菌、...

1、当您付费下载文档后,您只拥有了使用权限,并不意味着购买了版权,文档只能用于自身使用,不得用于其他商业用途(如 [转卖]进行直接盈利或[编辑后售卖]进行间接盈利)。
2、本站所有内容均由合作方或网友上传,本站不对文档的完整性、权威性及其观点立场正确性做任何保证或承诺!文档内容仅供研究参考,付费前请自行鉴别。
3、如文档内容存在违规,或者侵犯商业秘密、侵犯著作权等,请点击“违规举报”。

碎片内容

临床诊疗指南及药物临床应用指南

您可能关注的文档

确认删除?
VIP
微信客服
  • 扫码咨询
会员Q群
  • 会员专属群点击这里加入QQ群
客服邮箱
回到顶部