电脑桌面
添加小米粒文库到电脑桌面
安装后可以在桌面快捷访问

二手车收购协议VIP专享

二手车收购协议_第1页
1/2
二手车收购协议_第2页
2/2
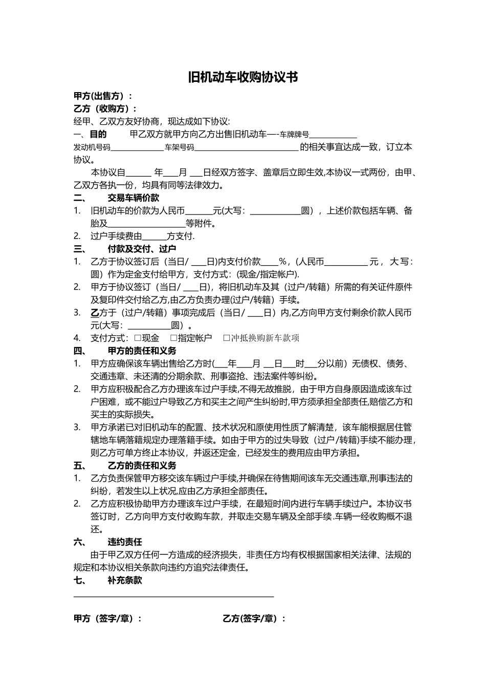
旧机动车收购协议书甲方(出售方):乙方(收购方):经甲、乙双方友好协商,现达成如下协议:一、目的 甲乙双方就甲方向乙方出售旧机动车—-车牌牌号 发动机号码 车架号码 的相关事宜达成一致,订立本协议。本协议自 年 月 日经双方签字、盖章后立即生效,本协议一式两份,由甲、乙双方各执一份,均具有同等法律效力。二、交易车辆价款1.旧机动车的价款为人民币 元(大写: 圆),上述价款包括车辆、备胎及 等附件。2.过户手续费由 方支付.三、付款及交付、过户1.乙方于协议签订后(当日/ 日)内支付价款 %,(人民币 元 , 大 写 : 圆)作为定金支付给甲方,支付方式:(现金/指定帐户).2.甲方于协议签订(当日/ 日),将旧机动车及其(过户/转籍)所需的有关证件原件及复印件交付给乙方,由乙方负责办理(过户/转籍)手续。3.乙 方于(过户/转籍)事项完成后(当日/ 日)内,乙方向甲方支付剩余价款人民币 元(大写: 圆)。4.支付方式:□现金 □指定帐户 □冲抵换购新车款项四、甲方的责任和义务1.甲方应确保该车辆出售给乙方时( 年 月 日 时 分以前)无债权、债务、交通违章、未还清的分期余款、刑事盗抢、违法案件等纠纷。2.甲方应积极配合乙方办理该车过户手续,不得无故推脱,由于甲方自身原因造成该车过户困难,或不能过户导致乙方和买主之间产生纠纷时,甲方须承担全部责任,赔偿乙方和买主的实际损失。3.甲方承诺已对旧机动车的配置、技术状况和原使用性质了解清楚,该车能根据居住管辖地车辆落籍规定办理落籍手续。如由于甲方的过失导致(过户/转籍)手续不能办理,则乙方可单方终止本协议,并返还定金,已经发生的费用应由甲方承担。五、乙方的责任和义务1.乙方负责保管甲方移交该车辆过户手续,并确保在待售期间该车无交通违章,刑事违法的纠纷,若发生以上状况,应由乙方承担全部责任。2.乙方应积极协助甲方办理该车过户手续,在最短时间内进行车辆手续过户。本协议书签订时,乙方向甲方支付收购车款,并取走交易车辆及全部手续.车辆一经收购概不退还。六、违约责任由于甲乙双方任何一方造成的经济损失,非责任方均有权根据国家相关法律、法规的规定和本协议相关条款向违约方追究法律责任。七、补充条款 甲方(签字/章): 乙方(签字/章): 电话: 电话:日期: 日期:

1、当您付费下载文档后,您只拥有了使用权限,并不意味着购买了版权,文档只能用于自身使用,不得用于其他商业用途(如 [转卖]进行直接盈利或[编辑后售卖]进行间接盈利)。
2、本站所有内容均由合作方或网友上传,本站不对文档的完整性、权威性及其观点立场正确性做任何保证或承诺!文档内容仅供研究参考,付费前请自行鉴别。
3、如文档内容存在违规,或者侵犯商业秘密、侵犯著作权等,请点击“违规举报”。

碎片内容

二手车收购协议

确认删除?
VIP
微信客服
  • 扫码咨询
会员Q群
  • 会员专属群点击这里加入QQ群
客服邮箱
回到顶部