电脑桌面
添加小米粒文库到电脑桌面
安装后可以在桌面快捷访问

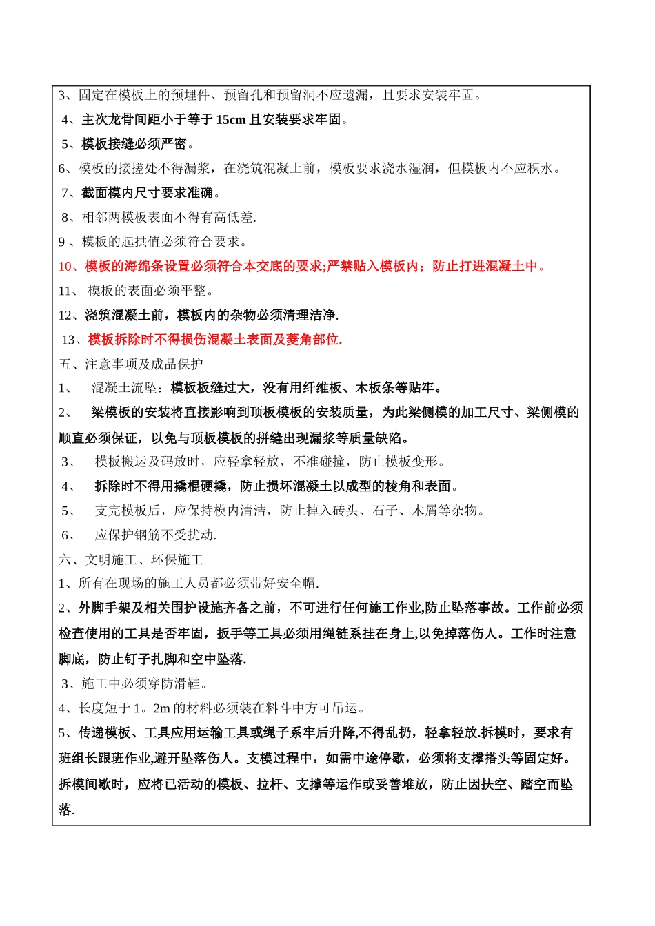
二次结构木工技术交底记录

二次结构木工技术交底记录_第1页
1/5
二次结构木工技术交底记录_第2页
2/5
二次结构木工技术交底记录_第3页
3/5
技术交底记录 工程名称 苏地 2025-G—24 地块二期项目施工单位上海新置建筑工程有限公司交底部位二次结构工程工序名称模板工程交底工种木工交底时间2025 年 10 月 10 日交底内容:一、材料要求 模板:黑木模板,非周转性模板使用红模板。 方木:截面尺寸 40x90mm 脱模剂:严禁使用油性脱模剂,必须使用水性脱模剂。 模板截面支撑用料:采纳砂浆块支撑,严禁使用木条作支撑. 施工器具:红外线扫平仪、木工圆锯、手提电锯、打眼电钻、线坠、靠尺板、方尺、铁水平尺、撬棍等。 二、作业条件 1、放好轴线、模板边线、水平控制标高,模板底口平整、坚实,若达不到要求的应做水泥砂浆找平层,柱子加固用的地锚己预埋好且可以使用。 2、模板加工好后,专人仔细检查模板规格尺寸,根据配模图编号,并均匀涂刷脱模剂,分规格码放,并有防雨、防潮、防砸措施。 3、二次结构砌体砌筑完毕,钢筋绑扎垫好钢筋保护层垫块,并完成隐蔽验收。 三、操作工艺 重点控制 1、导墙止水带模板支设:支模前须将导墙根部垃圾灰尘清理洁净,根据弹好的墙线、控制线,支设好止水带侧模板,采纳倒夹模加固到位。 2、腰梁模板支设:先按图纸尺寸要求配好模板,待墙体砌筑到腰梁下口位置,根据 1 米线调整好高度尺寸立好腰梁侧模板,采纳倒夹模加固到位,腰梁端头中部 100 的墙开 2 个孔,200、250 的墙开 3 个孔,孔径比钢筋稍大,考虑钢筋保护层 3cm。3。小别墅一层除庭院位置导墙高度为 350mm,其他均为 240mm。二层,三层除露台位置为420mm,其他位置均为 200mm.3、窗台模板支设:按图纸尺寸参照窗上口梁底与 1 米线高度确定窗台板上口高度,窗台板采纳外企口,沿墙中位置外窗台板比内窗台低 3cm,窗台板挑出外墙 10cm ,高度 8cm,抵口外侧比内侧低 1cm。4、门窗洞口抱框柱支设:按图纸尺寸先固定一侧的模板位置确保垂直平整,然后根据这一侧的模板位置确定另一侧的模板位置,一侧为剪力墙的由剪力墙侧确定另一侧的模板位置,采纳倒夹模或对拉螺杆加固,并加设图示尺寸的对撑,严禁使用步步紧.柱头端部必须加设簸箕口,口径需保证 15cm×15cm×15cm,簸箕口高出梁底 5cm。在保证洞口尺寸的基础上严格控制抱框柱的垂直平整度,不得影响砌筑的垂直、平整度。5、门窗过梁支设:先按要求配好模板,待墙体砌筑到过梁下口位置,根据墙体立好底板和侧板并复合墙线位置,底模板严格参照建筑 1m 线上返图纸设计高度,不得私自调高或降低,一经检查发现,...

1、当您付费下载文档后,您只拥有了使用权限,并不意味着购买了版权,文档只能用于自身使用,不得用于其他商业用途(如 [转卖]进行直接盈利或[编辑后售卖]进行间接盈利)。
2、本站所有内容均由合作方或网友上传,本站不对文档的完整性、权威性及其观点立场正确性做任何保证或承诺!文档内容仅供研究参考,付费前请自行鉴别。
3、如文档内容存在违规,或者侵犯商业秘密、侵犯著作权等,请点击“违规举报”。

碎片内容

二次结构木工技术交底记录

一二三四传媒+ 关注
实名认证
内容提供者

大量资料供您选择,没有合适的可以联系小二。

确认删除?
VIP
微信客服
  • 扫码咨询
会员Q群
  • 会员专属群点击这里加入QQ群
客服邮箱
回到顶部