电脑桌面
添加小米粒文库到电脑桌面
安装后可以在桌面快捷访问

云南省建筑工程安全防护文明施工措施项目清单

云南省建筑工程安全防护文明施工措施项目清单_第1页
1/2
云南省建筑工程安全防护文明施工措施项目清单_第2页
2/2
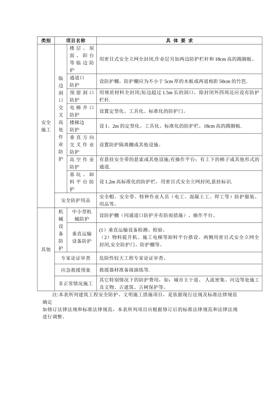
云南省建筑工程安全防护文明施工措施项目清单类别项目名称具 体 要 求文明施工与环境保护安全警示标志牌在易发伤亡事故(或危险)处设置明显的、符合国家标准要求的安全警示标志牌。现场围挡(1)现场采纳封闭围挡,高度不小于 1.8m;(2)围挡材料可用彩色、定型钢板,砖、砼砌块等墙体。五板一图在进门处悬挂工程概况、管理人员名单及监督电话、安全生产规定、文明施工、消防保卫五板;施工现场总平面图。企业标志现场出入的大门应设有本企业标识或企业标识。场容场貌(1)道路畅通;(2)排水沟、排水设施畅通;(3)施工场地地面硬化处理(办公区,生活区,现场道路,材料堆放、混凝土、砂浆搅拌、钢筋加工场地,外脚手架基础等);(4)绿化(办公室、生活区、道路两则等).材料堆放(1)材料、构件、料具等堆放时,悬挂有名称、品种、规格等标牌;(2)水泥和其他易飞扬细颗粒建筑材料应封闭存放或实行覆盖等措施;(3)易燃、易爆和有毒有害物品分类存放.现场防火消防器材配置合理,符合消防要求。垃圾清运施工现场应设置密闭式垃圾站,施工垃圾、生活垃圾应分类存放。施工垃圾必须采纳相应容器或管道运输。宣传栏、环保及不扰民措施宣传拦、安全宣传标语等,洗车(防止污染市区道路)、粉尘、噪声控制,排污(污水、废气)措施等.临时设施现场办公生活设施(1)施工现场办公、生活区与作业区分开设置,保持安全距离。(2)施工场地办公室、现场宿舍、食堂、厕所、饮水、沐浴、休息场所等符合卫生和安全要求;施工现场配电线路(1)根据 TN—S 系统要求配备五芯电缆、四芯电缆和三芯电缆.(2)按要求架设临时用电线路的电杆、横担、瓷夹、瓷瓶等,或电缆埋地的地沟。(3)对靠近施工现场的外线电路,设置木质、塑料等绝体的防护设施.临时用电配电箱开关箱(1)按三级配电要求,配备总配电箱、分配电箱、开关箱三类(铁质)标准电箱。开关箱应符合一机、一箱、一漏。三类电箱中的各类电器应是合格品。(2)按两级保护的要求,选取符合容量要求和质量合格的总配电箱和开关箱中的漏电保护器.(3)对大型、落地式分配电箱、开关箱设置防护棚和通透式围挡。接地保护装置施工现场应设置不少于三处的保护接地装置。现场变配电装置总配电室建筑材料必须达到三级防火要求,室内做埂地坪、电缆沟、吊顶。类别项目名称具 体 要 求安全施工临边洞口交叉高处作业防护楼 层 、 屋面 、 阳 台等 临 边 防护用密目式安全立网全封闭,作业层另加两边防护栏杆和...

1、当您付费下载文档后,您只拥有了使用权限,并不意味着购买了版权,文档只能用于自身使用,不得用于其他商业用途(如 [转卖]进行直接盈利或[编辑后售卖]进行间接盈利)。
2、本站所有内容均由合作方或网友上传,本站不对文档的完整性、权威性及其观点立场正确性做任何保证或承诺!文档内容仅供研究参考,付费前请自行鉴别。
3、如文档内容存在违规,或者侵犯商业秘密、侵犯著作权等,请点击“违规举报”。

碎片内容

云南省建筑工程安全防护文明施工措施项目清单

确认删除?
VIP
微信客服
  • 扫码咨询
会员Q群
  • 会员专属群点击这里加入QQ群
客服邮箱
回到顶部