电脑桌面
添加小米粒文库到电脑桌面
安装后可以在桌面快捷访问

产品销售代理合同范本44727

产品销售代理合同范本44727_第1页
1/7
产品销售代理合同范本44727_第2页
2/7
产品销售代理合同范本44727_第3页
3/7
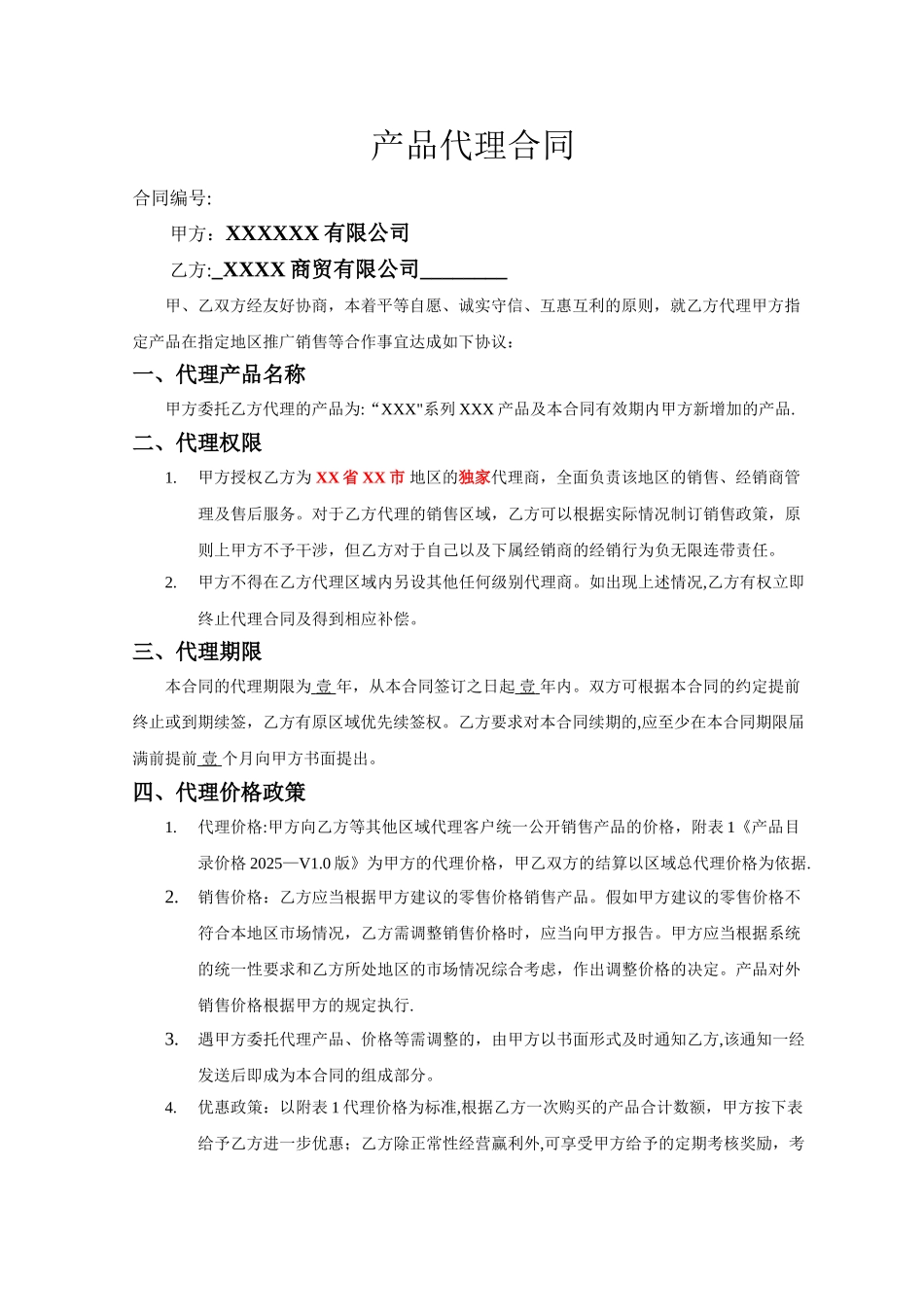
产品代理合同合同编号: 甲方:XXXXXX 有限公司乙方:_XXXX 商贸有限公司________甲、乙双方经友好协商,本着平等自愿、诚实守信、互惠互利的原则,就乙方代理甲方指定产品在指定地区推广销售等合作事宜达成如下协议:一、代理产品名称甲方委托乙方代理的产品为:“XXX"系列 XXX 产品及本合同有效期内甲方新增加的产品.二、代理权限1.甲方授权乙方为 XX 省 XX 市 地区的独家代理商,全面负责该地区的销售、经销商管理及售后服务。对于乙方代理的销售区域,乙方可以根据实际情况制订销售政策,原则上甲方不予干涉,但乙方对于自己以及下属经销商的经销行为负无限连带责任。2.甲方不得在乙方代理区域内另设其他任何级别代理商。如出现上述情况,乙方有权立即终止代理合同及得到相应补偿。三、代理期限本合同的代理期限为 壹 年,从本合同签订之日起 壹 年内。双方可根据本合同的约定提前终止或到期续签,乙方有原区域优先续签权。乙方要求对本合同续期的,应至少在本合同期限届满前提前 壹 个月向甲方书面提出。四、代理价格政策1.代理价格:甲方向乙方等其他区域代理客户统一公开销售产品的价格,附表 1《产品目录价格 2025—V1.0 版》为甲方的代理价格,甲乙双方的结算以区域总代理价格为依据.2.销售价格:乙方应当根据甲方建议的零售价格销售产品。假如甲方建议的零售价格不符合本地区市场情况,乙方需调整销售价格时,应当向甲方报告。甲方应当根据系统的统一性要求和乙方所处地区的市场情况综合考虑,作出调整价格的决定。产品对外销售价格根据甲方的规定执行.3.遇甲方委托代理产品、价格等需调整的,由甲方以书面形式及时通知乙方,该通知一经发送后即成为本合同的组成部分。4.优惠政策:以附表 1 代理价格为标准,根据乙方一次购买的产品合计数额,甲方按下表给予乙方进一步优惠;乙方除正常性经营赢利外,可享受甲方给予的定期考核奖励,考核及奖励政策另定.一次订货量(万元RMB)代理价格50-100(含 50)附表 1 代理价格×0。95101—200(含 101)附表 1 代理价格×0.9201 以上附表 1 代理价格×0。85五、合同双方的权利及义务(一)甲方的权利及义务1.甲方拥有“XXX”系列智 XXX 产品的价格制定权、发布权和解释权。2.甲方产品严格根据符合国家或行业标准的质量标准生产,并经质检部门严格检验合格后出品。甲方向乙方提供合格产品的同时,有义务对乙方提供开展经营所必需的业务培训、技术指导、营销咨询等服务,协助乙方...

1、当您付费下载文档后,您只拥有了使用权限,并不意味着购买了版权,文档只能用于自身使用,不得用于其他商业用途(如 [转卖]进行直接盈利或[编辑后售卖]进行间接盈利)。
2、本站所有内容均由合作方或网友上传,本站不对文档的完整性、权威性及其观点立场正确性做任何保证或承诺!文档内容仅供研究参考,付费前请自行鉴别。
3、如文档内容存在违规,或者侵犯商业秘密、侵犯著作权等,请点击“违规举报”。

碎片内容

产品销售代理合同范本44727

确认删除?
VIP
微信客服
  • 扫码咨询
会员Q群
  • 会员专属群点击这里加入QQ群
客服邮箱
回到顶部