电脑桌面
添加小米粒文库到电脑桌面
安装后可以在桌面快捷访问

企业内部招标采购管理办法

企业内部招标采购管理办法_第1页
1/15
企业内部招标采购管理办法_第2页
2/15
企业内部招标采购管理办法_第3页
3/15
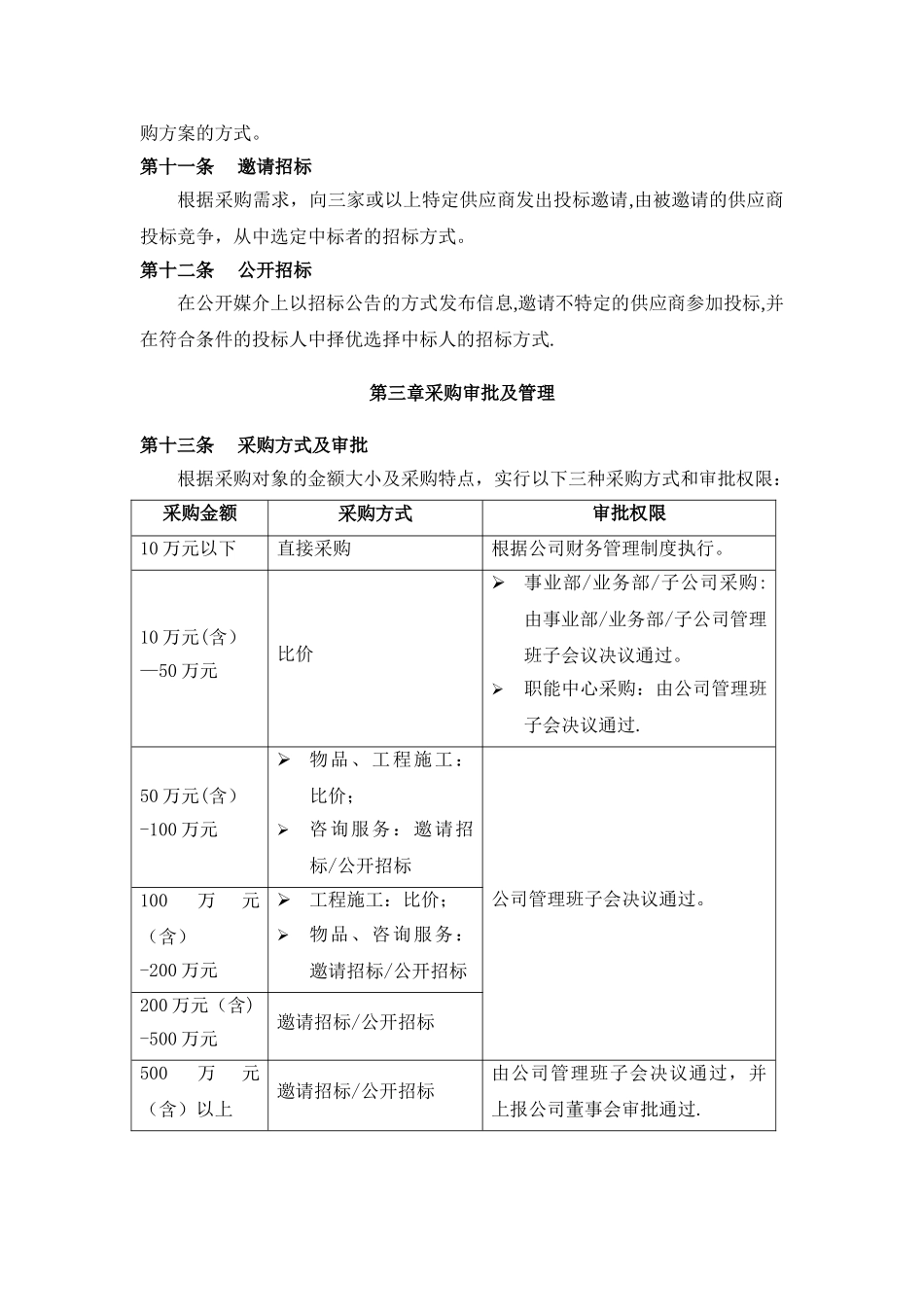
****************公司采购管理办法(征求意见稿)第一章总则第一条 目的为进一步法律规范****************公司(以下称“公司”)各项采购工作,保证各项采购活动的公开、公平和公正,维护公司合法权益,合理降低采购成本,依据国家相关法律法规和上级集团制度等规定,结合公司管理实际,特制定本办法。第二条 适用范围本办法适用于公司各事业部、业务部、职能中心,子公司参照执行。第二章定义第三条 采购部门公司各事业部、业务部、子公司、职能中心等提出采购需求的部门。第四条 供应商向公司提供物品、咨询服务、工程施工的法人或其他组织。第五条 采购对象公司采购对象分为 3 类:物品、咨询服务、工程施工。第六条 物品供应商以实物形式向公司提供的商品。第七条 咨询服务供应商向公司提供的咨询、设计等与公司业务相关的专业服务。第八条 工程施工公司新建、扩建、改建的民用建筑结构工程或装修工程施工。第九条 直接采购直接向供应商购买采购对象的方式.第十条 比价邀请三家或以上的供应商,就拟采购对象以谈判比价的方式,最终确定采购方案的方式。第十一条邀请招标根据采购需求,向三家或以上特定供应商发出投标邀请,由被邀请的供应商投标竞争,从中选定中标者的招标方式。第十二条公开招标在公开媒介上以招标公告的方式发布信息,邀请不特定的供应商参加投标,并在符合条件的投标人中择优选择中标人的招标方式.第三章采购审批及管理第十三条采购方式及审批根据采购对象的金额大小及采购特点,实行以下三种采购方式和审批权限:采购金额采购方式审批权限10 万元以下直接采购根据公司财务管理制度执行。10 万元(含)—50 万元比价事业部/业务部/子公司采购:由事业部/业务部/子公司管理班子会议决议通过。职能中心采购:由公司管理班子会决议通过.50 万元(含)-100 万元物品、工程施工:比价;咨询服务:邀请招标/公开招标公司管理班子会决议通过。100万元(含)-200 万元工程施工:比价;物品、咨询服务:邀请招标/公开招标200 万元(含)-500 万元邀请招标/公开招标500万元(含)以上邀请招标/公开招标由公司管理班子会决议通过,并上报公司董事会审批通过.第十四条特定情况采购超过 10 万元(含)的采购,如遇下列特定情况,可以采纳直接采购的方式选定供应商:(1)已采购的同类物品或咨询服务的延续采购;(2)供应商提供的物品或咨询服务难以替代;(3)客户指定。特定情况采购不适用于工程...

1、当您付费下载文档后,您只拥有了使用权限,并不意味着购买了版权,文档只能用于自身使用,不得用于其他商业用途(如 [转卖]进行直接盈利或[编辑后售卖]进行间接盈利)。
2、本站所有内容均由合作方或网友上传,本站不对文档的完整性、权威性及其观点立场正确性做任何保证或承诺!文档内容仅供研究参考,付费前请自行鉴别。
3、如文档内容存在违规,或者侵犯商业秘密、侵犯著作权等,请点击“违规举报”。

碎片内容

企业内部招标采购管理办法

确认删除?
VIP
微信客服
  • 扫码咨询
会员Q群
  • 会员专属群点击这里加入QQ群
客服邮箱
回到顶部