电脑桌面
添加小米粒文库到电脑桌面
安装后可以在桌面快捷访问

光照度管理规范

光照度管理规范_第1页
1/2
光照度管理规范_第2页
2/2
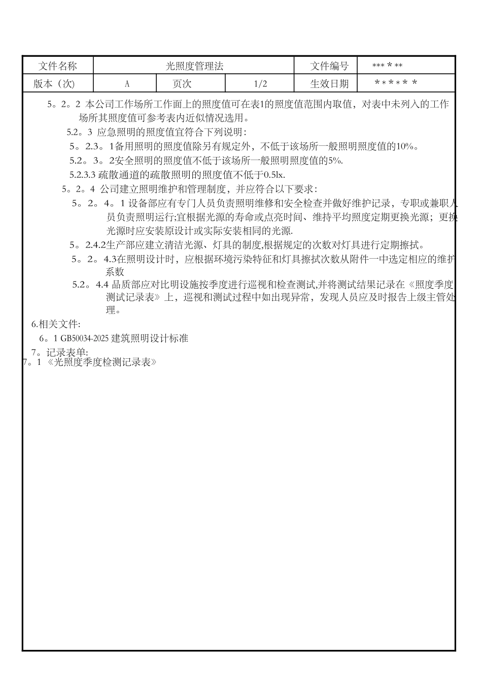
文件名称光照度管理法律规范文件编号*******版本(次)A页次1/2生效日期*******1.目的:1.1 法律规范公司照度设计,完善工作环境质量,进一步提高产品品质,确保生产正常进行.2.范围:2.1 本法律规范适用于公司所有对比度设计有要求的位置。3。权责:3。1 物控部:负责提供公司与照度相关的设施、材料。3.2 设备部:负责公司照度方面的设计、实施、监督。3.3 生产部:负责公司照度设施的保养和维护。3.4 品质部:负责公司照度方面的测试和监督.4。名词解释:4.1 照度:表面上一点的照度是入射在该点的面元上的光通量dΦ除于该面元面积dA所得之商,即 E=dφ/dA.照度符号E,单位为勒克斯lx.4.2 照度值:指能满足企业生产及人身安全的需要,技术经济合理,保护视力,形成明快、舒适的工作环境,以利于提高生产效益的工作面上的照度。4.3 维护系数:照明装置在使用一定周期后,在规定表面的平均照度和平均亮度与该装置在相同条件下新装时的同一表面上所得到的平均照度和平均亮度之比。4。4 平均照度值:指各计算点照度的平均值,照度的均匀度即计算点中的最低值与平均值之比不宜小于0。7.4.5 参考平面:测量或规定照度的平面。5.作业内容:5。1 作业流程:无。5.2 作业说明:见1-2页5。2.1 照度要求:表一、工作场所的照度值名称照度值(IX)参考平面极其计算点备注实验室一般270—3300.75m 水平面可局部增加光照检验台精细,有颜色要求(如无尘室)500—6500。75m 水平面可局部增加光照精细,(如强光检验台)650-7500。75m 水平面可局部增加光照仓库大件库(板材、成品、化学药品)50—751.0m 水平面一般90-1101。0m 水平面生产车间一般270-3300。75m 水平面可局部增加光照文件名称光照度管理法律规范文件编号******版本(次)A页次1/2生效日期******5。2。2 本公司工作场所工作面上的照度值可在表1的照度值范围内取值,对表中未列入的工作场所其照度值可参考表内近似情况选用。5.2。3 应急照明的照度值宜符合下列说明:5。2.3。1备用照明的照度值除另有规定外,不低于该场所一般照明照度值的10%。5.2。3。2安全照明的照度值不低于该场所一般照明照度值的5%.5.2.3.3 疏散通道的疏散照明的照度值不低于0.5lx.5。2。4 公司建立照明维护和管理制度,并应符合以下要求:5。2。4。1 设备部应有专门人员负责照明维修和安全检查并做好维护记录,专职或兼职人员负责照明运行;宜根据光源的寿命或点亮时间、维持平均照度定期更换光源;...

1、当您付费下载文档后,您只拥有了使用权限,并不意味着购买了版权,文档只能用于自身使用,不得用于其他商业用途(如 [转卖]进行直接盈利或[编辑后售卖]进行间接盈利)。
2、本站所有内容均由合作方或网友上传,本站不对文档的完整性、权威性及其观点立场正确性做任何保证或承诺!文档内容仅供研究参考,付费前请自行鉴别。
3、如文档内容存在违规,或者侵犯商业秘密、侵犯著作权等,请点击“违规举报”。

碎片内容

光照度管理规范

您可能关注的文档

确认删除?
VIP
微信客服
  • 扫码咨询
会员Q群
  • 会员专属群点击这里加入QQ群
客服邮箱
回到顶部