电脑桌面
添加小米粒文库到电脑桌面
安装后可以在桌面快捷访问

公司卫生管理制度37113

公司卫生管理制度37113_第1页
1/2
公司卫生管理制度37113_第2页
2/2
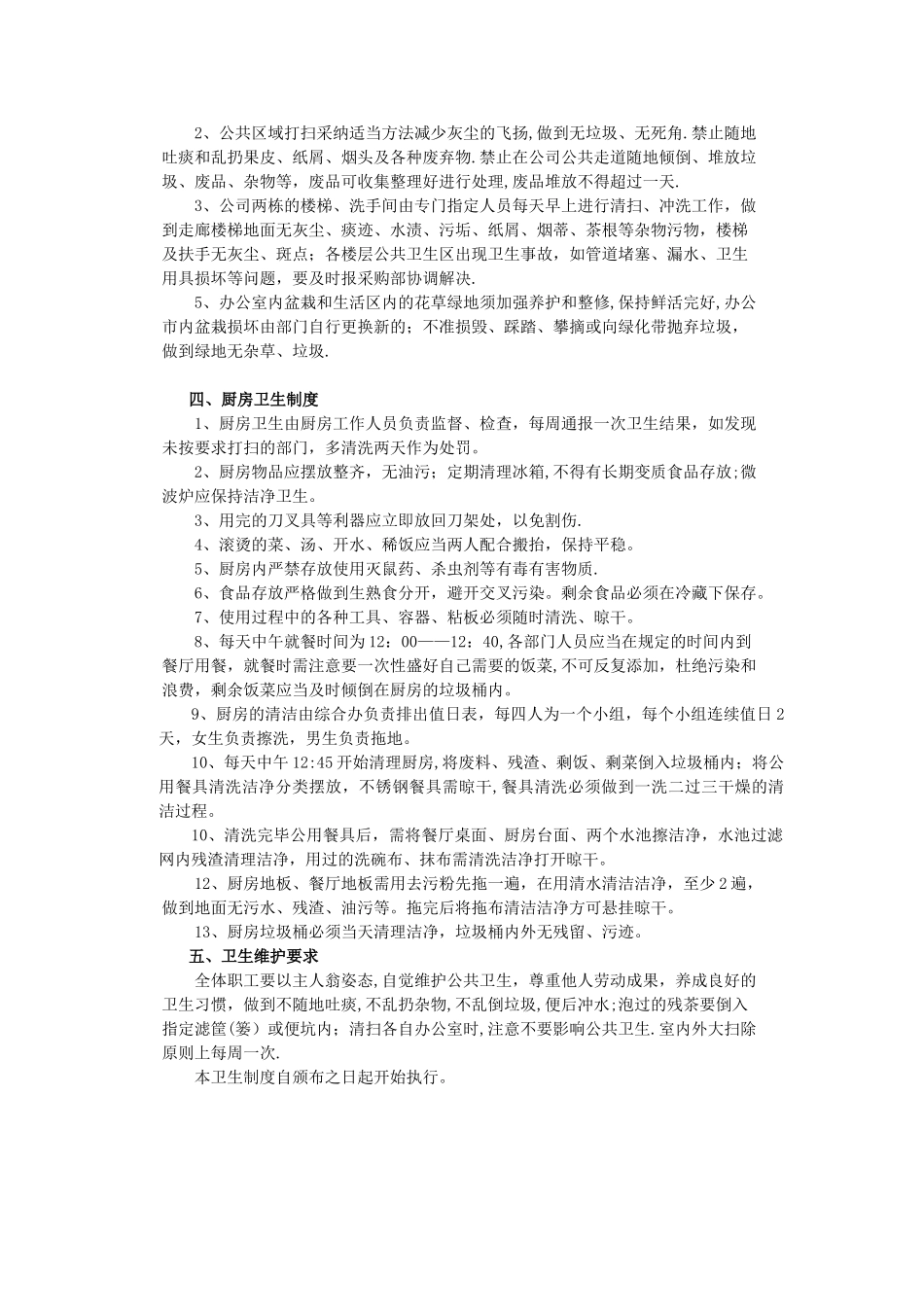
公司卫生管理制度一、总则1、为创建一个优美、舒适、洁净的办公环境,树立公司良好形象,特制定本制度。 2、环境卫生每周五大扫除后进行检查,平常会不定期抽查,每周负责检查卫生的部门责任人将卫生检查结果进行公示,对于不遵守卫生管理制度的部门进行严厉批判,视情况进行处罚。3、卫生清理实行部门责任制,各部门负责人为责任人,要仔细对待卫生清理和卫生检查工作,所有的部门都应当根据各自的职责,协同做好环境卫生的管理工作,积极主动地搞好卫生清理,凡在公司工作的员工和外来人员,均应遵守本制度. 4、卫生工作将纳入绩效考核中。二、办公室卫生管理制度1、各部门办公室内卫生由各部门负责日常保洁,各部门安排好每天值日人员,值日表需公示.每周五大扫除,坚持长久。2、办公室内办公用品、报纸等摆放整齐有序,桌面、柜台、窗台无灰尘、水渍、污垢、锈迹,不得存放与工作无关的物品,个人生活用品应放在固定位置。3、地面无污垢、痰迹、烟蒂、纸屑,使用过的拖把、抹布必须及时清洗洁净晾干放回指定位置。4、墙壁或墙角无蜘蛛网、灰尘、污垢、乱贴和乱挂现象。5、门窗擦洗洁净,玻璃透明,无灰尘和污迹。6、饮水机、微波炉等公共用具均在保洁范围内,需常常擦洗保持洁净。 7、在办公室内用餐需通风,有异味的食物请不要再办公室内食用,保持室内空气清新。8、室内不准随便存放垃圾,应及时把垃圾倒入垃圾箱内,垃圾框内不得堆积足以发生臭气或有碍卫生的垃圾、污垢或碎屑,一个办公室集中一个纸篓,不得人手一个,中午用餐完毕不得将残余丢弃在垃圾桶内,需立即丢弃在门外大垃圾桶内。9、禁止在办公室内、洗手间、地下室、公共场合吸烟,吸烟必须在露天场合;烟头必须熄灭丢弃在垃圾桶内,禁止将烟头随意丢弃在花盆内、绿化带内及洗手间便池内,违规者重罚。10、下班离开办公室时应自觉关闭门窗、空调、电脑、饮水机、电灯等电子设备,杜绝浪费用电现象。三、公共卫生管理制度1、分担区卫生实行区域负责,各部门安排人员每周轮流值日,每天早晨值日员需提前 10 分钟到岗开始晨扫,早上 9 点前必须打扫完毕,及时清理分担区域的垃圾杂物等,每周五下午集中进行一次大扫除,教研部周五无人在则由前台负责打扫,市场部周五无人打扫则由综合办负责打扫.2、公共区域打扫采纳适当方法减少灰尘的飞扬,做到无垃圾、无死角.禁止随地吐痰和乱扔果皮、纸屑、烟头及各种废弃物.禁止在公司公共走道随地倾倒、堆放垃圾、废品、杂物等,废品可收集整理好进...

1、当您付费下载文档后,您只拥有了使用权限,并不意味着购买了版权,文档只能用于自身使用,不得用于其他商业用途(如 [转卖]进行直接盈利或[编辑后售卖]进行间接盈利)。
2、本站所有内容均由合作方或网友上传,本站不对文档的完整性、权威性及其观点立场正确性做任何保证或承诺!文档内容仅供研究参考,付费前请自行鉴别。
3、如文档内容存在违规,或者侵犯商业秘密、侵犯著作权等,请点击“违规举报”。

碎片内容

公司卫生管理制度37113

确认删除?
VIP
微信客服
  • 扫码咨询
会员Q群
  • 会员专属群点击这里加入QQ群
客服邮箱
回到顶部