电脑桌面
添加小米粒文库到电脑桌面
安装后可以在桌面快捷访问

高中物理 第4章 从原子核到夸克 4.2 原子核的衰变学案 沪科版选修3-5-沪科版高二选修3-5物理学案

高中物理 第4章 从原子核到夸克 4.2 原子核的衰变学案 沪科版选修3-5-沪科版高二选修3-5物理学案_第1页
1/11
高中物理 第4章 从原子核到夸克 4.2 原子核的衰变学案 沪科版选修3-5-沪科版高二选修3-5物理学案_第2页
2/11
高中物理 第4章 从原子核到夸克 4.2 原子核的衰变学案 沪科版选修3-5-沪科版高二选修3-5物理学案_第3页
3/11
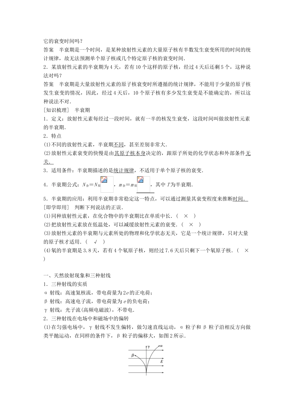
4.2 原子核的衰变[学习目标] 1.知道什么是放射性、放射性元素、天然放射现象.2.知道三种射线的特性.3.知道衰变及两种衰变的规律,能熟练写出衰变方程.4.会用半衰期描述衰变的速度,知道半衰期的统计意义.一、天然放射现象和三种射线`[导学探究] 1.1896 年法国物理学家贝可勒尔发现了放射性元素自发地发出射线的现象,即天然放射现象.是否所有的元素都具有放射性?放射性物质发出的射线有哪些种类?答案 原子序数大于或等于 83 的元素,都能自发地发出射线,原子序数小于 83 的元素,有的也能放出射线.放射性物质发出的射线有三种:α 射线、β 射线、γ 射线.2.怎样用电场或磁场判断三种射线粒子的带电性质?答案 让三种射线通过匀强电场,γ 射线不偏转,说明 γ 射线不带电.α 射线偏转方向和电场方向相同,带正电,β 射线偏转方向和电场方向相反,带负电.或者让三种射线通过匀强磁场,γ 射线不偏转,说明 γ 射线不带电,α 射线和 β 射线可根据偏转方向和左手定则确定带电性质.[知识梳理]1.天然放射现象1896 年,法国物理学家贝可勒尔发现铀及其化合物能放出一种不同于 X 射线的新射线.(1)定义:物理学中把物质能自发地放出射线的现象叫做天然放射现象.(2)放射性:物质放出射线的性质.(3)放射性元素:具有放射性的元素.2.对三种射线的认识种类α 射线β 射线γ 射线组成高速氦核流高速电子流光子流(高频电磁波)带电荷量2e-e0速率0.1c0.99cc贯穿本领最弱,用一张纸就能挡住较强,能穿透几毫米厚的铝板最强,能穿透几厘米厚的铅板和几十厘米厚的混凝土电离作用很强较强很弱[即学即用] 判断下列说法的正误.(1)1896 年,法国的玛丽·居里首先发现了天然放射现象.( × )(2)原子序数大于 83 的元素都是放射性元素.( √ )(3)原子序数小于 83 的元素都不能放出射线.( × )(4)α 射线实际上就是氦原子核,α 射线具有较强的穿透能力.( × )(5)β 射线是高速电子流,很容易穿透黑纸,也能穿透几毫米厚的铝板.( √ )(6)γ 射线是能量很高的电磁波,电离作用很强.( × )二、原子核的衰变[导学探究] 如图 1 为 α 衰变、β 衰变示意图.图 11.当原子核发生 α 衰变时,原子核的质子数和中子数如何变化?答案 发生 α 衰变时,质子数减少 2,中子数减少 2.2.当发生 β 衰变时,新核的核电荷数相对原来的原子核变化了多少?新核在元素周期表中的位置怎样变...

1、当您付费下载文档后,您只拥有了使用权限,并不意味着购买了版权,文档只能用于自身使用,不得用于其他商业用途(如 [转卖]进行直接盈利或[编辑后售卖]进行间接盈利)。
2、本站所有内容均由合作方或网友上传,本站不对文档的完整性、权威性及其观点立场正确性做任何保证或承诺!文档内容仅供研究参考,付费前请自行鉴别。
3、如文档内容存在违规,或者侵犯商业秘密、侵犯著作权等,请点击“违规举报”。

碎片内容

高中物理 第4章 从原子核到夸克 4.2 原子核的衰变学案 沪科版选修3-5-沪科版高二选修3-5物理学案

您可能关注的文档

文章天下+ 关注
实名认证
内容提供者

各种文档应有尽有

确认删除?
VIP
微信客服
  • 扫码咨询
会员Q群
  • 会员专属群点击这里加入QQ群
客服邮箱
回到顶部