电脑桌面
添加小米粒文库到电脑桌面
安装后可以在桌面快捷访问

高中物理 第1章 碰撞与动量守恒 1.1 探究动量变化与冲量的关系学案 沪科版选修3-5-沪科版高二选修3-5物理学案

高中物理 第1章 碰撞与动量守恒 1.1 探究动量变化与冲量的关系学案 沪科版选修3-5-沪科版高二选修3-5物理学案_第1页
1/9
高中物理 第1章 碰撞与动量守恒 1.1 探究动量变化与冲量的关系学案 沪科版选修3-5-沪科版高二选修3-5物理学案_第2页
2/9
高中物理 第1章 碰撞与动量守恒 1.1 探究动量变化与冲量的关系学案 沪科版选修3-5-沪科版高二选修3-5物理学案_第3页
3/9
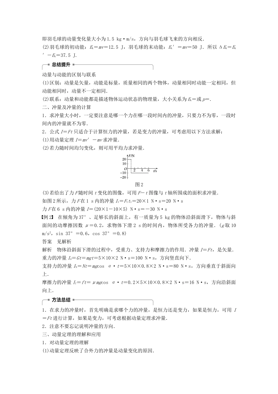
1.1 探究动量变化与冲量的关系[学习目标] 1.理解冲量和动量的定义、公式、单位及矢量性.2.理解动量定理及其表达式.3.能够利用动量定理解释有关现象,解决有关实际问题.一、动量和冲量[导学探究] 在激烈的橄榄球赛场上,一个较瘦弱的运动员携球奔跑时迎面碰上高大结实的对方运动员,自己被碰的人仰马翻,而对方却几乎不受影响 …….这说明运动物体产生的效果不仅与速度有关,而且与质量有关.(1)若质量为 60 kg 的运动员(包括球)以 5 m/s 的速度向东奔跑,他的动量是多大?方向如何?若他以大小不变的速率做曲线运动,他的动量是否变化?(2)若这名运动员与对方运动员相撞后速度变为零,他的动量的变化量多大?动量的变化量方向如何?答案 (1)动量是 300 kg·m/s,方向向东;做曲线运动时他的动量变化了,因为方向变了.(2)—300 kg·m/s,方向向西.[知识梳理] 动量和动量的变化量1.动量(1)定义:物体的质量 m 和速度 v 的乘积 mv.(2)公式:p=mv.单位:kg·m/s.(3)动量的矢量性:动量是矢(填“矢”或“标”)量,方向与速度的方向相同.(4)动量是状态量:进行运算时必须明确是哪个物体在哪一状态(时刻)的动量.(5)动量具有相对性:由于速度与参考系的选择有关,一般以地球为参考系.2.冲量(1)冲量的定义式:I=Ft.(2)冲量是过程(填“过程”或“状态”)量,反映的是力在一段时间内的积累效应,求冲量时一定要明确是哪一个力在哪一段时间内的冲量.(3)冲量是矢(填“矢”或“标”)量,若是恒力的冲量,则冲量的方向与力 F 的方向 相同.[即学即用] 判断下列说法的正误.(1)质量大的物体的动量一定大.( × )(2)动量相同的物体,运动方向一定相同.( √ )(3)质量和速率都相同的物体的动量一定相同.( × )(4)冲量是矢量,其方向与合外力的方向相同.( √ )(5)力越大,力对物体的冲量越大.( × )(6)不管物体做什么运动,在相同的时间内重力的冲量相同.( √ )二、动量定理[导学探究] 1.在日常生活中,有不少这样的事例: 跳远时要跳在沙坑里; 跳高时在下落处要放海绵垫子; 从高处往下跳,落地后双腿往往要弯曲; 轮船边缘及轮渡的码头上都装有橡胶轮胎…… 这样做的目的是为了什么?答案 为了缓冲以减小作用力.2.如图 1 所示,假定一个质量为 m 的物体在碰撞时受到另一个物体对它的力是恒力 F,在F 的作用下,经过时间 t,物体的速度从 v 变为 v′,应用牛顿第二定律和运动学公式推导物体...

1、当您付费下载文档后,您只拥有了使用权限,并不意味着购买了版权,文档只能用于自身使用,不得用于其他商业用途(如 [转卖]进行直接盈利或[编辑后售卖]进行间接盈利)。
2、本站所有内容均由合作方或网友上传,本站不对文档的完整性、权威性及其观点立场正确性做任何保证或承诺!文档内容仅供研究参考,付费前请自行鉴别。
3、如文档内容存在违规,或者侵犯商业秘密、侵犯著作权等,请点击“违规举报”。

碎片内容

高中物理 第1章 碰撞与动量守恒 1.1 探究动量变化与冲量的关系学案 沪科版选修3-5-沪科版高二选修3-5物理学案

您可能关注的文档

文章天下+ 关注
实名认证
内容提供者

各种文档应有尽有

确认删除?
VIP
微信客服
  • 扫码咨询
会员Q群
  • 会员专属群点击这里加入QQ群
客服邮箱
回到顶部