电脑桌面
添加小米粒文库到电脑桌面
安装后可以在桌面快捷访问

农批市场新发地发展战略

农批市场新发地发展战略_第1页
1/8
农批市场新发地发展战略_第2页
2/8
农批市场新发地发展战略_第3页
3/8
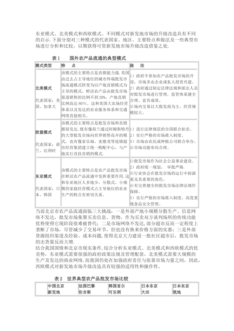
新发地进展战略 北京新发地农产品批发市场(以下简称为“新发地市场”),是全国交易规模最大的农产品专业批发市场.成立 20 多年来,已经从一个 15 亩地、15 个人、15万元的小型农贸市场,成长为今日的流通领域的绿色航母,目前市场占地面积1820 亩,管理人员 1759 人,固定摊位 5558 个,定点客户 8000 多家。 新发地市场承担着“服务首都市民、服务首都建设、服务中国三农”的社会职责。作为首都及全国最大的“菜篮子”,新发地市场承担着首都 90%的农产品供应,在稳定市民“菜篮子"供应、维护城市正常运营、繁荣首都城乡经济方面发挥着不可替代的作用。 新发地市场勇担社会重任,是受到中央和各级政府关怀与支持、惠及“三农”的重大民生工程。特别是,在抗击非典(SARS)疫情、抵御“百年一遇”的冰雪灾害、保证奥运和国庆 60 周年期间供给等历次突发事件或重大事件考验时,新发地市场勇担社会重任,以临战的姿态,实行与外埠蔬菜生产基地签订供给合同、免收或减收入场交易车辆的管理费用、呼吁行业协会组织会员运菜进京等多种措施,及时组织和调配充足的高品质货源,为保障特别时期供应、平抑市场价格波动、稳定社会民心做出了重要的贡献。 2025 年 1 月 16 日,时任国务院总理温家宝视察新发地时对新发地市场提出更高的期望:“假如连下七天大雪或遇上大雪封了高速公路的大灾之年,能否保障首都农产品的供应,以及新发地市场要根据保障北京市持续进展的需要,满足首都农产品供应需求,作好结构调整和升级改造。” 为深化贯彻落实总理指示精神,新发地市场积极把握北京打造世界城市、实施城南行动计划、加快商业流通现代化进程带来的加快市场升级改造的战略机遇,全力应对周边交通严重拥堵、场内设施十分落后、环境和资源压力过大、流通成本日益提高等挑战,根据市政府 2025 年提出的“北京市农业企业要走高端、高效、高辐射之路”的具体要求,确定“内升外扩”的进展战略。即对内部实施升级改造,对外在全国各地建立农产品供应基地和产地市场。 内升:力争在 3—5 年内,对市场进行法律规范、升级改造,总体上实现“211”目标,即打造提升丰台、立足北京、引领全国、面对世界的两个“区”,一是城南特色物流集聚区,二是首都现代农产品物流示范区;构建一个大市场,即国家现代化农产品大市场;建设一个会展中心,即国际农产品商贸会展中心。 外扩:在全国各地建立 500 万农产品供应基地和遍全国的农产品产地市...

1、当您付费下载文档后,您只拥有了使用权限,并不意味着购买了版权,文档只能用于自身使用,不得用于其他商业用途(如 [转卖]进行直接盈利或[编辑后售卖]进行间接盈利)。
2、本站所有内容均由合作方或网友上传,本站不对文档的完整性、权威性及其观点立场正确性做任何保证或承诺!文档内容仅供研究参考,付费前请自行鉴别。
3、如文档内容存在违规,或者侵犯商业秘密、侵犯著作权等,请点击“违规举报”。

碎片内容

农批市场新发地发展战略

您可能关注的文档

确认删除?
VIP
微信客服
  • 扫码咨询
会员Q群
  • 会员专属群点击这里加入QQ群
客服邮箱
回到顶部