电脑桌面
添加小米粒文库到电脑桌面
安装后可以在桌面快捷访问

IT运维外包合同VIP免费

IT运维外包合同_第1页
1/9
IT运维外包合同_第2页
2/9
IT运维外包合同_第3页
3/9
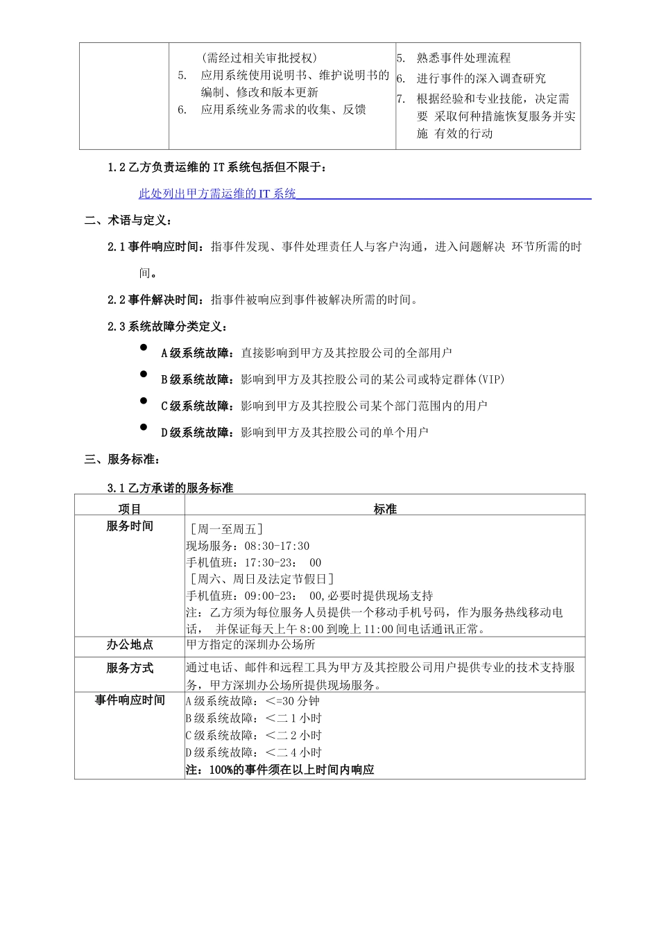
合同编号:________________IT运维外包合同书甲方:乙方:负责人:负责人:住所地:住所地:联系电话:联系电话:根据《中华人民共和国合同法》的有关规定,甲、乙双方经友好协商,就IT运维外包服务签订本合同。为明确双方权利义务,特制定以下条款。一、基本要求甲方委托乙方成立“系统运维外包服务团队”,在甲方指定的办公场所驻场专职为甲方及其控股公司提供IT系统的运维和优化服务。1.1乙方服务团队的服务角色与相关要求如下:服务角色职责任职要求一线支持(PC桌面)负责IT桌面支持工作,包括但不限于:1.PC客户端网络系统、操作系统、邮件系统、应用系统、周边设备技术支持2.办公电脑病毒防范3.办公局域网、无线网络的维护支持4.IT资产管理与盘点1.大专以上学历2.二年以上IT桌面维护经验3.较强的沟通能力4.快速诊断事件和解决事件的能力5.熟悉事件处理流程一线支持(应用系统)负责各类应用系统的维护支持工作,包括但不限于:1.用户事件响应、处理、反馈2.应用系统咨询、使用指导和帮助3.应用系统操作培训、实施上线4.应用系统测试、升级等系统变更操作(需经过相关审批授权)5.应用系统使用说明书、维护说明书的编制、修改和版本更新6.应用系统业务需求的收集、反馈1.大专以上学历2.二年以上应用系统运维经验3.较强的沟通能力4.快速诊断事件和解决事件的能力5.熟悉事件处理流程二线支持(应用系统)负责应用系统包括核心、重要应用系统的维护支持工作,包括但不限于:1.用户事件响应、处理、反馈2.应用系统咨询、使用指导和帮助3.应用系统操作培训、实施上线4.应用系统测试、升级等系统变更操作1.本科以上学历2.三年以上应用系统运维经验3.较强的沟通能力4.快速诊断事件和解决事件的能力(需经过相关审批授权)5.应用系统使用说明书、维护说明书的编制、修改和版本更新6.应用系统业务需求的收集、反馈5.熟悉事件处理流程6.进行事件的深入调查研究7.根据经验和专业技能,决定需要采取何种措施恢复服务并实施有效的行动1.2乙方负责运维的IT系统包括但不限于:此处列出甲方需运维的IT系统___________________________________________________二、术语与定义:2.1事件响应时间:指事件发现、事件处理责任人与客户沟通,进入问题解决环节所需的时间。2.2事件解决时间:指事件被响应到事件被解决所需的时间。2.3系统故障分类定义:•A级系统故障:直接影响到甲方及其控股公司的全部用户•B级系统故障:影响到甲方及其控股公司的某公司或特定群体(VIP)•C级系统故障:影响到甲方及其控股公司某个部门范围内的用户•D级系统故障:影响到甲方及其控股公司的单个用户三、服务标准:3.1乙方承诺的服务标准项目标准服务时间[周一至周五]现场服务:08:30-17:30手机值班:17:30-23:00[周六、周日及法定节假日]手机值班:09:00-23:00,必要时提供现场支持注:乙方须为每位服务人员提供一个移动手机号码,作为服务热线移动电话,并保证每天上午8:00到晚上11:00间电话通讯正常。办公地点甲方指定的深圳办公场所服务方式通过电话、邮件和远程工具为甲方及其控股公司用户提供专业的技术支持服务,甲方深圳办公场所提供现场服务。事件响应时间A级系统故障:<=30分钟B级系统故障:<二1小时C级系统故障:<二2小时D级系统故障:<二4小时注:100%的事件须在以上时间内响应事件解决时间A级系统故障:<二8小时B级系统故障:<=10小时C级系统故障:<=12小时D级系统故障:<=16小时注:95%的事件须在以上时间内解决;非系统本身原因(如网络、服务器及其它外部因素)导致的系统故障,解决时间另计。问题解决率>=95%服务态度好评率>=95%服务技能好评率>=95%四、服务考核4.1甲方对乙方承诺的服务标准进行以下考核:指标项指标项说明目标值考核方法事件响应及时率按照本合同约定的“事件响应时间”处理客户报事100%每月第一周统计考核上月数据事件解决率事件解决率=每月服务范围内已解决的事件数量/每月服务范围内的事件总量>=95%每月第一周统计考核上月数据服务态度好评率服务态度:亲切友好,不急不躁,礼貌用语,积极沟通,真诚服务。服务态度好评率=每月服务范围内的服务态度评价为好的事件...

1、当您付费下载文档后,您只拥有了使用权限,并不意味着购买了版权,文档只能用于自身使用,不得用于其他商业用途(如 [转卖]进行直接盈利或[编辑后售卖]进行间接盈利)。
2、本站所有内容均由合作方或网友上传,本站不对文档的完整性、权威性及其观点立场正确性做任何保证或承诺!文档内容仅供研究参考,付费前请自行鉴别。
3、如文档内容存在违规,或者侵犯商业秘密、侵犯著作权等,请点击“违规举报”。

碎片内容

IT运维外包合同

您可能关注的文档

确认删除?
VIP
微信客服
  • 扫码咨询
会员Q群
  • 会员专属群点击这里加入QQ群
客服邮箱
回到顶部