电脑桌面
添加小米粒文库到电脑桌面
安装后可以在桌面快捷访问

华坤电线实业有限公司保安管理制度

华坤电线实业有限公司保安管理制度_第1页
1/8
华坤电线实业有限公司保安管理制度_第2页
2/8
华坤电线实业有限公司保安管理制度_第3页
3/8
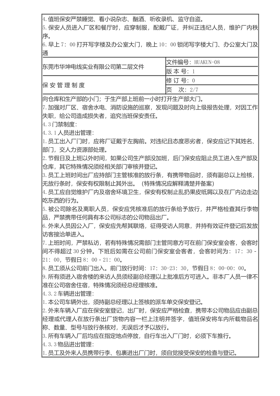
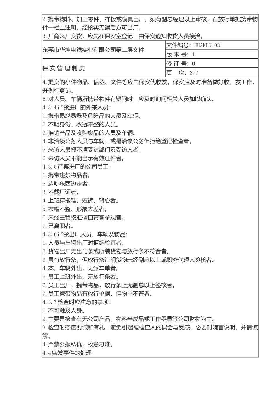
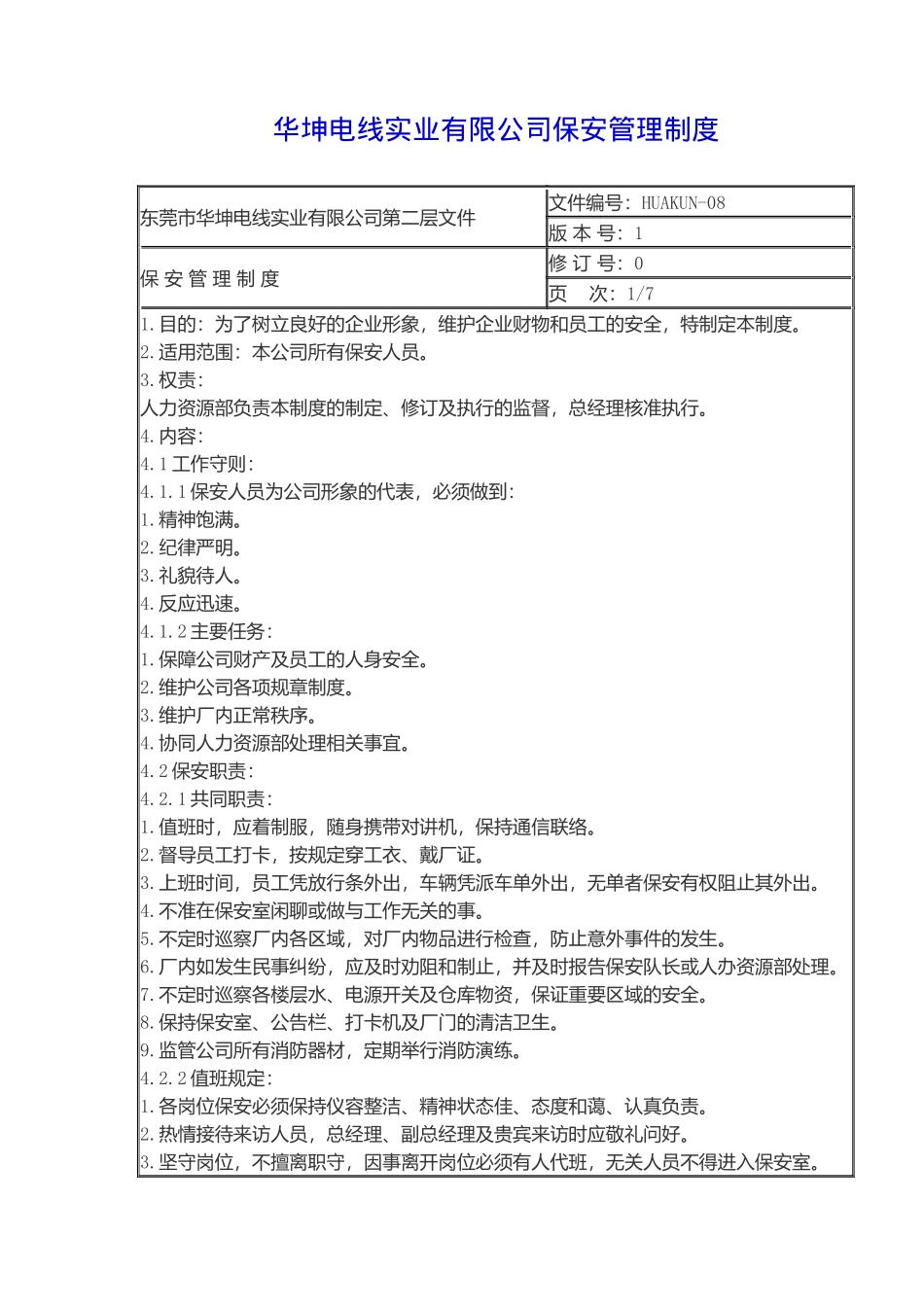
华坤电线实业有限公司保安管理制度东莞市华坤电线实业有限公司第二层文件文件编号:HUAKUN-08版 本 号:1保 安 管 理 制 度修 订 号:0页 次:1/71.目的:为了树立良好的企业形象,维护企业财物和员工的安全,特制定本制度。2.适用范围:本公司所有保安人员。3.权责:人力资源部负责本制度的制定、修订及执行的监督,总经理核准执行。4.内容:4.1 工作守则:4.1.1 保安人员为公司形象的代表,必须做到:1.精神饱满。2.纪律严明。3.礼貌待人。4.反应迅速。4.1.2 主要任务:1.保障公司财产及员工的人身安全。2.维护公司各项规章制度。3.维护厂内正常秩序。4.协同人力资源部处理相关事宜。4.2 保安职责:4.2.1 共同职责:1.值班时,应着制服,随身携带对讲机,保持通信联络。2.督导员工打卡,按规定穿工衣、戴厂证。3.上班时间,员工凭放行条外出,车辆凭派车单外出,无单者保安有权阻止其外出。4.不准在保安室闲聊或做与工作无关的事。5.不定时巡察厂内各区域,对厂内物品进行检查,防止意外事件的发生。6.厂内如发生民事纠纷,应及时劝阻和制止,并及时报告保安队长或人办资源部处理。7.不定时巡察各楼层水、电源开关及仓库物资,保证重要区域的安全。8.保持保安室、公告栏、打卡机及厂门的清洁卫生。9.监管公司所有消防器材,定期举行消防演练。4.2.2 值班规定:1.各岗位保安必须保持仪容整洁、精神状态佳、态度和蔼、认真负责。2.热情接待来访人员,总经理、副总经理及贵宾来访时应敬礼问好。3.坚守岗位,不擅离职守,因事离开岗位必须有人代班,无关人员不得进入保安室。4.值班保安严禁睡觉、看小说杂志、酗酒、听收录机、监守自盗。5.保安人员进入厂区和餐厅时,应穿制服,配戴厂证,并纠正违纪人员,维护厂内秩序。6.早上 7:00 打开写字楼及办公室大门,晚上 10:00 锁闭写字楼大门、办公室大门及通东莞市华坤电线实业有限公司第二层文件文件编号:HUAKUN-08版 本 号:1保 安 管 理 制 度修 订 号:0页 次:2/7向仓库和生产部的小门;于生产部上班前一小时打开生产部大门。7.加强对厂区、宿舍水电、消防设施的巡察,发现问题及时向上级报告处理,对因工作失职,给公司造成损失者,追究当班保安责任。4.3 门禁制度:4.3.1 人员进出管理:1.员工出入厂门时,应将厂证戴于左胸前。对违纪且态度恶劣者,保安应记下其姓名、部门,交人力资源部处理。2.节假日及上班以外时间,如果公司生产部没加班,后门保安应阻止...

1、当您付费下载文档后,您只拥有了使用权限,并不意味着购买了版权,文档只能用于自身使用,不得用于其他商业用途(如 [转卖]进行直接盈利或[编辑后售卖]进行间接盈利)。
2、本站所有内容均由合作方或网友上传,本站不对文档的完整性、权威性及其观点立场正确性做任何保证或承诺!文档内容仅供研究参考,付费前请自行鉴别。
3、如文档内容存在违规,或者侵犯商业秘密、侵犯著作权等,请点击“违规举报”。

碎片内容

华坤电线实业有限公司保安管理制度

您可能关注的文档

确认删除?
VIP
微信客服
  • 扫码咨询
会员Q群
  • 会员专属群点击这里加入QQ群
客服邮箱
回到顶部