电脑桌面
添加小米粒文库到电脑桌面
安装后可以在桌面快捷访问

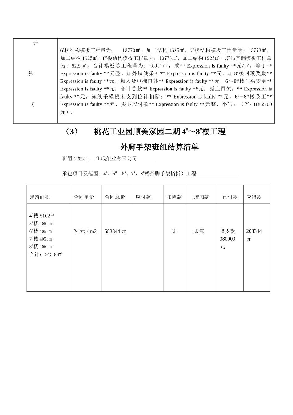
桃花工业园顺美家园二期4#~5#楼工程底班组结算清单

桃花工业园顺美家园二期4#~5#楼工程底班组结算清单_第1页
1/60
桃花工业园顺美家园二期4#~5#楼工程底班组结算清单_第2页
2/60
桃花工业园顺美家园二期4#~5#楼工程底班组结算清单_第3页
3/60
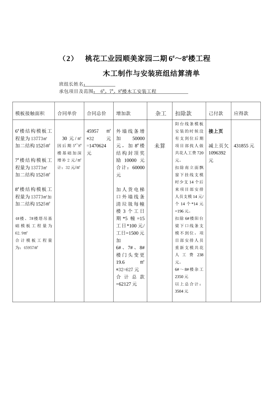
(1) 桃花工业园顺美家园二期 4#~5#楼工程 木工制作与安装班组结算清单班组长姓名: 承包项目及范围: 4 # 、 5 # 楼木工制作安装、拆除工程 模板接触面积合同单价合同总价增加款杂工扣除款己付款应得款4# 楼 结 构 模 板工 程 量 计 :13773㎡*2 个单元=27546㎡加二次结构模板工程量 3050 ㎡ 计 :30596㎡5# 楼 结 构 模 板工 程 量 计 :13773.29㎡加二次结构模板工程量 1525 ㎡ 计 :15298㎡合计:45894㎡30 元 / ㎡ 因后期 5#~8#楼基础 加 深 增 补 2元/㎡计:32 元/㎡45894㎡*32=1468608元元未算打混凝土垃圾未清理扣1000 元2565000 元欠 1097392元转下页计算式4#楼结构模板工程量合计为:30596㎡、5#楼结构模板工程量合计:15298㎡,合计模板总工程量为:45894㎡乘** Expression is faulty **元/㎡,等于** Expression is faulty **元整。减打混凝土垃圾未清理扣 1000 元,减借支:** Expression is faulty **元,本页下欠:** Expression isfaulty **元整。小写:(下欠¥1097392.00 元)。转下页(2) 桃花工业园顺美家园二期 6#~8#楼工程木工制作与安装班组结算清单班组长姓名: 承包项目及范围: 6 # 、 7 # 、 8 # 楼木工安装工程 模板接触面积合同单价合同总价增加款杂工扣除款己付款应得款6#楼结构模板工程量为 13773㎡加二结构 1525㎡7#楼结构模板工程量为 13773㎡加二结构 1525㎡8#楼结构模板工程量为 13773㎡加加二结构 1525㎡4#楼、7#楼塔吊基础 模 板 工 程 量 为62.9㎡合 计 模 板 工 程 量为:45957㎡30 元 / ㎡因 后 期 5#~8#楼 基 础 加 深增补 2 元/㎡计:32 元/㎡45957㎡*32元=1470624元外 墙 线 条 增加50000元 , 加 8# 楼结 构 封 顶 奖励 10000 元合计:60000元加 人 货 电 梯口 外 墙 线 条清 垃 圾 每 幢楼 3 个 工 日期 *5 幢 =15工日*100 元/工日=1500 元加6# 、 7# 、 8#楼 门 头 变 更19.6㎡*32=627 元合 计 总 款=62127 元未算阳 台 线 条 模 板安 装 的 时 候 没有 支 到 位 后 期项 目 部 找 人 做共花人工费 720元。扣 除 南 立 面 飘窗 下 挂 线 支 模时少支 14 个后来 项 目 部 安 排人员支模 14 元/个 14 个 *14 元=196 元。扣除 6#楼阳台梁 下 口 线 条 支模 不 到 位...

1、当您付费下载文档后,您只拥有了使用权限,并不意味着购买了版权,文档只能用于自身使用,不得用于其他商业用途(如 [转卖]进行直接盈利或[编辑后售卖]进行间接盈利)。
2、本站所有内容均由合作方或网友上传,本站不对文档的完整性、权威性及其观点立场正确性做任何保证或承诺!文档内容仅供研究参考,付费前请自行鉴别。
3、如文档内容存在违规,或者侵犯商业秘密、侵犯著作权等,请点击“违规举报”。

碎片内容

桃花工业园顺美家园二期4#~5#楼工程底班组结算清单

您可能关注的文档

确认删除?
VIP
微信客服
  • 扫码咨询
会员Q群
  • 会员专属群点击这里加入QQ群
客服邮箱
回到顶部