电脑桌面
添加小米粒文库到电脑桌面
安装后可以在桌面快捷访问

临床科室二甲复审必备资料盒目录

临床科室二甲复审必备资料盒目录_第1页
1/3
临床科室二甲复审必备资料盒目录_第2页
2/3
临床科室二甲复审必备资料盒目录_第3页
3/3
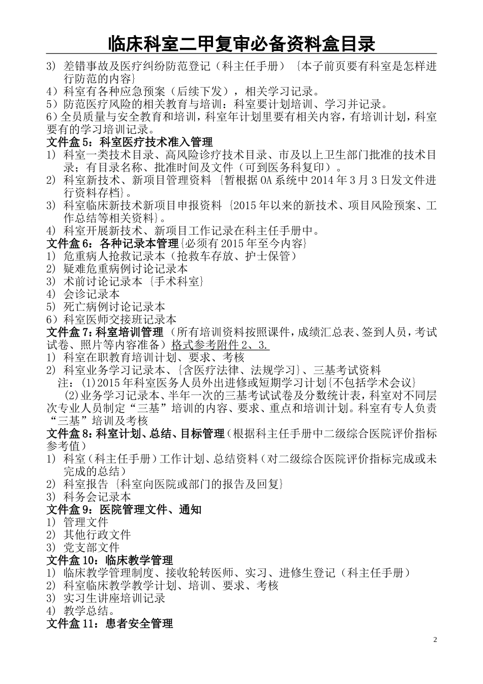
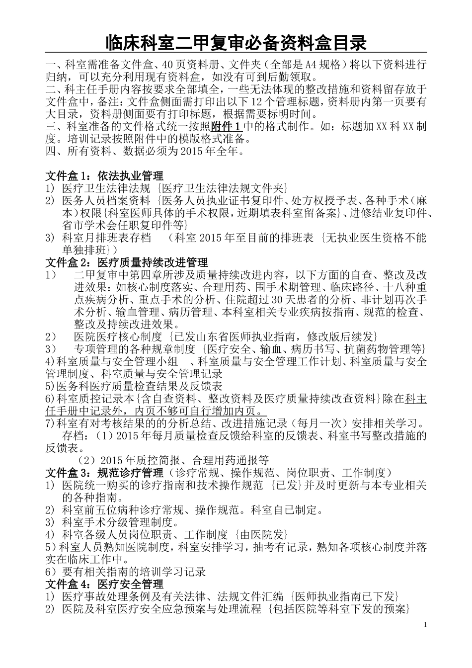
临床科室二甲复审必备资料盒目录一、科室需准备文件盒、40 页资料册、文件夹(全部是 A4 规格)将以下资料进行归纳,可以充分利用现有资料盒,如没有可到后勤领取。二、科主任手册内容按要求全部填全,一些无法体现的整改措施和资料留存放于文件盒中,备注:文件盒侧面需打印出以下 12 个管理标题,资料册内第一页要有大目录,资料册侧面要有打印标题,根据需要标明时间。三、科室准备的文件格式统一按照附件 1 中的格式制作。如:标题加 XX 科 XX 制度。培训记录按照附件中的模版格式准备。四、所有资料、数据必须为 2015 年全年。 文件盒 1:依法执业管理1) 医疗卫生法律法规 {医疗卫生法律法规文件夹}2) 医务人员档案资料 {医务人员执业证书复印件、处方权授予表、各种手术(麻本)权限{科室医师具体的手术权限,近期填表科室留备案}、进修结业复印件、省市学术会任职复印件等}3) 科室月排班表存档 (科室 2015 年至目前的排班表 {无执业医生资格不能单独排班})文件盒 2:医疗质量持续改进管理1)二甲复审中第四章所涉及质量持续改进内容,以下方面的自查、整改及改进效果:如核心制度落实、合理用药、围手术期管理、临床路径、十八种重点疾病分析、重点手术的分析、住院超过 30 天患者的分析、非计划再次手术分析、输血管理、病历管理、本科室相关专业疾病按指南、规范的检查、整改及持续改进效果。2)医院医疗核心制度 {已发山东省医师执业指南,修改版后续发}3)专项管理的各种规章制度 {医疗安全、输血、病历书写、抗菌药物管理等}4)科室质量与安全管理小组 、科室质量与安全管理工作计划、科室质量与安全管理制度、科室质量与安全管理记录 5)医务科医疗质量检查结果及反馈表6)科室质控记录本{含自查资料、整改资料及医疗质量持续改查资料}除在科主任手册中记录外,内页不够可自行增加内页。7)科室有对考核结果的的分析总结、改进措施记录(每月一次)安排相关学习。存档:(1)2015 年每月质量检查反馈给科室的反馈表、科室书写整改措施的反馈表。(2)2015 年质控简报、合理用药通报等文件盒 3:规范诊疗管理(诊疗常规、操作规范、岗位职责、工作制度)1) 医院统一购买的诊疗指南和技术操作规范 {已发}并及时更新与本专业相关的各种指南。 2) 科室前五位病种诊疗常规、操作规范。科室自已制定。3) 科室手术分级管理制度。4) 科室各级人员岗位职责、工作制度 {由医院发}5)科室人员熟知医院制...

1、当您付费下载文档后,您只拥有了使用权限,并不意味着购买了版权,文档只能用于自身使用,不得用于其他商业用途(如 [转卖]进行直接盈利或[编辑后售卖]进行间接盈利)。
2、本站所有内容均由合作方或网友上传,本站不对文档的完整性、权威性及其观点立场正确性做任何保证或承诺!文档内容仅供研究参考,付费前请自行鉴别。
3、如文档内容存在违规,或者侵犯商业秘密、侵犯著作权等,请点击“违规举报”。

碎片内容

临床科室二甲复审必备资料盒目录

您可能关注的文档

确认删除?
VIP
微信客服
  • 扫码咨询
会员Q群
  • 会员专属群点击这里加入QQ群
客服邮箱
回到顶部