电脑桌面
添加小米粒文库到电脑桌面
安装后可以在桌面快捷访问

上市公司的城市综合体开发最佳盈利模式与战略研究(无锡华润万象城)VIP免费

上市公司的城市综合体开发最佳盈利模式与战略研究(无锡华润万象城)_第1页
1/11
上市公司的城市综合体开发最佳盈利模式与战略研究(无锡华润万象城)_第2页
2/11
上市公司的城市综合体开发最佳盈利模式与战略研究(无锡华润万象城)_第3页
3/11
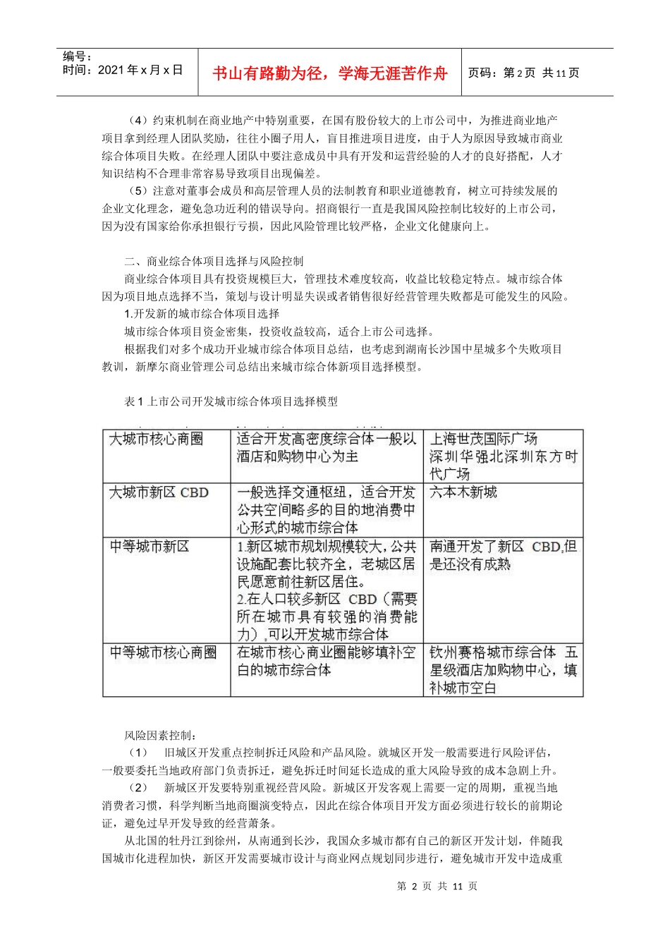
第1页共11页编号:时间:2021年x月x日书山有路勤为径,学海无涯苦作舟页码:第1页共11页目录1.最优治理机制在上市公司商业地产方向的团队建设中运用2.商业综合体项目选择与风险控制3.城市综合体项目定位4.城市综合体融资组合模式5.城市综合体的产品创新与成本控制6.城市综合体的资金收回与价值最大化7.城市综合体开发的战略联盟与连锁开发战略一、最优治理机制在上市公司商业地产方向的团队建设中运用1.上市公司纷纷进军商业地产行业由于优质商业地产提供稳定的租金收益和经营收益,国内许多上市公司投入到商业房地产的开发,例如华润集团从2003年开始成功开发了深圳华润万象城,开创了深圳进入大型购物中心时代;世贸集团在上海南京东路开发了上海世茂国际广场,紧邻上海的政治文化心脏地带——人民广场。世茂国际广场的主楼楼高333米,堪称「浦西第一高楼」。整幢建筑物由3个相对独立又相互联系的建筑单体组成,项目占地面积1.30平方米,总建筑面积约17万平方米,主体塔楼共60层,裙楼共10层,开放式广场面积近2,000平方米。上海世茂国际广场项目主要由一家超五星级酒店,以及豪华商场两组物业组成。主体塔楼第8至60层为五星级酒店——上海世茂皇家艾美酒店(LeRoyalMeridienShanghai),共有770间宽敞舒适的客房。该项目是典型的城市综合体,属于回报率较高的收租型物业,对于上市公司现金流拥有良好的贡献。2.商业地产团队的激励和约束机制大量商业地产项目的出现需要高水平的商业地产团队,新摩尔公司加大了商业地产高级人才培养力度,2006年开始新摩尔公司总经理杨宝民先生担任清华大学商业地产客座教授,先后培训300多名商业地产高级人才,同时帮助进军商业地产项目的上市公司进行专题培训和长期指导。通过对多家上市公司团队的培训和调研,发现存在如下典型的公司治理机制问题:(1)担心优秀商业经营高级人才加入团队排挤自己的位置,董事会领导普遍缺乏商业地产经验,在用人上出现偏差,董事会在战略驾驭能力方面不够。(2)经理人根据自己专长进行商业项目定位,而不是根据消费者需要。(3)不能针对商业地产行业特点对经理人团队进行有效激励,导致团队高层的频繁变动。鉴于城市综合体等商业地产项目的特点,作者推荐新摩尔公司总结的治理机制方案:(1)完善董事会成员结构,增加商业地产专家作为独立董事,增强董事会对商业地产行业特性的把握。(2)鼓励经理人团队以可持续经营作为出发点,根据项目定位与招商对团队进行阶段性奖励,部分奖励保留到正常开业。由于项目周期较长,激励机制一般要按照三年确定。鼓励经理人团队在前期论证与评估方面多下功夫,对准确定位并得到验证给予重点奖励。奖励幅度一般在50-150万元之间。(3)在董事会和经理人团队中建立学习机制,避免用人方面的短期行为,避免经理人在未能充分调查研究基础上对项目根据个人偏好进行盲目定位和调整,要做到科学定位,而不是简单看经理人能够给项目带来多少商业资源,也不是仅仅看经理人经验,鼓励建立学习型团队,解决商业地产项目的具体难题。第2页共11页第1页共11页编号:时间:2021年x月x日书山有路勤为径,学海无涯苦作舟页码:第2页共11页(4)约束机制在商业地产中特别重要,在国有股份较大的上市公司中,为推进商业地产项目拿到经理人团队奖励,往往小圈子用人,盲目推进项目进度,由于人为原因导致城市商业综合体项目失败。在经理人团队中要注意成员中具有开发和运营经验的人才的良好搭配,人才知识结构不合理非常容易导致项目出现偏差。(5)注意对董事会成员和高层管理人员的法制教育和职业道德教育,树立可持续发展的企业文化理念,避免急功近利的错误导向。招商银行一直是我国风险控制比较好的上市公司,因为没有国家给你承担银行亏损,因此风险管理比较严格,企业文化健康向上。二、商业综合体项目选择与风险控制商业综合体项目具有投资规模巨大,管理技术难度较高,收益比较稳定特点。城市综合体因为项目地点选择不当,策划与设计明显失误或者销售很好经营管理失败都是可能发生的风险。1.开发新的城市综合体项目选择城市综合体项目资金密集,投资收益较高,适合上市公司选择。根据...

1、当您付费下载文档后,您只拥有了使用权限,并不意味着购买了版权,文档只能用于自身使用,不得用于其他商业用途(如 [转卖]进行直接盈利或[编辑后售卖]进行间接盈利)。
2、本站所有内容均由合作方或网友上传,本站不对文档的完整性、权威性及其观点立场正确性做任何保证或承诺!文档内容仅供研究参考,付费前请自行鉴别。
3、如文档内容存在违规,或者侵犯商业秘密、侵犯著作权等,请点击“违规举报”。

碎片内容

上市公司的城市综合体开发最佳盈利模式与战略研究(无锡华润万象城)

中小学文库+ 关注
实名认证
内容提供者

精品资料应用尽有

确认删除?
VIP
微信客服
  • 扫码咨询
会员Q群
  • 会员专属群点击这里加入QQ群
客服邮箱
回到顶部