电脑桌面
添加小米粒文库到电脑桌面
安装后可以在桌面快捷访问

LASI领导形态问卷VIP免费

LASI领导形态问卷_第1页
1/10
LASI领导形态问卷_第2页
2/10
LASI领导形态问卷_第3页
3/10
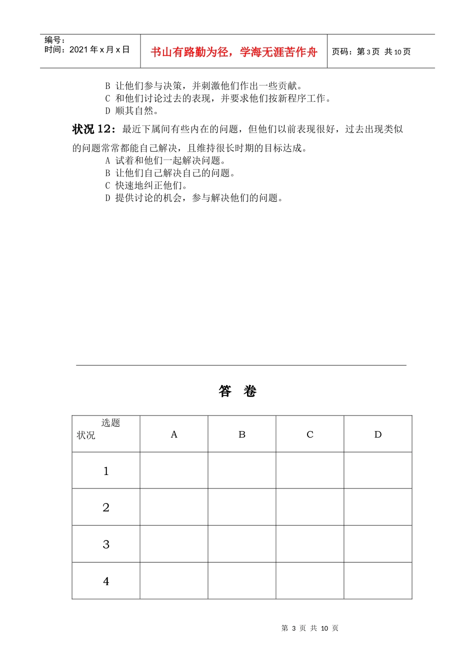
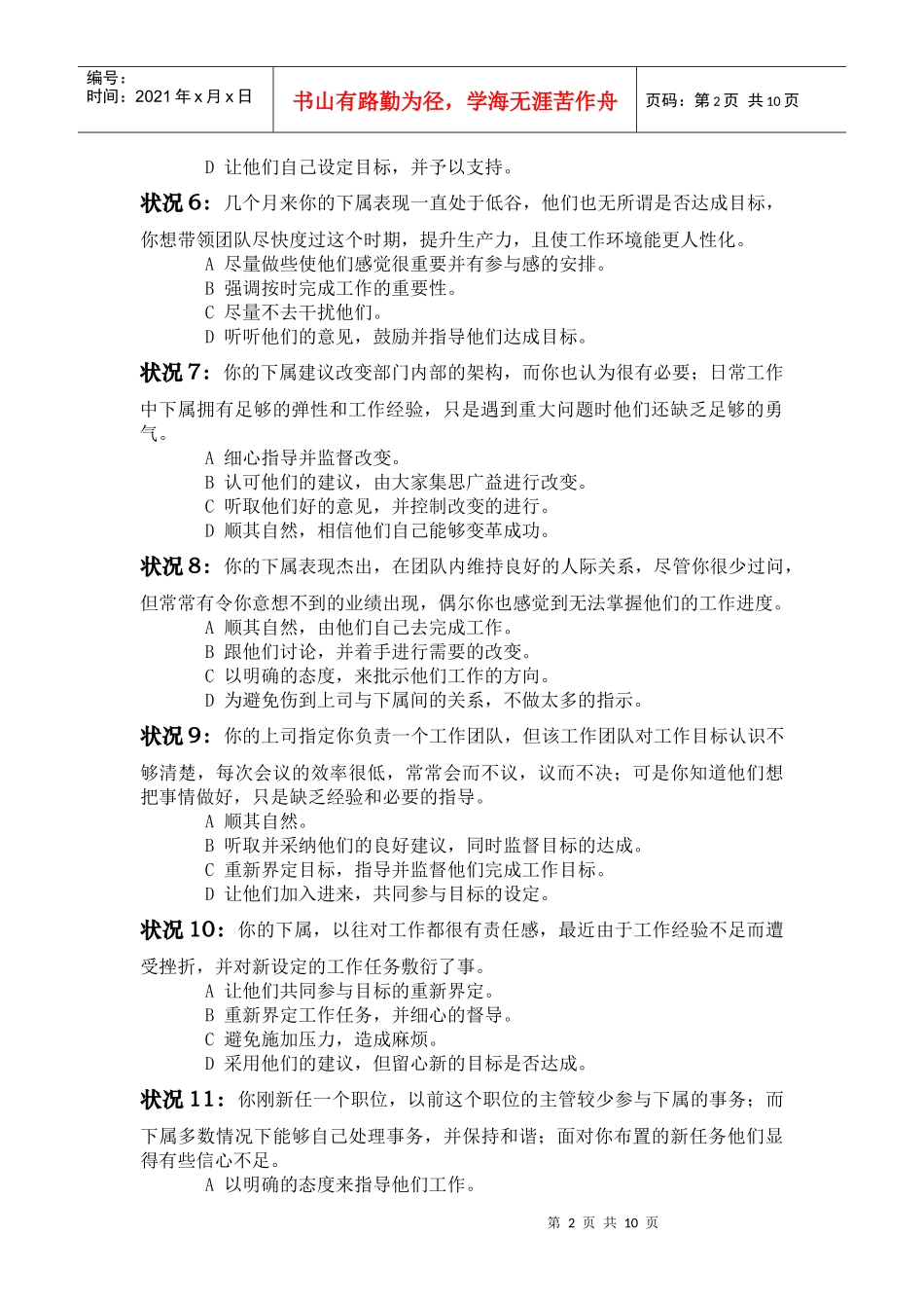
第1页共10页编号:时间:2021年x月x日书山有路勤为径,学海无涯苦作舟页码:第1页共10页LASI领导形态问卷(LeaderAdaptabilityandStyleInventory)说明:这是一份用来了解你领导型态的问卷。总共有12道题目,每一道题目代表一种状况。在回答问题之前,请先仔细地考虑,你面对每种状况时将如何处理。每个答案并无好坏之别,只请你依“实际上”你会如何处理来回答,而不是考虑理论上该怎么做。每题都是单选,请在答卷上打[√]。状况1:一位新员工,正在接受岗前培训,她很想把事情做好,也非常自信,只是还没有多少工作方法和经验。A指导下属按标准步骤完成工作。B提出工作要求,也听听下属的建议。C询问下属对工作目标的想法,并予以鼓励和支持。D尽量不干扰他的正常工作。状况2:你的下属经过一段时间的培训,已基本了解自己的工作职责和工作流程,由于实际工作比预想的更为困难,与前一阶段相比工作动力明显下降。A友善地加强互助,但继续留心他们的表现。B让他们按自己的方式工作。C尽可能做出一些让他们感觉自己是很重要、且有参与感的安排。D强调工作完成的重要性及期限。状况3:你的下属遇到挑战性的问题,显得有些信心不足。过去虽然有类似情况,但在你的鼓励下多半问题都能自行解决,而且人际关系也很正常。A加入进来和他们一同解决问题。B让他们自行处理。C尽量纠正他们。D鼓励他们针对问题自行解决,并适时给予意见。状况4:你正计划做一项日常工作程序的细节调整,而你的下属在这方面有丰富的经验,并期待着改革尽快实施。A让他们来共同参与变革,并适当提供意见。B宣布变革并严密的予以监督。C让他们自行变革,将结果向你汇报。D听取他们的意见,但决定权在于你。状况5:你刚接一个工作效率一般的团队,前任主管经营的生产力较低,你知道团队成员对你的到来充满了信任和期待。A让他们来决定自己的工作方向与内容。B听取他们的意见,仍关注其工作是否达成目标。C重新设定目标,指导并监督他们完成任务。第2页共10页第1页共10页编号:时间:2021年x月x日书山有路勤为径,学海无涯苦作舟页码:第2页共10页D让他们自己设定目标,并予以支持。状况6:几个月来你的下属表现一直处于低谷,他们也无所谓是否达成目标,你想带领团队尽快度过这个时期,提升生产力,且使工作环境能更人性化。A尽量做些使他们感觉很重要并有参与感的安排。B强调按时完成工作的重要性。C尽量不去干扰他们。D听听他们的意见,鼓励并指导他们达成目标。状况7:你的下属建议改变部门内部的架构,而你也认为很有必要;日常工作中下属拥有足够的弹性和工作经验,只是遇到重大问题时他们还缺乏足够的勇气。A细心指导并监督改变。B认可他们的建议,由大家集思广益进行改变。C听取他们好的意见,并控制改变的进行。D顺其自然,相信他们自己能够变革成功。状况8:你的下属表现杰出,在团队内维持良好的人际关系,尽管你很少过问,但常常有令你意想不到的业绩出现,偶尔你也感觉到无法掌握他们的工作进度。A顺其自然,由他们自己去完成工作。B跟他们讨论,并着手进行需要的改变。C以明确的态度,来批示他们工作的方向。D为避免伤到上司与下属间的关系,不做太多的指示。状况9:你的上司指定你负责一个工作团队,但该工作团队对工作目标认识不够清楚,每次会议的效率很低,常常会而不议,议而不决;可是你知道他们想把事情做好,只是缺乏经验和必要的指导。A顺其自然。B听取并采纳他们的良好建议,同时监督目标的达成。C重新界定目标,指导并监督他们完成工作目标。D让他们加入进来,共同参与目标的设定。状况10:你的下属,以往对工作都很有责任感,最近由于工作经验不足而遭受挫折,并对新设定的工作任务敷衍了事。A让他们共同参与目标的重新界定。B重新界定工作任务,并细心的督导。C避免施加压力,造成麻烦。D采用他们的建议,但留心新的目标是否达成。状况11:你刚新任一个职位,以前这个职位的主管较少参与下属的事务;而下属多数情况下能够自己处理事务,并保持和谐;面对你布置的新任务他们显得有些信心不足。A以明确的态度来指导他们工作。第3页共10页第2页共10页编号:时间:2021年x月x日书山有路勤...

1、当您付费下载文档后,您只拥有了使用权限,并不意味着购买了版权,文档只能用于自身使用,不得用于其他商业用途(如 [转卖]进行直接盈利或[编辑后售卖]进行间接盈利)。
2、本站所有内容均由合作方或网友上传,本站不对文档的完整性、权威性及其观点立场正确性做任何保证或承诺!文档内容仅供研究参考,付费前请自行鉴别。
3、如文档内容存在违规,或者侵犯商业秘密、侵犯著作权等,请点击“违规举报”。

碎片内容

LASI领导形态问卷

确认删除?
VIP
微信客服
  • 扫码咨询
会员Q群
  • 会员专属群点击这里加入QQ群
客服邮箱
回到顶部