电脑桌面
添加小米粒文库到电脑桌面
安装后可以在桌面快捷访问

XXXX-2019年中国蜂窝纸行业深度调研与投资前景评估报告VIP免费

XXXX-2019年中国蜂窝纸行业深度调研与投资前景评估报告_第1页
1/48
XXXX-2019年中国蜂窝纸行业深度调研与投资前景评估报告_第2页
2/48
XXXX-2019年中国蜂窝纸行业深度调研与投资前景评估报告_第3页
3/48
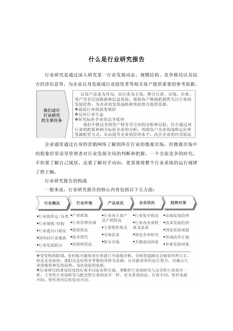
蜂窝纸什么是行业研究报告行业研究是通过深入研究某一行业发展动态、规模结构、竞争格局以及综合经济信息等,为企业自身发展或行业投资者等相关客户提供重要的参考依据。企业通常通过自身的营销网络了解到所在行业的微观市场,但微观市场中的假象经常误导管理者对行业发展全局的判断和把握。一个全面竞争的时代,不但要了解自己现状,还要了解对手动向,更需要将整个行业系统的运行规律了然于胸。行业研究报告的构成一般来说,行业研究报告的核心内容包括以下五方面:行业研究的目的及主要任务行业研究是进行资源整合的前提和基础。对企业而言,发展战略的制定通常由三部分构成:外部的行业研究、内部的企业资源评估以及基于两者之上的战略制定和设计。行业与企业之间的关系是面和点的关系,行业的规模和发展趋势决定了企业的成长空间;企业的发展永远必须遵循行业的经营特征和规律。行业研究的主要任务:解释行业本身所处的发展阶段及其在国民经济中的地位分析影响行业的各种因素以及判断对行业影响的力度预测并引导行业的未来发展趋势判断行业投资价值揭示行业投资风险为投资者提供依据2014-2019年中国蜂窝纸行业深度调研与投资前景评估报告【出版日期】2014年【交付方式】Email电子版/特快专递【价格】纸介版:7000元电子版:7200元纸介+电子:7500元【订购电话】400-600-8596010-86825756传真:010-60343813【报告链接】http://www.ibaogao.com/baogao/04021400292014.html报告目录蜂窝纸是根据自然界蜂巢结构原理制作的,它是把瓦楞原纸用胶粘结方法连接成无数个空心立体正六边形,形成一个整体的受力件——纸芯,并在其两面粘合面纸而成的一种新型夹层结构的环保节能材料。蜂窝纸板具有重量轻、平压强度大、缓冲性能好等优点,属于环保型绿色材料,但同时也具有一定的缺点。因此,可以扬长避短,充分利用它的优点,使其优势得到发挥。蜂窝纸板所应用的领域主要有建筑行业、包装运输业、殡葬业、农业等方面。随着蜂窝纸市场竞争的愈发激烈,快速有效的掌握市场发展情况成为企业决策成功与否的关键。近些年各行业市场的规模和特点都出现了很大的变革,如何从专业的眼光认识蜂窝纸行业的发展和市场的转变,将成为企业未来生存和发展的首要问题。为了全面而准确地反映蜂窝纸产业的发展现状以及未来趋势,《2014-2019年中国蜂窝纸行业深度调研与投资前景评估报告》在大量周密的市场调研基础上,主要依据中国国家统计局、国家海关总署、相关行业协会、国内外相关报刊杂志的基础信息以及专业研究单位等公布和提供的大量资料。对我国蜂窝纸行业现状、蜂窝纸场供需状况、蜂窝纸产业链现状、蜂窝纸重点企业状况等内容进行详细的阐述和深入的分析,着重对蜂窝纸场发展动向作了详尽深入的分析,并根据行业的发展轨迹对未来的发展前景与趋势作了审慎的判断,为蜂窝纸产业投资者寻找新的投资机会。为企业了解蜂窝纸行业、投资该领域提供决策参考依据。第一章蜂窝纸板产业相关概述第一节纸包装产业概述第二节蜂窝纸板——新型绿色包装材料第三节蜂窝纸板特性及发展优势第四节蜂窝纸板推广及应用第二章世界蜂窝纸板行业市场分析第一节世界蜂窝纸板产业运行环境分析第二节世界蜂窝纸板行业市场发展格局第三节全球蜂窝纸板重点市场运行分析一、荷兰二、美国三、日本第四节2014-2019年世界蜂窝纸板行业发展趋势分析第三章中国蜂窝纸板行业发展环境分析第一节国内蜂窝纸板经济环境分析一、GDP历史变动轨迹分析二、固定资产投资历史变动轨迹分析三、2014年中国蜂窝纸板经济发展预测分析第二节中国蜂窝纸板行业政策环境分析第四章中国纸包装产业运行新形势分析第一节中国纸包装业动态分析一、太阳纸业四项专利获授权二、利乐推出全新无菌纸包装"利乐晶"三、纸包装工业瓦楞纸箱彩盒专业展开幕四、纸包装、容器抽查情况分析第二节中国纸包装产业现状综述一、纸包装业也步入QS认证时代二、自身优势助推微型瓦楞纸版包装风靡市场三、环保标准规范造纸包装业发展四、纸包装行业的印刷与环保现状分析五、金融风暴冲击中国纸包装业第三节中国主要地区纸包装业运行分析一、大珠三角纸箱包装业的发展二、湖北...

1、当您付费下载文档后,您只拥有了使用权限,并不意味着购买了版权,文档只能用于自身使用,不得用于其他商业用途(如 [转卖]进行直接盈利或[编辑后售卖]进行间接盈利)。
2、本站所有内容均由合作方或网友上传,本站不对文档的完整性、权威性及其观点立场正确性做任何保证或承诺!文档内容仅供研究参考,付费前请自行鉴别。
3、如文档内容存在违规,或者侵犯商业秘密、侵犯著作权等,请点击“违规举报”。

碎片内容

XXXX-2019年中国蜂窝纸行业深度调研与投资前景评估报告

您可能关注的文档

确认删除?
VIP
微信客服
  • 扫码咨询
会员Q群
  • 会员专属群点击这里加入QQ群
客服邮箱
回到顶部