电脑桌面
添加小米粒文库到电脑桌面
安装后可以在桌面快捷访问

健身房岗位职责及工作流程(全)VIP免费

健身房岗位职责及工作流程(全)_第1页
1/27
健身房岗位职责及工作流程(全)_第2页
2/27
健身房岗位职责及工作流程(全)_第3页
3/27
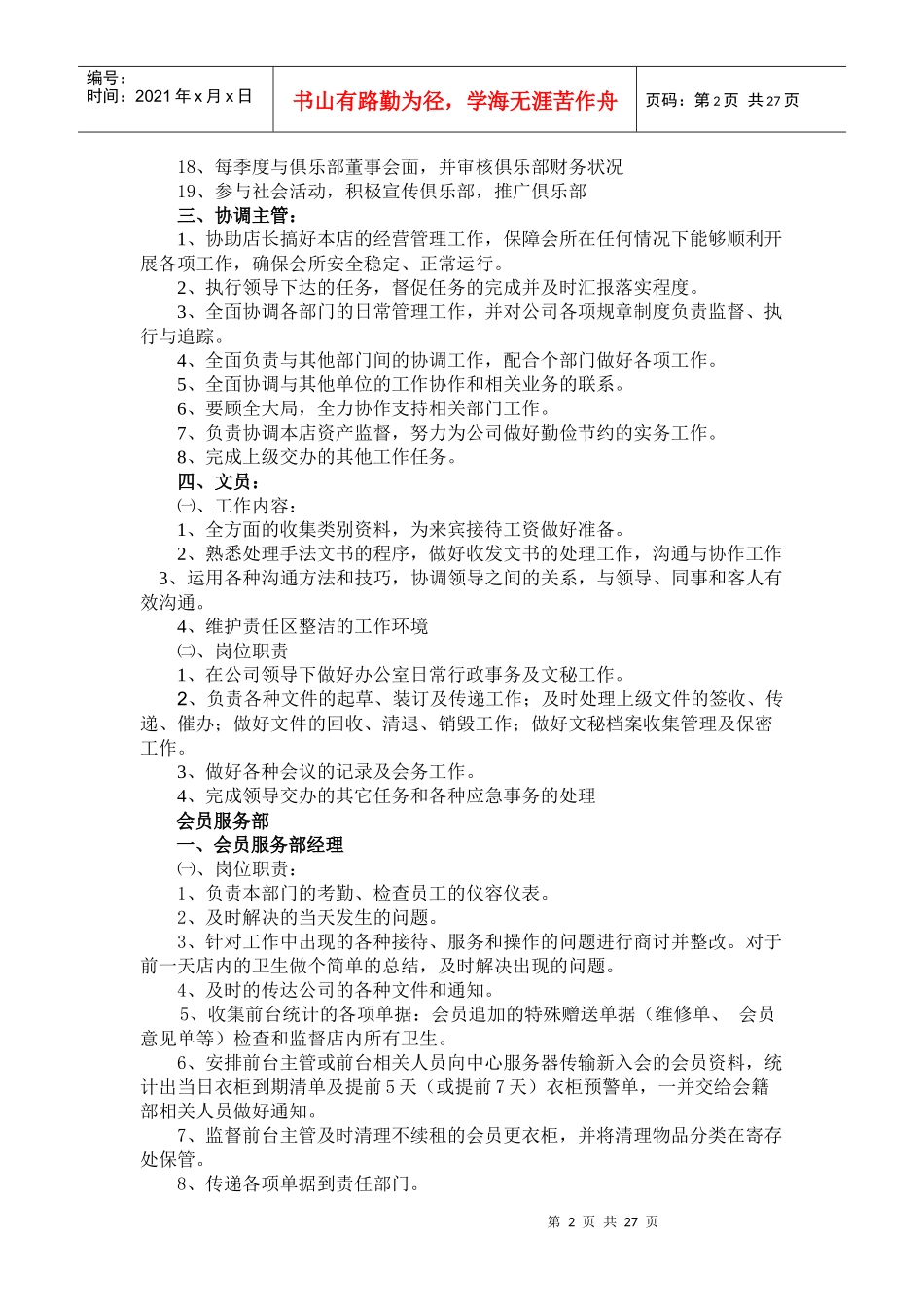
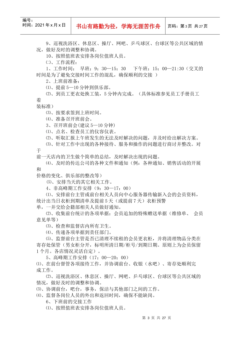
第1页共27页编号:时间:2021年x月x日书山有路勤为径,学海无涯苦作舟页码:第1页共27页健身俱乐部各部门工作流程和岗位职责管理部岗位职责一、店长:1、合理规划俱乐部的各个营运部门2、每周召开两次部门经理例会3、监管所有部门的日常经营管理4、进行特殊岗位面试以及部门经理的招聘5、为所有新任部门经理提供基础培训与工作职责说明6、当聘用新员工(特殊岗位)时,进行入职面谈,合理化介绍公司文化公司制度、部门目标及岗位描述7、监督部门经理每季度对员工进行一次工作评价8、就部门经理提出的人员奖罚进行决策,包括对不合格人员予以解聘9、指定工作程序并提出实施措施,以确保对每一个部门进行合理的管理10、监督部门经理对员工的日常培训11、监督客户服务部对所有销售顾问予以培训12、具备较强的销售会员卡培训技巧13、协同销售和市场经理开展营销和广告活动14、计划并监督俱乐部的财务及预算15、每月评审损益表和工作报告16、每日审阅日常现金表并及时提出需要改进的问题17、负责员工之间的沟通以及负责参与行业相关会议,了解行业最新趋势。18、每季度与俱乐部董事会面,并审核俱乐部财务状况19、参与社会活动,积极宣传俱乐部,推广俱乐部二、店长助理:1、合理规划俱乐部的各个营运部门2、每周召开两次部门经理例会3、监管所有部门的日常经营管理4、进行特殊岗位面试以及部门经理的招聘5、为所有新任部门经理提供基础培训与工作职责说明6、当聘用新员工(特殊岗位)时,进行入职面谈,合理化介绍公司文化公司制度、部门目标及岗位描述7、监督部门经理每季度对员工进行一次工作评价8、就部门经理提出的人员奖罚进行决策,包括对不合格人员予以解聘9、指定工作程序并提出实施措施,以确保对每一个部门进行合理的管理10、监督部门经理对员工的日常培训11、监督客户服务部对所有销售顾问予以培训12、具备较强的销售会员卡培训技巧13、协同销售和市场经理开展营销和广告活动14、计划并监督俱乐部的财务及预算15、每月评审损益表和工作报告16、每日审阅日常现金表并及时提出需要改进的问题17、负责员工之间的沟通以及负责参与行业相关会议,了解行业最新趋势。第2页共27页第1页共27页编号:时间:2021年x月x日书山有路勤为径,学海无涯苦作舟页码:第2页共27页18、每季度与俱乐部董事会面,并审核俱乐部财务状况19、参与社会活动,积极宣传俱乐部,推广俱乐部三、协调主管:1、协助店长搞好本店的经营管理工作,保障会所在任何情况下能够顺利开展各项工作,确保会所安全稳定、正常运行。2、执行领导下达的任务,督促任务的完成并及时汇报落实程度。3、全面协调各部门的日常管理工作,并对公司各项规章制度负责监督、执行与追踪。4、全面负责与其他部门间的协调工作,配合个部门做好各项工作。5、全面协调与其他单位的工作协作和相关业务的联系。6、要顾全大局,全力协作支持相关部门工作。7、负责协调本店资产监督,努力为公司做好勤俭节约的实务工作。8、完成上级交办的其他工作任务。四、文员:㈠、工作内容:1、全方面的收集类别资料,为来宾接待工资做好准备。2、熟悉处理手法文书的程序,做好收发文书的处理工作,沟通与协作工作3、运用各种沟通方法和技巧,协调领导之间的关系,与领导、同事和客人有效沟通。4、维护责任区整洁的工作环境㈡、岗位职责1、在公司领导下做好办公室日常行政事务及文秘工作。2、负责各种文件的起草、装订及传递工作;及时处理上级文件的签收、传递、催办;做好文件的回收、清退、销毁工作;做好文秘档案收集管理及保密工作。3、做好各种会议的记录及会务工作。4、完成领导交办的其它任务和各种应急事务的处理会员服务部一、会员服务部经理㈠、岗位职责:1、负责本部门的考勤、检查员工的仪容仪表。2、及时解决的当天发生的问题。3、针对工作中出现的各种接待、服务和操作的问题进行商讨并整改。对于前一天店内的卫生做个简单的总结,及时解决出现的问题。4、及时的传达公司的各种文件和通知。5、收集前台统计的各项单据:会员追加的特殊赠送单据(维修单、会员意见单等)检查和监督店内所有卫生。6、安排前台主管或前台相关人员向中心服务...

1、当您付费下载文档后,您只拥有了使用权限,并不意味着购买了版权,文档只能用于自身使用,不得用于其他商业用途(如 [转卖]进行直接盈利或[编辑后售卖]进行间接盈利)。
2、本站所有内容均由合作方或网友上传,本站不对文档的完整性、权威性及其观点立场正确性做任何保证或承诺!文档内容仅供研究参考,付费前请自行鉴别。
3、如文档内容存在违规,或者侵犯商业秘密、侵犯著作权等,请点击“违规举报”。

碎片内容

健身房岗位职责及工作流程(全)

确认删除?
VIP
微信客服
  • 扫码咨询
会员Q群
  • 会员专属群点击这里加入QQ群
客服邮箱
回到顶部