电脑桌面
添加小米粒文库到电脑桌面
安装后可以在桌面快捷访问

供应商选择规程修订VIP免费

供应商选择规程修订_第1页
1/11
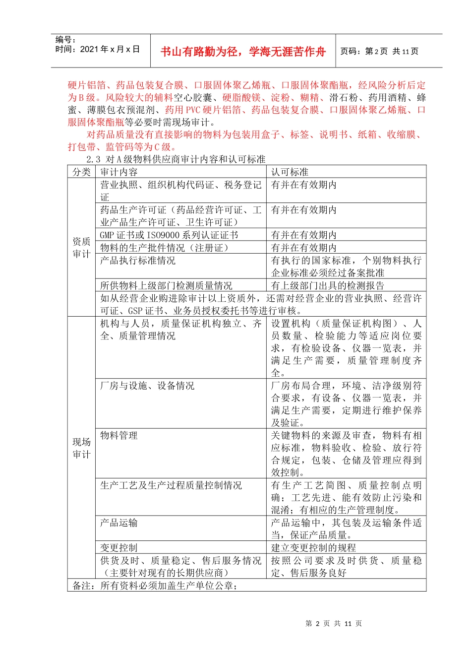
供应商选择规程修订_第2页
2/11
供应商选择规程修订_第3页
3/11
第1页共11页编号:时间:2021年x月x日书山有路勤为径,学海无涯苦作舟页码:第1页共11页文件编号原辅料及包装材料供应商选择规程执行日期SMP-WL-001-032011.09.01起草人审核人批准人起草日期审核日期批准日期原文件编号SMP-WL-001-02原文件有效期2007.06.30-2011.08.31分发部门质量保证部、物资供应部、监审部、仓库目的:1建立质量相对稳定的原辅料、包装材料供应系统,保证用于生产的原辅料、包装材料能够达到规定的质量标准。2将中药原辅料、包装材料的生产供应商的管理纳入中成药的生产质量管理之中。适用范围:所有涉及中成药生产的原料、辅料、包装材料的供应单位。责任人:主管质量副总、主管物料副总、质量保证部长、物资供应部长、监审部长。内容:1、物料供应商考察责任部门及人员:1.1责任部门:物资供应部、质量保证部、监审部1.2责任人员:主管质量副总、主管物料副总、质量保证部长、物资供应部长、监审部长2、物料供应商选择原则、物料供应商分类、考察内容、认可标准:2.1选择原则:(1)供应商必须证照齐全;(2)关键岗位人员、技术人员相对稳定,学历、从业年限及能力适应岗位要求;(3)质量保证体系完善,有规范的质量管理制度;(4)有与生产能力相适应的检验仪器和检验设备;(5)有与生产能力相适应的厂房和生产设备;(6)有与生产能力相适应的包装、仓储、运输能力;(7)供货及时、价格适中、售后服务良好;(8)其他用户对其信誉反映良好;(9)所用原料符合标准;(10)有一定的生产能力。2.2物料供应商的分类:根据物料对产品质量的风险程度确定物料的安全级别:直接影响药品质量的物料为原料(中药材或饮片),维生素C、马来酸氯苯那敏、薄荷脑、薄荷素油(薄荷油)、碳酸钙、氯化铵、冰片、对乙酰氨基酚、人工牛黄、盐酸小檗碱等,经风险评估后定位A级。对药品质量有一定影响的物料为薄膜包衣粉、硬脂酸镁、淀粉、糊精、滑石粉、活性炭、防腐剂、色素、香精、虫白蜡、饴糖、药用碳酸钙、蔗糖、蜂蜜、药用PVC第2页共11页第1页共11页编号:时间:2021年x月x日书山有路勤为径,学海无涯苦作舟页码:第2页共11页硬片铝箔、药品包装复合膜、口服固体聚乙烯瓶、口服固体聚酯瓶,经风险分析后定为B级。风险较大的辅料空心胶囊、硬脂酸镁、淀粉、糊精、滑石粉、药用酒精、蜂蜜、薄膜包衣预混剂、药用PVC硬片铝箔、药品包装复合膜、口服固体聚乙烯瓶、口服固体聚酯瓶等必要时需现场审计。对药品质量没有直接影响的物料为包装用盒子、标签、说明书、纸箱、收缩膜、打包带、监管码等为C级。2.3对A级物料供应商审计内容和认可标准分类审计内容认可标准资质审计营业执照、组织机构代码证、税务登记证有并在有效期内药品生产许可证(药品经营许可证、工业产品生产许可证、卫生许可证)有并在有效期内GMP证书或ISO9000系列认证证书有并在有效期内物料的生产批件情况(注册证)有并在有效期内产品执行标准情况有执行的国家标准,个别物料执行企业标准必须经过备案批准所供物料上级部门检测质量情况有上级部门出具的检测报告如从经营企业购进除审计以上资质外,还需对经营企业的营业执照、经营许可证、GSP证书、业务员授权委托书等进行审核。现场审计机构与人员,质量保证机构独立、齐全、质量管理情况设置机构(质量保证机构图)、人员数量、检验能力等适应岗位要求,有检验设备、仪器一览表,并满足生产需要,质量管理制度齐全。厂房与设施、设备情况厂房布局合理,环境、洁净级别符合要求,有设备、仪器一览表,并满足生产需要,定期进行维护保养及验证。物料管理关键物料的来源及审查,物料有相应标准,物料验收、检验、放行符合规定,包装、仓储及管理应得到效控制。生产工艺及生产过程质量控制情况有生产工艺简图、质量控制点明确;工艺先进、能有效防止污染和混淆;有相应的生产管理制度。产品运输产品运输中,其包装及运输条件适当,保证产品质量。变更控制建立变更控制的规程供货及时、质量稳定、售后服务情况(主要针对现有的长期供应商)按照公司要求及时供货、质量稳定、售后服务良好备注:所有资料必须加盖生产单位公章;第3页共11页第2页共11页编...

1、当您付费下载文档后,您只拥有了使用权限,并不意味着购买了版权,文档只能用于自身使用,不得用于其他商业用途(如 [转卖]进行直接盈利或[编辑后售卖]进行间接盈利)。
2、本站所有内容均由合作方或网友上传,本站不对文档的完整性、权威性及其观点立场正确性做任何保证或承诺!文档内容仅供研究参考,付费前请自行鉴别。
3、如文档内容存在违规,或者侵犯商业秘密、侵犯著作权等,请点击“违规举报”。

碎片内容

供应商选择规程修订

确认删除?
VIP
微信客服
  • 扫码咨询
会员Q群
  • 会员专属群点击这里加入QQ群
客服邮箱
回到顶部