电脑桌面
添加小米粒文库到电脑桌面
安装后可以在桌面快捷访问

安全专项施工方案总体方案培训资料VIP免费

安全专项施工方案总体方案培训资料_第1页
1/43
安全专项施工方案总体方案培训资料_第2页
2/43
安全专项施工方案总体方案培训资料_第3页
3/43
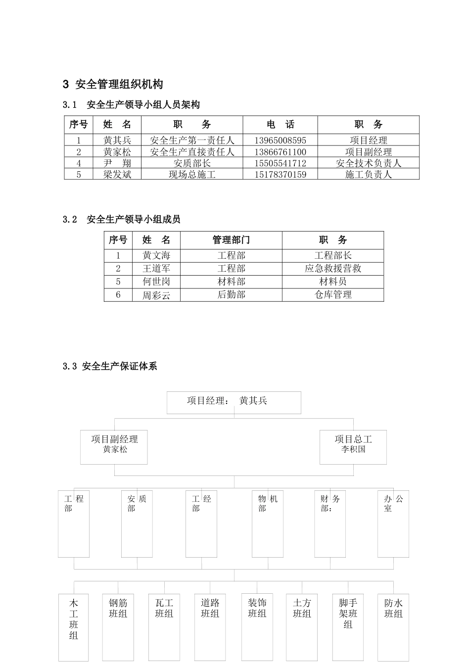
目录1工程概况.............................................................................................................12编制依据及执行标准.........................................................................................13安全管理组织机构.............................................................................................24安全管理目标.....................................................................................................35安全生产责任制.................................................................................................46安全目标责任和管理制度.................................................................................87专项安全技术措施.............................................................................................98安全标志、消防设施布置图...........................................................................229安全技术交底...................................................................................................2210安全生产检查制度.........................................................................................2211现场安全管理制度及管理规定.....................................................................2312施工现场临时用电安全管理规定.................................................................2913消防安全管理规定.........................................................................................3414文明卫生管理.................................................................................................3815环境保护措施.................................................................................................4216安全生产、文明施工奖罚制度......................................................................44安全专项方案1工程概况中科院(合肥)技术创新工程院先期建设研发楼项目,占地面积17018㎡,总建筑面积23807.46㎡,分主楼和附楼,主楼地上十二层、地下一层,建筑面积20047.46㎡,辅楼地上二层,建筑面积3760㎡,工程内容包含建筑、装饰、给排水、电气、消防、暖通、室外配套及绿化景观等工程。质量标准:合格,确保创省级以上(含省级)质量奖。工期要求:计划开工日期:2015年07月16日。计划竣工日期:2016年9月8日工期总日历天数:420天安全文明要求:必须确保安全文明施工,国家现行相关规定。2编制依据及执行标准2.1编制依据安全控制的目的是保证项目施工中没有危险,不出事故,不造成人身伤亡和财产损失。安全是为质量服务的,质量要以安全作保证,在质量控制的同时,必须加强安全控制,工程质量和施工安全同是工程建设两大永恒主题。由于建筑施工安全控制的难点多,劳保责任重,施工项目安全控制处在企业安全控制的大环境中,施工现场是企业安全控制的重点。因此,建立本工程的安全管理体系、安全责任制、安全技术措施、安全保证措施,作为本工程施工安全过程中实施安全工作的标准和指导性规则。2.2执行标准1、《中华人民共和国安全生产法》2、《中华人民共和国消防法》3、《建设工程安全生产管理条例》4、《建筑施工安全检查标准》JGJ59-99;5、《建设工程安全监督管理资料汇编》合肥市质监站2000年版;6、《建筑施工手册》中国建筑工业出版社(京)新登035号;7、《施工现场临时用电安全技术规程》JGJ46-20058、《建筑施工高处作业安全技术规范》JGJ80-20119、《建筑机械使用安全技术规程》JGJ33-200110、《建筑施工扣件式钢管脚手架安全技术规程》JGJ130-200111、《建筑施工安全检查标准》JGJ59-201112、《建筑施工现场环境与卫生标准》JGJ146-2004道路班组3安全管理组织机构3.1安全生产领导小组人员架构3.2安全生产领导小组成员3.3安全生产保证体系项目经理:黄其兵项目副经理黄家松木工班组钢筋...

1、当您付费下载文档后,您只拥有了使用权限,并不意味着购买了版权,文档只能用于自身使用,不得用于其他商业用途(如 [转卖]进行直接盈利或[编辑后售卖]进行间接盈利)。
2、本站所有内容均由合作方或网友上传,本站不对文档的完整性、权威性及其观点立场正确性做任何保证或承诺!文档内容仅供研究参考,付费前请自行鉴别。
3、如文档内容存在违规,或者侵犯商业秘密、侵犯著作权等,请点击“违规举报”。

碎片内容

安全专项施工方案总体方案培训资料

您可能关注的文档

确认删除?
VIP
微信客服
  • 扫码咨询
会员Q群
  • 会员专属群点击这里加入QQ群
客服邮箱
回到顶部