电脑桌面
添加小米粒文库到电脑桌面
安装后可以在桌面快捷访问

妊娠的临床生物化学VIP免费

妊娠的临床生物化学_第1页
1/9
妊娠的临床生物化学_第2页
2/9
妊娠的临床生物化学_第3页
3/9
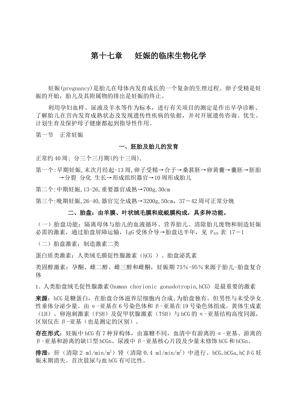
第十七章妊娠的临床生物化学妊娠(pregnancy)是胎儿在母体内发育成长的一个复杂的生理过程。卵子受精是妊娠的开始,胎儿及其附属物的排出是妊娠的终止。利用孕妇血样、尿液及羊水等作为标本,进行有关项目的测定是作出早孕诊断、了解胎儿在宫内发育成熟状态及发现遗传性疾病的依据,并对开展遗传咨询、优生、计划生育及保护母子健康都起到指导性作用。第一节正常妊娠一、胚胎及胎儿的发育正常约40周;分三个三月期(约十三周),第一个:早期妊娠,末次月经起-13周,卵子受精→合子→桑葚胚→卵黄囊→囊胚→胚胎→分裂分化生长→形成组织器官→10周形成胎儿第二个:中期妊娠,13-26,重要器官成熟→700g,30cm第三个:晚期妊娠,26-40,器官完全成熟→3200g,50cm,37-42周可正常分娩二、胎盘:由羊膜、叶状绒毛膜和底蜕膜构成,具多种功能。(一)胎盘功能:隔离母体与胎儿的血液循环、营养胎儿、清除胎儿废物和制造妊娠必需的激素,通过胎盘屏障运输,IgG受体介导→胎盘达半年,见P429表17-1(二)胎盘激素:制造激素二类蛋白质类激素:人类绒毛膜促性腺激素(hCG)、胎盘泌乳素类固醇激素:孕酮、雌二醇、雌三醇和雌酮,妊娠期75%-95%来源于胎儿-胎盘复合体1、人类胎盘绒毛促性腺激素(humanchorionicgonadotropin,hCG)是最重要的激素来源:hCG是糖蛋白,在胎盘合体滋养层细胞内合成,为胎盘独有。但男性与未受孕女性垂体分泌少量。由α-亚基在6号染色体和β-亚基在19号染色体组成。黄体生成素(LH)、卵泡刺激素(FSH)及促甲状腺激素(TSH)与hCG的α-亚基结构高度同源,区别仅在β-亚基(也是测定的区别)。存在形式:妊娠中hCG有7种异构体,由寡糖不同,血清中有游离的α-亚基、游离的β-亚基和游离的缺口型hCGn。尿液中β-亚基核心片段及少量未修饰hCG和hCGn。排泄:肝(清除2ml/min/m2)肾(清除0.4ml/min/m2)中进行。hCG,hCGa,hCβG妊娠末期消失。首次晨尿与血hCG有可比性。作用:hCG在妊娠前几周维持卵巢及黄体的分泌功能,支持早期胚胎,胚胎着床后hCG的生成量呈对数递增,妊娠8-10周达到最高峰,随后逐渐下降,到妊娠160-180天时下降到最低点,此后稍又回升继续保持到分娩。作为衡量胎盘质量的一个指标。2、胎盘催乳素(placentalactogen,PL)也称人类绒毛膜促生长催乳素(humanchorionicsomatamammotropin,hCS),来源:为单链多肽类激素,胎盘合体滋养层细胞合成与分泌,与生长激素有160个相同的氨基酸残基序列(96%同源),与催乳素67%同源。分娩前胎盘分泌量1-2g/24h。作用:催乳、代谢调节、促进生长、促黄体红细胞及醛固酮分泌。测定意义:①滋养层细胞疾病,如葡萄胎PL↓但hCG↑,比正常高100倍;②预测先兆流产,此进PL持续↓;③35周PL<4.0ug/ml,先兆子痫、胎盘功能不良或宫内窒息。3、胎盘甾体类激素(steroidshormone)孕酮与雌激素来源:孕酮从妊娠36天起胎盘利用母体血中的CHO合成(非孕妇血<15ng/ml),到37周达最高峰,雌激素(孕酮、雌二醇、雌三醇)由中间产物17-羟孕酮合成。测定意义:在妊娠过程中维持子宫内膜的正常形态、功能、充分供血并为分娩作准备。三、羊水(作为标本用的较少)(一)、羊水量是胎儿在子宫内的生存环境,10周30ml,20周400ml,38周1000ml。病理性改变(影像学检查):过少见于子宫内膜生长迟缓和胎儿输尿管异常;过多见于妊娠期糖尿病、RH血型不合等。(二)、羊水的组成早期类似母体血清透析液,其变化见表P432表17-2。了解一下四、妊娠对母体的影响妊娠过程产生大量雌激素、孕酮、泌乳素和皮质类固醇,影响母体代谢、生理和内分泌系统,所以妊娠与非妊娠妇女的正常参考值是不同的。(一)、母体血液学变化(需定期监测)血常规:因血容量增加45%,Hb、RBC和WBC↓,分娩时WBC可↑。凝血因子↑:Fib↑65%→ESR↑,固子Ⅶ、Ⅷ、Ⅸ、Ⅹ均↑,PT与APTT轻度缩短,但妊娠女性血栓危险性增加5倍。(二)、母体生物化学变化(需定期监测)血脂(TGCHO磷脂游离脂肪酸)↑40%;酶类:CHE↓ALP↑3倍(来自胎盘);CK可↑,转氨酶轻度↑蛋白类:ALB↓GLOB↑;IgG↓IgD↑;皮质醇甲状腺素性激素结合球蛋白↑↑(三)、母体肾功能的改变20周时肾小球滤过率↑→C...

1、当您付费下载文档后,您只拥有了使用权限,并不意味着购买了版权,文档只能用于自身使用,不得用于其他商业用途(如 [转卖]进行直接盈利或[编辑后售卖]进行间接盈利)。
2、本站所有内容均由合作方或网友上传,本站不对文档的完整性、权威性及其观点立场正确性做任何保证或承诺!文档内容仅供研究参考,付费前请自行鉴别。
3、如文档内容存在违规,或者侵犯商业秘密、侵犯著作权等,请点击“违规举报”。

碎片内容

妊娠的临床生物化学

确认删除?
VIP
微信客服
  • 扫码咨询
会员Q群
  • 会员专属群点击这里加入QQ群
客服邮箱
回到顶部