电脑桌面
添加小米粒文库到电脑桌面
安装后可以在桌面快捷访问

南京工业大学《无领导讨论小组》VIP免费

南京工业大学《无领导讨论小组》_第1页
1/6
南京工业大学《无领导讨论小组》_第2页
2/6
南京工业大学《无领导讨论小组》_第3页
3/6
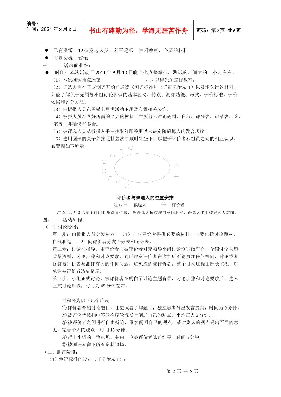
第1页共6页编号:时间:2021年x月x日书山有路勤为径,学海无涯苦作舟页码:第1页共6页材料策学划院书秘书部讨论活动策划人:周晓航2011年9月南京工业大学讨论活动策划书一、基本情况简介:1、活动形式:无领导讨论模式2、活动地点:3、活动时间:2011年9月10日晚上七点整4、组织部门:南京工业大学材料科学与工程学院学生会办公室下属秘书部5、活动目的及意义:竞选出正式学生会成员并通过此来锻炼同学的面试能力和提高综合素质二、资源需要第2页共6页第1页共6页编号:时间:2021年x月x日书山有路勤为径,学海无涯苦作舟页码:第2页共6页已有资源:12位竞选人员、若干笔纸、空闲教室、必要的材料需要资源:暂无三、活动前准备:时间:本次活动于2011年9月10日晚上七点整举行,测试的时间大约一小时左右。(1)本次测试地点选在,所以得先预定好教室。(2)评选人需在正式测评开始前通读《测评标准》(详细见附录1)以及相关讨论材料,并能了解关于无领导小组讨论测试的基本涵义、特点、测评功能、形式、评价标准、评价依据和评分方法。(3)由板报人员在黑板上写明活动主题及布置相关装饰。(4)板报人员准备好所需的必要的材料,主要包括讨论题材、白纸、评分表、记录表、签、笔等,并确保有多余。(5)被评选人员从板报人手中抽取随即签用以来决定随后每人的发言顺序。(6)选用圆形的桌子并按照抽签次序顺时针坐下,以便于评价者和组员之间的相互认识。布置图如下所示:评价者与候选人的位置安排注1:候选人评价者注2:若无圆形桌子可用长形课桌代替,被评选人按次序由左向右坐,评选人坐于被评选人对面。四、活动流程:(一)讨论阶段:第一步:由板报人员分发材料。(1)向被评价者提供必要的材料,主要包括讨论题材、白纸和笔;(2)向评价者分发评分表和记录表。第二步:讨论前指导。由评价者向被评价者对无领导小组讨论测试做简介,介绍讨论主题背景资料、讨论步骤和讨论要求。同时注意评价者在这之后不得参加任何提问、讨论或者回答被评价者与测评有关的任何问题,避免提醒被评价者。整个讨论过程由部长监视,以免给被评价者造成暗示。第三步:小组正式讨论。被评价者在明白了讨论主题背景、讨论步骤和讨论要求后,进入正式讨论阶段,时间为45分钟左右。过程分为以下几个阶段:①评价者介绍讨论题目,让应试者了解题目,独立思考列出发言提纲,时间为9分钟。②被评价者按抽中签的次序轮流发言阐述自己的观点,平均每人2分钟。③被评价者之间进行自由辩论,继续阐明自己的观点,或对别人的观点提出不同的意见,完善个人的观点。时间15分钟。④得出小组的一致意见,并由一位被评价者陈述结果。时间5分钟。⑤被测评者留下所有资料退场。(二)测评阶段:(1)测评标准的设定(详见附录1);第3页共6页第2页共6页编号:时间:2021年x月x日书山有路勤为径,学海无涯苦作舟页码:第3页共6页(2)评价者需要从个人行为表现和整组情况两个角度综合进行客观评分;(3)评分标准说明:本次测评标度分为四个等级,为较差、一般、较好、非常好。本次测评满分为10分,规定8-10分为非常好;6-8分为较好;4—6分为一般:4分以下为较差,即:测评标度比较差一般比较好非常好评分范围4分以下(不包含4分)4—6分6—8分8分以上(4)观察记录:在候选人讨论的过程中,评价者对所有参与者进行深入细致的观察并对现场行为进行记录。记录内容包含一些基本的信息,如:讨论的起始时间、结束时间,小组成员的姓名、座次,整个小组的行为表现、个人行为表现等等。五、结果反馈阶段(1)整个讨论全部结束后,召集所有评价者召开一个评分讨论会,(2)每个评价者结合被评价者在活动过程中的具体表现进行沟通。(3)每个评价者根据自己的记录各抒己见,交换意见,查漏补缺,对每个候选人的每个测评维度形成一致意见。(4)将结果用具体的定量分数来表述,对这些维度分数进行加权求和计算得出被评价者的综合得分,(5)最后根据评定报告和综合得分形成最终的综合评定结果及报告。六、经费预算:零七、活动中应注意的问题及细节:1、活动中请爱护公物,不要乱丢垃圾,并在活动结束后能清理教室关闭...

1、当您付费下载文档后,您只拥有了使用权限,并不意味着购买了版权,文档只能用于自身使用,不得用于其他商业用途(如 [转卖]进行直接盈利或[编辑后售卖]进行间接盈利)。
2、本站所有内容均由合作方或网友上传,本站不对文档的完整性、权威性及其观点立场正确性做任何保证或承诺!文档内容仅供研究参考,付费前请自行鉴别。
3、如文档内容存在违规,或者侵犯商业秘密、侵犯著作权等,请点击“违规举报”。

碎片内容

南京工业大学《无领导讨论小组》

您可能关注的文档

确认删除?
VIP
微信客服
  • 扫码咨询
会员Q群
  • 会员专属群点击这里加入QQ群
客服邮箱
回到顶部