电脑桌面
添加小米粒文库到电脑桌面
安装后可以在桌面快捷访问

希腊旅游须知VIP免费

希腊旅游须知_第1页
1/9
希腊旅游须知_第2页
2/9
希腊旅游须知_第3页
3/9
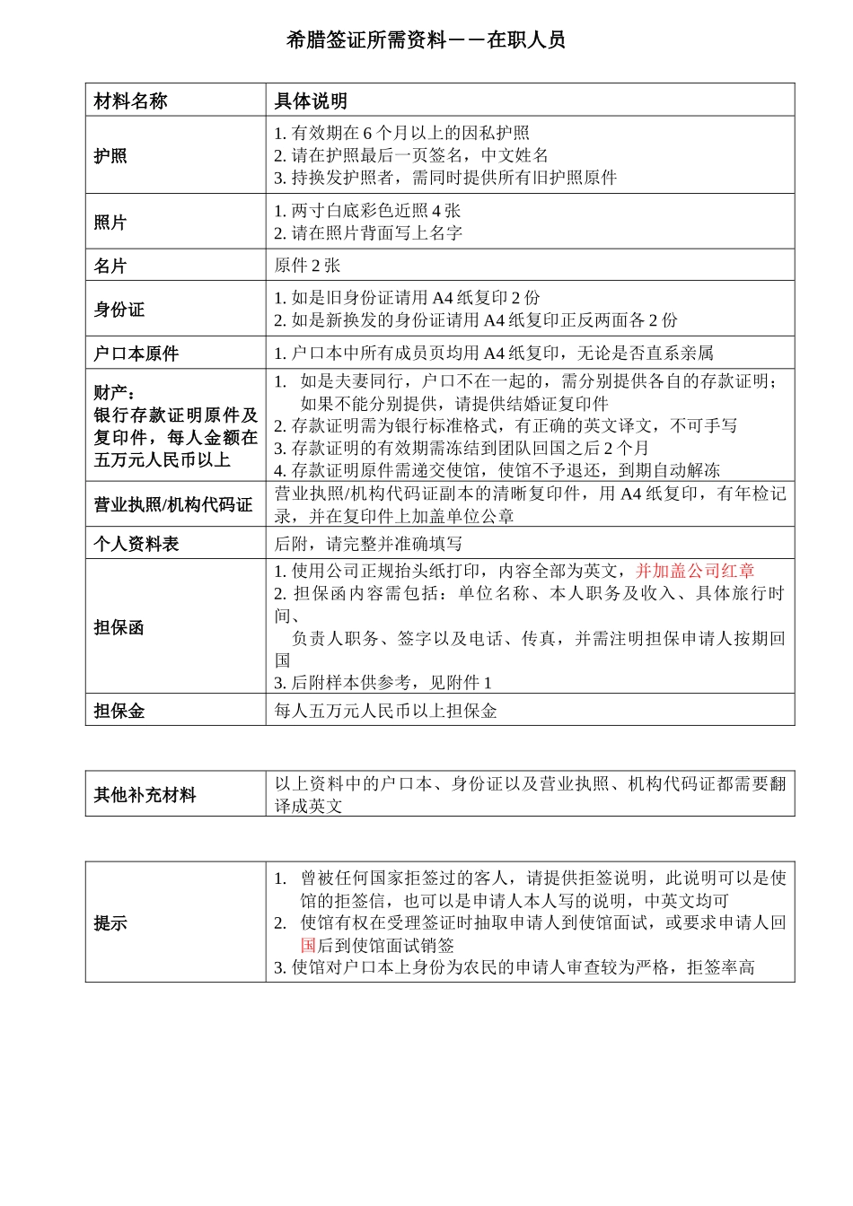
希腊旅游须知希腊驻华大使馆地址:建国门外光华路19号。签证领区划分北京领区:除上海领区以外的其他省市上海领区:上海、浙江、江苏、安徽、山东、福建、江西持有半年以前发放的北京领区暂住证者可以在北京办理签证。(注:我公司可以直接在上海送希腊签证)受理时间希腊使馆的签证受理时间为5-10个工作日注意事项销签:1、回国后48小时内销签2、护照+回程登机牌3、出发前取消的,必须在团队回国之前提前到使馆销签面试:1、出发之前和回国后都会有抽查面试2、回国后需面试的团员都是我们将护照拿到希腊使馆销签时才通知。所以做希腊签证的团,回国后先不要退还客人押金贴示1、财产要求:存款证明的有效期需冻结到团队回国之后2个月2、如果有旧护照必须提供;如旧护照丢失,需要当地派出所挂失的报案手续单或本人写的详细的丢失说明。希腊签证所需资料――在职人员材料名称具体说明护照1.有效期在6个月以上的因私护照2.请在护照最后一页签名,中文姓名3.持换发护照者,需同时提供所有旧护照原件照片1.两寸白底彩色近照4张2.请在照片背面写上名字名片原件2张身份证1.如是旧身份证请用A4纸复印2份2.如是新换发的身份证请用A4纸复印正反两面各2份户口本原件1.户口本中所有成员页均用A4纸复印,无论是否直系亲属财产:银行存款证明原件及复印件,每人金额在五万元人民币以上1.如是夫妻同行,户口不在一起的,需分别提供各自的存款证明;如果不能分别提供,请提供结婚证复印件2.存款证明需为银行标准格式,有正确的英文译文,不可手写3.存款证明的有效期需冻结到团队回国之后2个月4.存款证明原件需递交使馆,使馆不予退还,到期自动解冻营业执照/机构代码证营业执照/机构代码证副本的清晰复印件,用A4纸复印,有年检记录,并在复印件上加盖单位公章个人资料表后附,请完整并准确填写担保函1.使用公司正规抬头纸打印,内容全部为英文,并加盖公司红章2.担保函内容需包括:单位名称、本人职务及收入、具体旅行时间、负责人职务、签字以及电话、传真,并需注明担保申请人按期回国3.后附样本供参考,见附件1担保金每人五万元人民币以上担保金其他补充材料以上资料中的户口本、身份证以及营业执照、机构代码证都需要翻译成英文提示1.曾被任何国家拒签过的客人,请提供拒签说明,此说明可以是使馆的拒签信,也可以是申请人本人写的说明,中英文均可2.使馆有权在受理签证时抽取申请人到使馆面试,或要求申请人回国后到使馆面试销签3.使馆对户口本上身份为农民的申请人审查较为严格,拒签率高希腊签证所需资料――退休人员材料名称具体说明护照1.有效期在6个月以上的因私护照2.请在护照最后一页签名,中文姓名3.持换发护照者,需同时提供所有旧护照原件照片1.两寸白底彩色近照4张2.请在照片背面写上名字身份证1.如是旧身份证请用A4纸复印2份2.如是新换发的身份证请用A4纸复印正反两面各2份户口本原件户口本中所有成员页均用A4纸复印,无论是否直系亲属财产:银行存款证明原件及复印件,每人金额在五万元人民币以上1.如是夫妻同行,户口不在一起的,需分别提供各自的存款证明;如果不能分别提供,请提供结婚证的复印件2.存款证明需为银行标准格式,有正确的英文译文,不可手写3.存款证明的有效期需冻结到团队回国之后2个月4.存款证明原件需递交使馆,使馆不予退还,到期自动解冻个人资料表后附,请完整并准确填写退休证用A4纸的复印件,并提供退休证原件担保金每人五万元人民币以上担保金其他补充材料以上资料中的户口本、身份证以及退休证都需要翻译成英文。提示1.曾被任何国家拒签过的客人,请提供拒签说明,此说明可以是使馆的拒签信,也可以是申请人本人写的说明,中英文均可2.使馆有权在受理签证时抽取申请人到使馆面试,或要求申请人回国后到使馆面试销签3.使馆对户口本上身份为农民的申请人审查较为严格,拒签率高希腊签证所需资料――学生材料名称具体说明护照1.有效期在6个月以上的因私护照2.请在护照最后一页签名,中文姓名3.持换发护照者,需同时提供所有旧护照原件照片1.两寸白底彩色近照4张2.照片尺寸要求35×45mm3.请在照片背面写上名字身份证1.如是旧身份证请用A4纸复印...

1、当您付费下载文档后,您只拥有了使用权限,并不意味着购买了版权,文档只能用于自身使用,不得用于其他商业用途(如 [转卖]进行直接盈利或[编辑后售卖]进行间接盈利)。
2、本站所有内容均由合作方或网友上传,本站不对文档的完整性、权威性及其观点立场正确性做任何保证或承诺!文档内容仅供研究参考,付费前请自行鉴别。
3、如文档内容存在违规,或者侵犯商业秘密、侵犯著作权等,请点击“违规举报”。

碎片内容

希腊旅游须知

您可能关注的文档

确认删除?
VIP
微信客服
  • 扫码咨询
会员Q群
  • 会员专属群点击这里加入QQ群
客服邮箱
回到顶部