电脑桌面
添加小米粒文库到电脑桌面
安装后可以在桌面快捷访问

常用电子元件的识别VIP免费

常用电子元件的识别_第1页
1/11
常用电子元件的识别_第2页
2/11
常用电子元件的识别_第3页
3/11
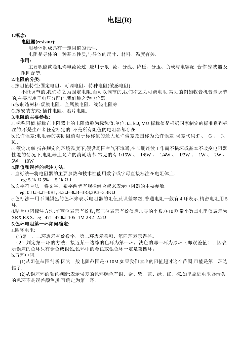
电阻(R)1.概念:电阻器(resistor):用导体制成具有一定阻值的元件.电阻是导体的一种基本性质,与导体的尺寸、材料、温度有关.作用:主要职能就是阻碍电流流过,应用于限流、分流、降压、分压、负载与电容配合作滤波器及阻匹配等.2.电阻的分类:a.按阻值特性:固定电阻、可调电阻、特种电阻(敏感电阻).不能调节的,我们称之为固定电阻,而可以调节的,我们称之为可调电阻.常见的例如收音机音量调节的,主要应用于电压分配的,我们称之为电位器.b.按制造材料:碳膜电阻、金属膜电阻、线绕电阻等.C.按安装方式:插件电阻、贴片电阻.3.电阻的主要参数:a.标称阻值:标称在电阻器上的电阻值称为标称值.单位:Ω,kΩ,MΩ.标称值是根据国家制定的标准系列标注的,不是生产者任意标定的.不是所有阻值的电阻器都存在.b.允许误差:电阻器的实际阻值对于标称值的最大允许偏差范围称为允许误差.误差代码:F、G、J、K…c.额定功率:指在规定的环境温度下,假设周围空气不流通,在长期连续工作而不损坏或基本不改变电阻器性能的情况下,电阻器上允许的消耗功率.常见的有1/16W、1/8W、1/4W、1/2W、1W、2W、5W、10W4.阻值和误差的标注方法:a.直标法—将电阻器的主要参数和技术性能用数字或字母直接标注在电阻体上.eg:5.1kΩ5%5.1kΩJb.文字符号法—将文字、数字两者有规律组合起来表示电阻器的主要参数.eg:0.1Ω=Ω1=0R1,3.3Ω=3Ω3=3R3,3K3=3.3KΩc.色标法—用不同颜色的色环来表示电阻器的阻值及误差等级.普通电阻一般有4环表示,精密电阻用5环.d.贴片电阻标注方法:前两位表示有效数,第三位表示有效值后加零的个数.0-10欧带小数点电阻值表示为XRX,RXX.eg:471=470Ω105=1M2R2=2.2Ω5.色环电阻第一环如何确定:a.四环电阻:(1)第一、二环表示有效数字,第二环表示乘积,第四环表示误差。(2)判定第一环的方法:接近某一边缘的色环为第一环,浅色的那一环为原环(即误差值);因表示误差的色环只有金色或银色,色环中的金色或银色环一定是第四环。b.五环电阻:(1)从阻值范围判断:因为一般电阻范围是0-10M,如果我们读出的阻值超过这个范围,可能是第一环选错了.(2)从误差环的颜色判断:表示误差的色环颜色有银、金、紫、蓝、绿、红、棕.如里靠近电阻器端头的色环不是误差颜色,则可确定为第一环.6单位换算:1兆兆(T)=103千兆(G)=106兆欧(MΩ)=109千欧(KΩ)=1012欧(Ω)7.敏感电阻器常识:a.热敏电阻:是一种对温度极为敏感的电阻器.分为正温度系数和负温度系数电阻器.选用时不仅要注意其额定功率、最大工作电压、标称阻值,更要注意最高工作温度和电阻温度系数等参数,并注意阻值变化方向.b.光敏电阻:阻值随着光线的强弱而发生变化的电阻器.分为可见光光敏电阻、红外光光敏电阻、紫外光光敏电阻.选用时先确定电路的光谱特性.c.压敏电阻:是对电压变化很敏感的非线性电阻器.当电阻器上的电压在标称值内时,电阻器上的阻值呈无穷大状态,当电压略高于标称电压时,其阻值很快下降,使电阻器处于导通状态,当电压减小到标称电压以下时,其阻值又开始增加.压敏电阻可分为无极性(对称型)和有极性(非对称型)压敏电阻.选用时,压敏电阻器的标称电压值应是加在压敏电阻器两端电压的2-2.5倍.另需注意压敏电阻的温度系数.d.湿敏电阻:是对湿度变化非常敏感的电阻器,能在各种湿度环境中使用.它是将湿度转换成电信号的换能器件.选用时应根据不同类型号的不同特点以及湿敏电阻器的精度、湿度系数、响应速度,湿度量程等进行选用.电容1.概念:由两个金属电极中间夹一层绝缘介质构成.当在两极间加上电压时,电极上储存的电荷.电容是一种储能元件.电容量是电容器储存电荷多少的一个量值.作用:调谐、滤波、耦合、隔直、交流旁路和能量转换.2.电容的分类:a.按介质不同分:空气介质、纸质、有机薄膜、瓷介质、云母、电解电容等.b.按结构:固定电容、半可变电容、可变电容.C.按安装方式:插件电阻、贴片电阻.4.电容器的主要参数:a.标称容量:标称在电容器上的容量称为标称容量.单位为法拉(F).常用单位:微法(μF)纳法(nF)皮法(pF).1法拉(F)=1000000微法(μF)1μF=1000纳法(nF)=1000000皮法(pF)b.允许误差:电容的实际容量相对于标称值的最大允许偏差范围称为允许误差.c.额定电...

1、当您付费下载文档后,您只拥有了使用权限,并不意味着购买了版权,文档只能用于自身使用,不得用于其他商业用途(如 [转卖]进行直接盈利或[编辑后售卖]进行间接盈利)。
2、本站所有内容均由合作方或网友上传,本站不对文档的完整性、权威性及其观点立场正确性做任何保证或承诺!文档内容仅供研究参考,付费前请自行鉴别。
3、如文档内容存在违规,或者侵犯商业秘密、侵犯著作权等,请点击“违规举报”。

碎片内容

常用电子元件的识别

确认删除?
VIP
微信客服
  • 扫码咨询
会员Q群
  • 会员专属群点击这里加入QQ群
客服邮箱
回到顶部