电脑桌面
添加小米粒文库到电脑桌面
安装后可以在桌面快捷访问

高考生物二轮复习专题2 细胞的代谢 考点6 透过光合作用和细胞呼吸原理,掌握过程关系图解-人教版高三生物试题VIP免费

高考生物二轮复习专题2 细胞的代谢 考点6 透过光合作用和细胞呼吸原理,掌握过程关系图解-人教版高三生物试题_第1页
1/12
高考生物二轮复习专题2 细胞的代谢 考点6 透过光合作用和细胞呼吸原理,掌握过程关系图解-人教版高三生物试题_第2页
2/12
高考生物二轮复习专题2 细胞的代谢 考点6 透过光合作用和细胞呼吸原理,掌握过程关系图解-人教版高三生物试题_第3页
3/12
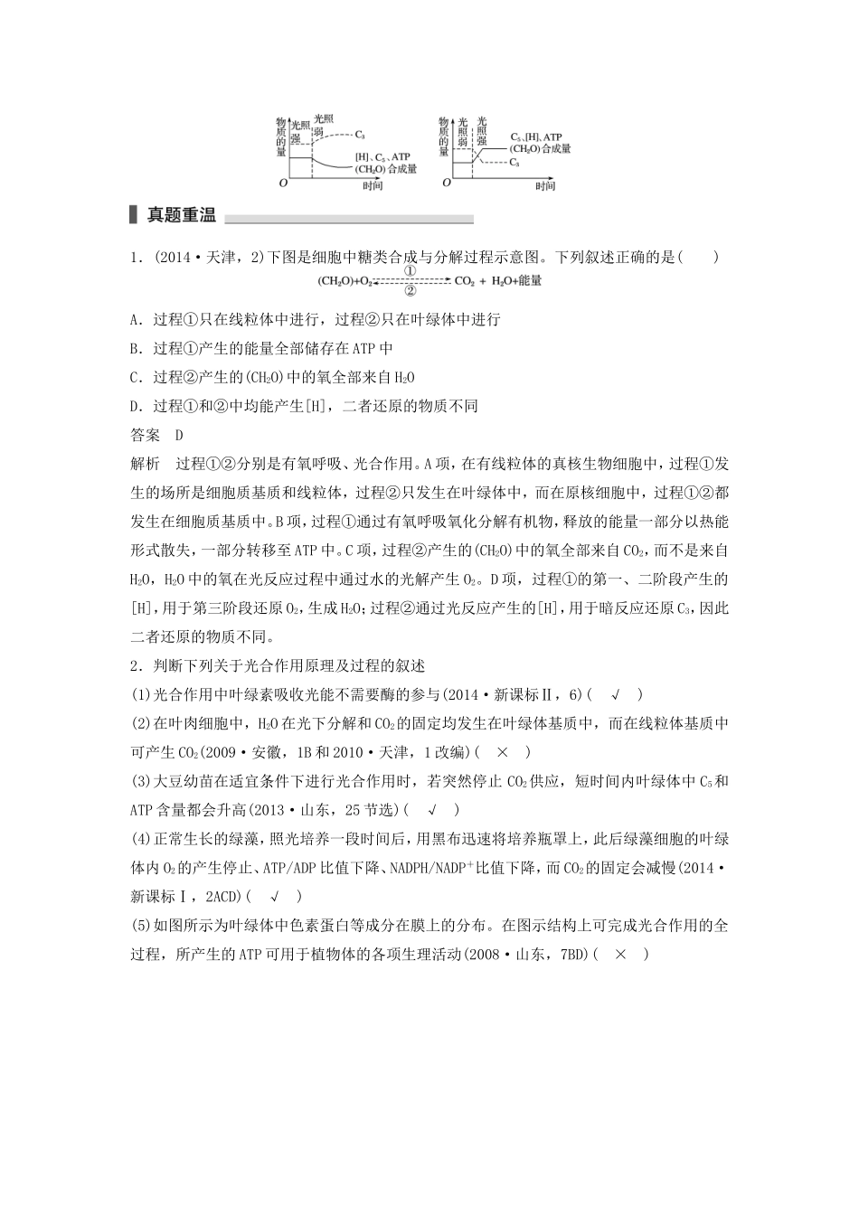
考点6透过光合作用和细胞呼吸原理,掌握过程关系图解依纲联想1.光合作用与细胞呼吸过程中[H]和ATP的来源和去向归纳项目光合作用有氧呼吸[H]来源H2O光解产生有氧呼吸第一、二阶段去向还原C3用于第三阶段还原O2ATP来源光反应阶段产生三个阶段都产生去向用于C3还原供能用于各项生命活动(植物C3的还原除外)2.光合作用和细胞呼吸中物质和能量的变化关系3.改变条件后C3、C5、[H]、ATP的含量及(CH2O)合成量变化分析光照强度和二氧化碳浓度突然改变后,C3、C5、[H]、ATP的含量及(CH2O)合成量的动态变化时要将光反应和暗反应过程结合起来分析,从具体的反应过程提炼出模型:“来路→某物质→去路”,分析其来路和去路的变化来确定含量变化。如下面四幅模型图:1.(2014·天津,2)下图是细胞中糖类合成与分解过程示意图。下列叙述正确的是()A.过程①只在线粒体中进行,过程②只在叶绿体中进行B.过程①产生的能量全部储存在ATP中C.过程②产生的(CH2O)中的氧全部来自H2OD.过程①和②中均能产生[H],二者还原的物质不同答案D解析过程①②分别是有氧呼吸、光合作用。A项,在有线粒体的真核生物细胞中,过程①发生的场所是细胞质基质和线粒体,过程②只发生在叶绿体中,而在原核细胞中,过程①②都发生在细胞质基质中。B项,过程①通过有氧呼吸氧化分解有机物,释放的能量一部分以热能形式散失,一部分转移至ATP中。C项,过程②产生的(CH2O)中的氧全部来自CO2,而不是来自H2O,H2O中的氧在光反应过程中通过水的光解产生O2。D项,过程①的第一、二阶段产生的[H],用于第三阶段还原O2,生成H2O;过程②通过光反应产生的[H],用于暗反应还原C3,因此二者还原的物质不同。2.判断下列关于光合作用原理及过程的叙述(1)光合作用中叶绿素吸收光能不需要酶的参与(2014·新课标Ⅱ,6)(√)(2)在叶肉细胞中,H2O在光下分解和CO2的固定均发生在叶绿体基质中,而在线粒体基质中可产生CO2(2009·安徽,1B和2010·天津,1改编)(×)(3)大豆幼苗在适宜条件下进行光合作用时,若突然停止CO2供应,短时间内叶绿体中C5和ATP含量都会升高(2013·山东,25节选)(√)(4)正常生长的绿藻,照光培养一段时间后,用黑布迅速将培养瓶罩上,此后绿藻细胞的叶绿体内O2的产生停止、ATP/ADP比值下降、NADPH/NADP+比值下降,而CO2的固定会减慢(2014·新课标Ⅰ,2ACD)(√)(5)如图所示为叶绿体中色素蛋白等成分在膜上的分布。在图示结构上可完成光合作用的全过程,所产生的ATP可用于植物体的各项生理活动(2008·山东,7BD)(×)(6)将一株生长正常的绿色植物置于密闭的玻璃容器内,在适宜条件下光照培养,随培养时间的延长,玻璃容器内CO2浓度可出现的变化趋势是降低至一定水平时保持相对稳定(2012·海南,8C)(√)3.判断下列关于呼吸作用的叙述(1)有氧呼吸产生的[H]在线粒体基质中与氧结合生成水;无氧呼吸不需要O2的参与,该过程最终有[H]的积累(2010·课标全国,2改编)(×)(2)下图为细胞呼吸作用的过程,其中物质甲、乙分别代表丙酮酸、[H],而场所1、2、3所含酶的种类不同,只有场所3能产生大量ATP(2012·江苏,23改编)(√)(3)如图为细胞内糖分解代谢过程,则植物细胞能进行过程1和3或过程1和4;真核细胞的细胞质基质中能进行过程1和2;动物细胞内,过程2比过程1释放的能量多;乳酸菌细胞内,过程1产生[H],过程3消耗[H](2011·海南,4改编)(×)4.(2014·海南,26)某豆科植物种子萌发过程中CO2释放和O2吸收速率的变化趋势如图所示。请据图回答问题:(1)在12~24h期间,呼吸速率逐渐增强,在此期间呼吸作用的主要方式是________呼吸,该呼吸方式在细胞中发生的部位是______________,其产物是____________________。(2)从第12h到胚根长出期间,萌发种子的干物质总量会________,主要原因是________________________________________________________________________。(3)胚根长出后,萌发种子的______呼吸速率明显升高。答案(1)无氧细胞质基质酒精和二氧化碳(2)减少种子不进行光合作用制造有机物,同时进行呼吸作用消耗有机物,使有机物的总量下降(3)有氧解析(1)据图可知,在12~24h期间,氧气吸收量很少,而二氧化碳释放量很...

1、当您付费下载文档后,您只拥有了使用权限,并不意味着购买了版权,文档只能用于自身使用,不得用于其他商业用途(如 [转卖]进行直接盈利或[编辑后售卖]进行间接盈利)。
2、本站所有内容均由合作方或网友上传,本站不对文档的完整性、权威性及其观点立场正确性做任何保证或承诺!文档内容仅供研究参考,付费前请自行鉴别。
3、如文档内容存在违规,或者侵犯商业秘密、侵犯著作权等,请点击“违规举报”。

碎片内容

高考生物二轮复习专题2 细胞的代谢 考点6 透过光合作用和细胞呼吸原理,掌握过程关系图解-人教版高三生物试题

文章天下+ 关注
实名认证
内容提供者

各种文档应有尽有

确认删除?
VIP
微信客服
  • 扫码咨询
会员Q群
  • 会员专属群点击这里加入QQ群
客服邮箱
回到顶部