电脑桌面
添加小米粒文库到电脑桌面
安装后可以在桌面快捷访问

工程项目目标成本及进度控制方法研究VIP免费

工程项目目标成本及进度控制方法研究_第1页
1/7
工程项目目标成本及进度控制方法研究_第2页
2/7
工程项目目标成本及进度控制方法研究_第3页
3/7
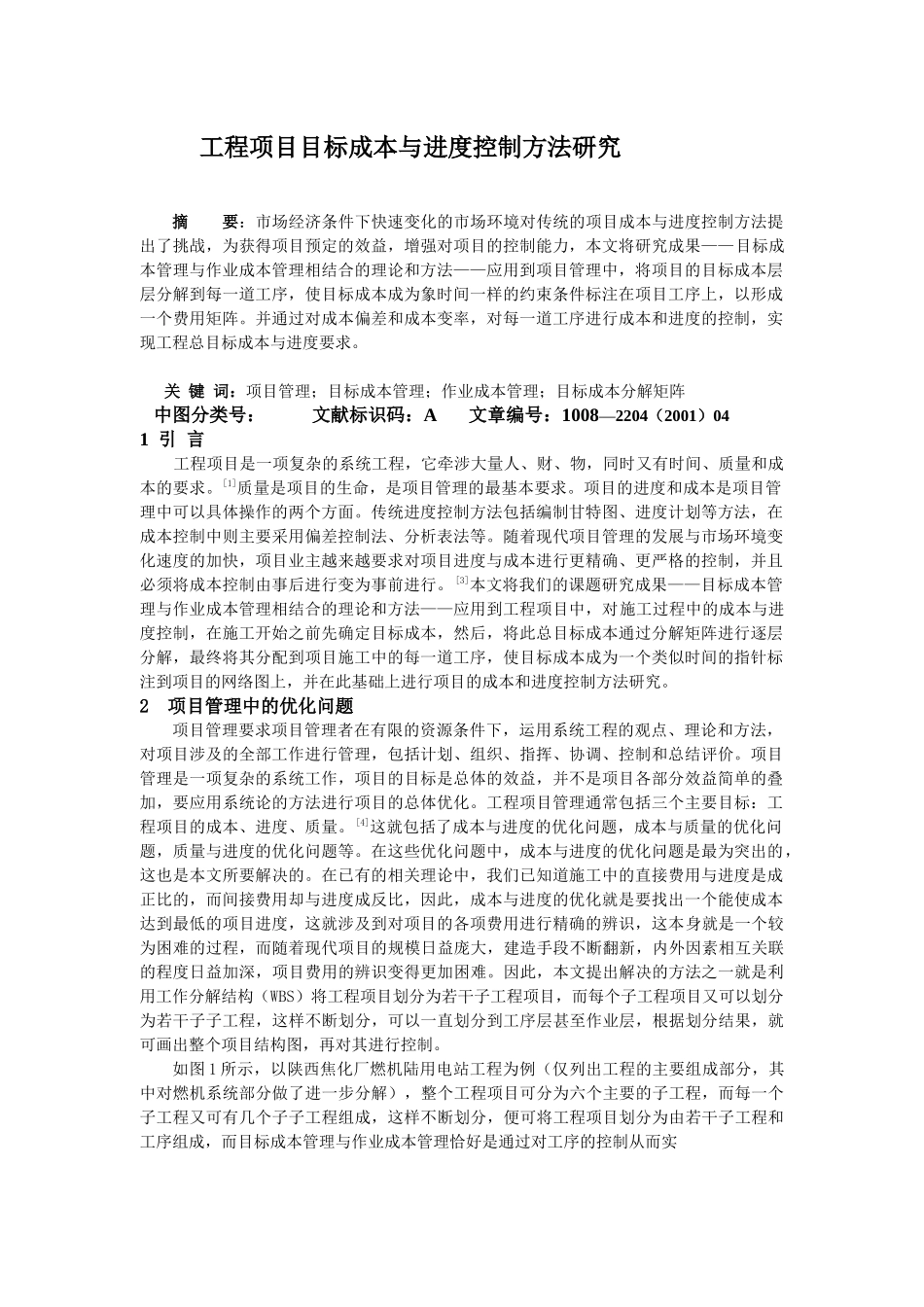
工程项目目标成本与进度控制方法研究摘要:市场经济条件下快速变化的市场环境对传统的项目成本与进度控制方法提出了挑战,为获得项目预定的效益,增强对项目的控制能力,本文将研究成果——目标成本管理与作业成本管理相结合的理论和方法——应用到项目管理中,将项目的目标成本层层分解到每一道工序,使目标成本成为象时间一样的约束条件标注在项目工序上,以形成一个费用矩阵。并通过对成本偏差和成本变率,对每一道工序进行成本和进度的控制,实现工程总目标成本与进度要求。关键词:项目管理;目标成本管理;作业成本管理;目标成本分解矩阵中图分类号:文献标识码:A文章编号:1008—2204(2001)041引言工程项目是一项复杂的系统工程,它牵涉大量人、财、物,同时又有时间、质量和成本的要求。[1]质量是项目的生命,是项目管理的最基本要求。项目的进度和成本是项目管理中可以具体操作的两个方面。传统进度控制方法包括编制甘特图、进度计划等方法,在成本控制中则主要采用偏差控制法、分析表法等。随着现代项目管理的发展与市场环境变化速度的加快,项目业主越来越要求对项目进度与成本进行更精确、更严格的控制,并且必须将成本控制由事后进行变为事前进行。[3]本文将我们的课题研究成果——目标成本管理与作业成本管理相结合的理论和方法——应用到工程项目中,对施工过程中的成本与进度控制,在施工开始之前先确定目标成本,然后,将此总目标成本通过分解矩阵进行逐层分解,最终将其分配到项目施工中的每一道工序,使目标成本成为一个类似时间的指针标注到项目的网络图上,并在此基础上进行项目的成本和进度控制方法研究。2项目管理中的优化问题项目管理要求项目管理者在有限的资源条件下,运用系统工程的观点、理论和方法,对项目涉及的全部工作进行管理,包括计划、组织、指挥、协调、控制和总结评价。项目管理是一项复杂的系统工作,项目的目标是总体的效益,并不是项目各部分效益简单的叠加,要应用系统论的方法进行项目的总体优化。工程项目管理通常包括三个主要目标:工程项目的成本、进度、质量。[4]这就包括了成本与进度的优化问题,成本与质量的优化问题,质量与进度的优化问题等。在这些优化问题中,成本与进度的优化问题是最为突出的,这也是本文所要解决的。在已有的相关理论中,我们已知道施工中的直接费用与进度是成正比的,而间接费用却与进度成反比,因此,成本与进度的优化就是要找出一个能使成本达到最低的项目进度,这就涉及到对项目的各项费用进行精确的辨识,这本身就是一个较为困难的过程,而随着现代项目的规模日益庞大,建造手段不断翻新,内外因素相互关联的程度日益加深,项目费用的辨识变得更加困难。因此,本文提出解决的方法之一就是利用工作分解结构(WBS)将工程项目划分为若干子工程项目,而每个子工程项目又可以划分为若干子子工程,这样不断划分,可以一直划分到工序层甚至作业层,根据划分结果,就可画出整个项目结构图,再对其进行控制。如图1所示,以陕西焦化厂燃机陆用电站工程为例(仅列出工程的主要组成部分,其中对燃机系统部分做了进一步分解),整个工程项目可分为六个主要的子工程,而每一个子工程又可有几个子子工程组成,这样不断划分,便可将工程项目划分为由若干子工程和工序组成,而目标成本管理与作业成本管理恰好是通过对工序的控制从而实第2页共7页编号:时间:2021年x月x日书山有路勤为径,学海无涯苦作舟页码:第2页共7页图1工程项目结构示意图:陕西焦化厂燃机陆用电站工程现对成本的控制。因此本文将目标成本与作业管理思想引入项目管理,寻求一个平衡进度与成本的较好解决方法。3目标成本管理与作业成本管理自80年代中期以来,随着计算机软、硬件技术的不断发展,成本管理逐渐向目标成本管理和作业成本管理两大方向发展。目标成本管理是一种以目标成本法为核心的成本管理理论,起源于企业生产过程中生产符合顾客对功能需要与价格负担合理的产品,是一种追溯产品成本产生的起源,按价值工程的方法进行设计、开发,更进一步在商品规划的阶段便开始估算成本的活动。作业成本管理是一种以作业成本计算法为核心的面...

1、当您付费下载文档后,您只拥有了使用权限,并不意味着购买了版权,文档只能用于自身使用,不得用于其他商业用途(如 [转卖]进行直接盈利或[编辑后售卖]进行间接盈利)。
2、本站所有内容均由合作方或网友上传,本站不对文档的完整性、权威性及其观点立场正确性做任何保证或承诺!文档内容仅供研究参考,付费前请自行鉴别。
3、如文档内容存在违规,或者侵犯商业秘密、侵犯著作权等,请点击“违规举报”。

碎片内容

工程项目目标成本及进度控制方法研究

确认删除?
VIP
微信客服
  • 扫码咨询
会员Q群
  • 会员专属群点击这里加入QQ群
客服邮箱
回到顶部