电脑桌面
添加小米粒文库到电脑桌面
安装后可以在桌面快捷访问

养老机构设立流程VIP免费

养老机构设立流程_第1页
1/21
养老机构设立流程_第2页
2/21
养老机构设立流程_第3页
3/21
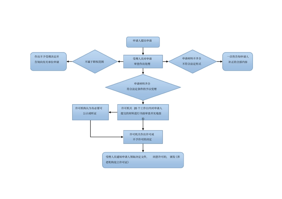
受理人员对申请审查作出处理申请人提出申请作出不予受理决定并告知向有关单位申请申请材料齐全符合法定条件的予以受理许可机关20个工作日内对申请人提交的材料进行书面审查并实地查验许可机构认为有必要可公示或听证许可机关作出许可或不予许可的决定受理人员通知申请人领取决定文件,同意许可的,颁发《养老机构设立许可证》申请材料不齐全不符合法定形式一次性告知申请人补正的全部内容不属于职权范围养老机构设立许可审批办事指南项目内容事项名称养老机构设立许可审批事项性质行政许可受理内容申请领取《养老机构设立许可证(社会福利机构设置批准证书)》办理依据1、《养老机构设立许可办法》(中华人民共和国民政部令第48号);2、《北京市养老服务机构管理办法》(北京市人民政府令第86);3、《京市关于加快养老服务机构发展的意见》京民福发〔2008〕543号4、《北京市人民政府批转市民政局关于加快实现社会福利社会化意见的通知》(京政发[2000]36号)。5.社会福利机构管理暂行办法数量限制不限制申请对象自然人、法人申请条件(一)申请人是依法成立的组织或者具有完全民事行为能力的自然人。(二)有符合相关规定的名称、住所、机构章程和管理制度。(三)有符合老年人建筑设计规范、城镇老年人设施规划规范、老年人社会福利机构基本规范、老年人居住建筑设计标准、老年养护院建设标准等相关规范和技术标准,以及符合国家环境保护、消防安全、卫生和食品药品安全等要求的基本生活用房、设施设备和活动场地;具有与服务对象、业务范围相适应的医疗康复条件。(四)有与开展服务相适应的管理人员、专业技术人员和服务人员。以上人员应当符合有关部门规定的健康标准,具备从业资格。(五)有与服务内容和规模相适应的资金。(六)床位数在10张以上。(七)法律、法规规定的其他条件。申请材料(一)养老机构设立申请书。(二)申请人、拟任法定代表人或者主要负责人的资格证明文件。1.申请人为法人的,需提供法人证书副本、法定代表人身份证明和北京市养老机构申请人(法人)登记表;申请人为自然人的,需提供身份证明和北京市养老机构申请人(自然人)履历表;2.申请设立的养老机构拟任法定代表人或主要负责人的身份证明及履历表;3.委托办理的,除提供以上资料外,受委托人需提供授权委托书。居民身份证、护照或公安机关出具的身份证明材料可以作为身份证明。(三)符合登记规定的机构名称、章程和管理制度。1.同一区县范围内,申请设立的养老机构不得重名;营利性养老机构须提供工商部门核发的《企业名称预先核准通知书》;2.非营利性养老机构按照民办非企业单位或事业单位申请有关章程格式提供章程,营利性养老机构按照企业申请有关要求提供章程或协议;3.提供养老机构规章制度及执行部门登记表,以及行政工作制度、出入院工作制度、护理工作制度、医疗康复工作制度、后勤工作制度、安全管理制度等管理文书。(四)服务场所的自有产权证明或者房屋租赁合同。房屋租赁合同应包含房产所有者的身份证明、房产证明等必备附件。(五)建设单位和相关政府部门验收或证明文件。1.单位(子单位)工程质量竣工验收记录。其中,工程投资额在30万元以上或者建筑面积在300平方米以上的建设项目,需提供建设单位的工程竣工验收合格证明;2.卫生、食品药品行政管理部门对与服务范围相适应的餐饮、医疗和生活饮用水等行政许可或行政审批文件;3.环保部门核发的验收报告、审查意见或环评许可批复文件;4.公安消防部门出具的建设工程消防设计审核。建筑面积在1000平方米以下的,提供消防部门核发的消防备案凭证;建筑面积在1000平方米以上的,提供消防部门核发的消防验收报告。(六)管理人员、专业技术人员和服务人员名单,以上工作人员身份证明,医疗机构出具的工作人员健康状况证明,并提供《养老机构主要工作人员登记表》。(七)资金来源证明文件、验资证明和资产评估报告。1.法人投资者需提供注册地开户银行出具的资信证明,并说明资金来源构成和数额;个人投资者需提供银行出具的存款或其他资信证明,并说明资金来源构成及数额;2.会计师事务所出具的验资报告;3.依法设立的资产评...

1、当您付费下载文档后,您只拥有了使用权限,并不意味着购买了版权,文档只能用于自身使用,不得用于其他商业用途(如 [转卖]进行直接盈利或[编辑后售卖]进行间接盈利)。
2、本站所有内容均由合作方或网友上传,本站不对文档的完整性、权威性及其观点立场正确性做任何保证或承诺!文档内容仅供研究参考,付费前请自行鉴别。
3、如文档内容存在违规,或者侵犯商业秘密、侵犯著作权等,请点击“违规举报”。

碎片内容

养老机构设立流程

您可能关注的文档

确认删除?
VIP
微信客服
  • 扫码咨询
会员Q群
  • 会员专属群点击这里加入QQ群
客服邮箱
回到顶部