电脑桌面
添加小米粒文库到电脑桌面
安装后可以在桌面快捷访问

工程的计算方法(96定额)VIP免费

工程的计算方法(96定额)_第1页
1/7
工程的计算方法(96定额)_第2页
2/7
工程的计算方法(96定额)_第3页
3/7
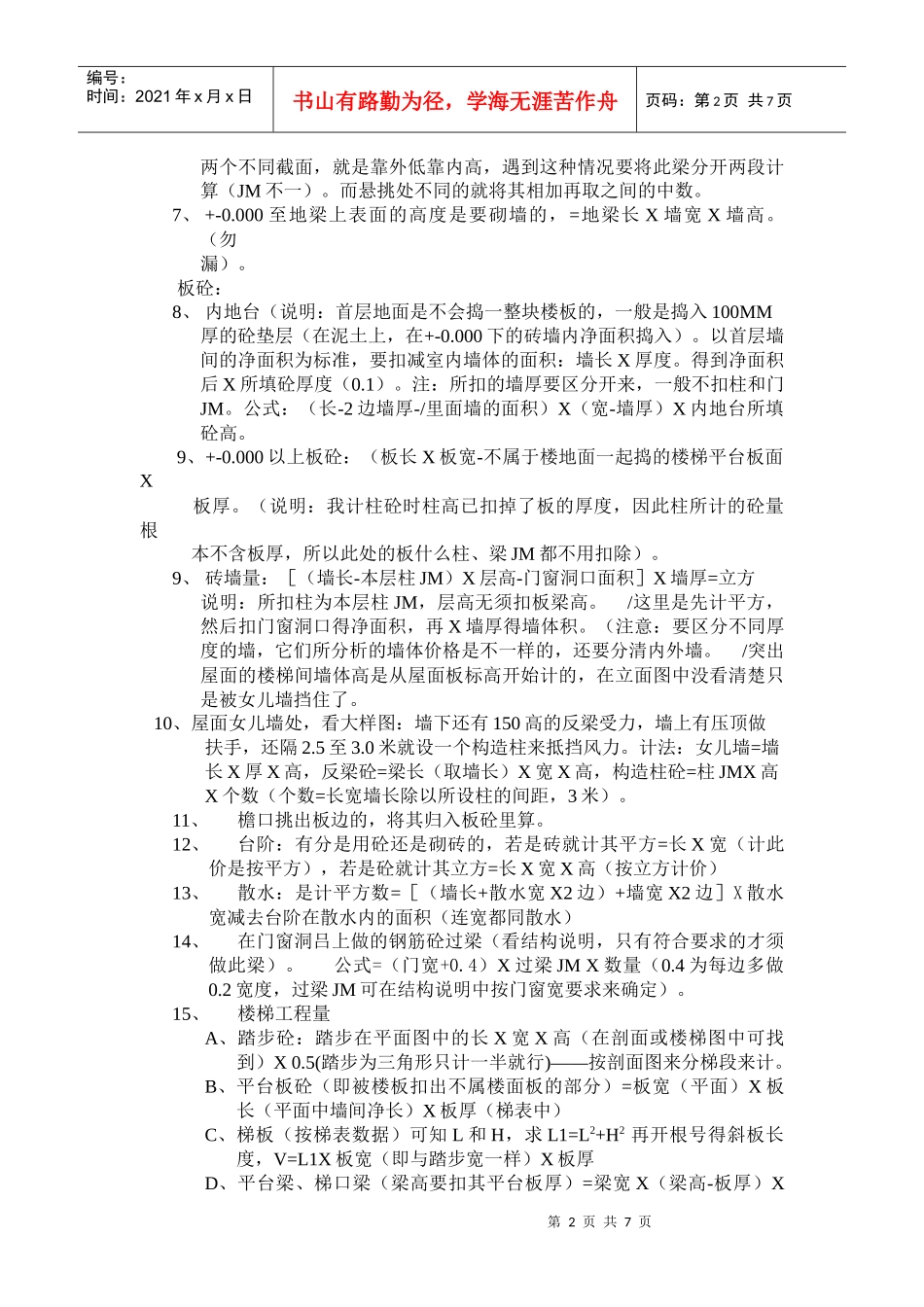
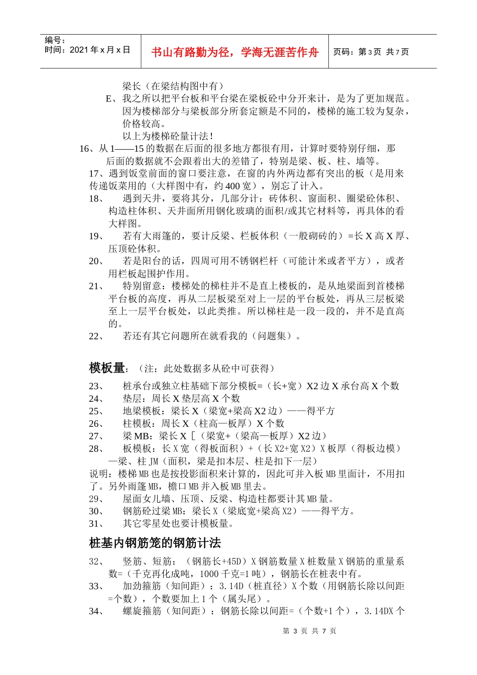
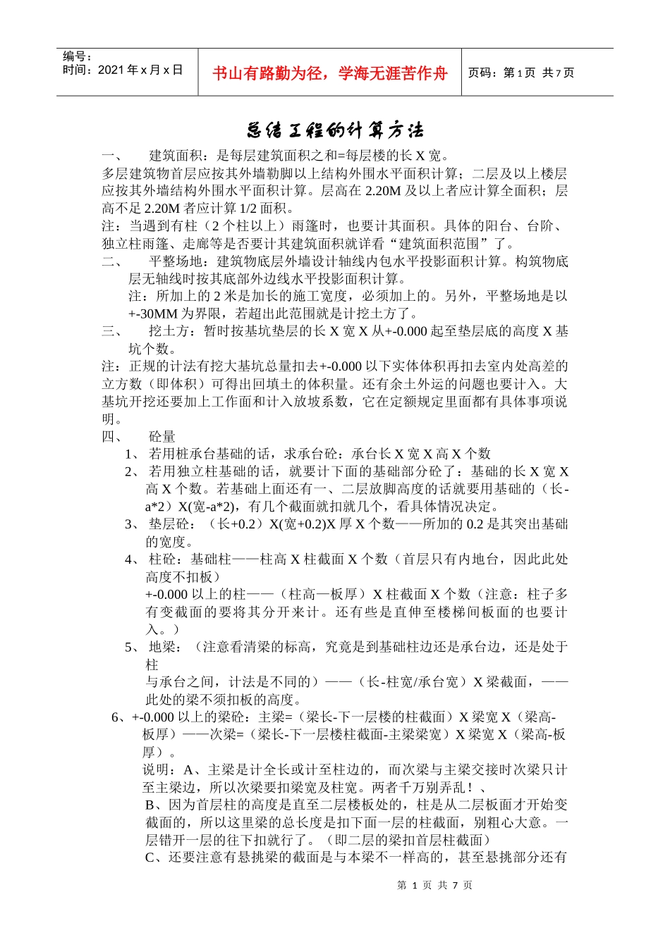
第1页共7页编号:时间:2021年x月x日书山有路勤为径,学海无涯苦作舟页码:第1页共7页总结工程的计算方法一、建筑面积:是每层建筑面积之和=每层楼的长X宽。多层建筑物首层应按其外墙勒脚以上结构外围水平面积计算;二层及以上楼层应按其外墙结构外围水平面积计算。层高在2.20M及以上者应计算全面积;层高不足2.20M者应计算1/2面积。注:当遇到有柱(2个柱以上)雨篷时,也要计其面积。具体的阳台、台阶、独立柱雨篷、走廊等是否要计其建筑面积就详看“建筑面积范围”了。二、平整场地:建筑物底层外墙设计轴线内包水平投影面积计算。构筑物底层无轴线时按其底部外边线水平投影面积计算。注:所加上的2米是加长的施工宽度,必须加上的。另外,平整场地是以+-30MM为界限,若超出此范围就是计挖土方了。三、挖土方:暂时按基坑垫层的长X宽X从+-0.000起至垫层底的高度X基坑个数。注:正规的计法有挖大基坑总量扣去+-0.000以下实体体积再扣去室内处高差的立方数(即体积)可得出回填土的体积量。还有余土外运的问题也要计入。大基坑开挖还要加上工作面和计入放坡系数,它在定额规定里面都有具体事项说明。四、砼量1、若用桩承台基础的话,求承台砼:承台长X宽X高X个数2、若用独立柱基础的话,就要计下面的基础部分砼了:基础的长X宽X高X个数。若基础上面还有一、二层放脚高度的话就要用基础的(长-a*2)X(宽-a*2),有几个截面就扣就几个,看具体情况决定。3、垫层砼:(长+0.2)X(宽+0.2)X厚X个数——所加的0.2是其突出基础的宽度。4、柱砼:基础柱——柱高X柱截面X个数(首层只有内地台,因此此处高度不扣板)+-0.000以上的柱——(柱高—板厚)X柱截面X个数(注意:柱子多有变截面的要将其分开来计。还有些是直伸至楼梯间板面的也要计入。)5、地梁:(注意看清梁的标高,究竟是到基础柱边还是承台边,还是处于柱与承台之间,计法是不同的)——(长-柱宽/承台宽)X梁截面,——此处的梁不须扣板的高度。6、+-0.000以上的梁砼:主梁=(梁长-下一层楼的柱截面)X梁宽X(梁高-板厚)——次梁=(梁长-下一层楼柱截面-主梁梁宽)X梁宽X(梁高-板厚)。说明:A、主梁是计全长或计至柱边的,而次梁与主梁交接时次梁只计至主梁边,所以次梁要扣梁宽及柱宽。两者千万别弄乱!、B、因为首层柱的高度是直至二层楼板处的,柱是从二层板面才开始变截面的,所以这里梁的总长度是扣下面一层的柱截面,别粗心大意。一层错开一层的往下扣就行了。(即二层的梁扣首层柱截面)C、还要注意有悬挑梁的截面是与本梁不一样高的,甚至悬挑部分还有第2页共7页第1页共7页编号:时间:2021年x月x日书山有路勤为径,学海无涯苦作舟页码:第2页共7页两个不同截面,就是靠外低靠内高,遇到这种情况要将此梁分开两段计算(JM不一)。而悬挑处不同的就将其相加再取之间的中数。7、+-0.000至地梁上表面的高度是要砌墙的,=地梁长X墙宽X墙高。(勿漏)。板砼:8、内地台(说明:首层地面是不会捣一整块楼板的,一般是捣入100MM厚的砼垫层(在泥土上,在+-0.000下的砖墙内净面积捣入)。以首层墙间的净面积为标准,要扣减室内墙体的面积:墙长X厚度。得到净面积后X所填砼厚度(0.1)。注:所扣的墙厚要区分开来,一般不扣柱和门JM。公式:(长-2边墙厚-/里面墙的面积)X(宽-墙厚)X内地台所填砼高。9、+-0.000以上板砼:(板长X板宽-不属于楼地面一起捣的楼梯平台板面X板厚。(说明:我计柱砼时柱高已扣掉了板的厚度,因此柱所计的砼量根本不含板厚,所以此处的板什么柱、梁JM都不用扣除)。9、砖墙量:[(墙长-本层柱JM)X层高-门窗洞口面积]X墙厚=立方说明:所扣柱为本层柱JM,层高无须扣板梁高。/这里是先计平方,然后扣门窗洞口得净面积,再X墙厚得墙体积。(注意:要区分不同厚度的墙,它们所分析的墙体价格是不一样的,还要分清内外墙。/突出屋面的楼梯间墙体高是从屋面板标高开始计的,在立面图中没看清楚只是被女儿墙挡住了。10、屋面女儿墙处,看大样图:墙下还有150高的反梁受力,墙上有压顶做扶手,还隔2.5至3.0米就设一个构造柱来抵挡风力。计法:女儿墙=墙长X厚X高,反梁砼=梁长(取墙长)X宽X高,构造...

1、当您付费下载文档后,您只拥有了使用权限,并不意味着购买了版权,文档只能用于自身使用,不得用于其他商业用途(如 [转卖]进行直接盈利或[编辑后售卖]进行间接盈利)。
2、本站所有内容均由合作方或网友上传,本站不对文档的完整性、权威性及其观点立场正确性做任何保证或承诺!文档内容仅供研究参考,付费前请自行鉴别。
3、如文档内容存在违规,或者侵犯商业秘密、侵犯著作权等,请点击“违规举报”。

碎片内容

工程的计算方法(96定额)

您可能关注的文档

确认删除?
VIP
微信客服
  • 扫码咨询
会员Q群
  • 会员专属群点击这里加入QQ群
客服邮箱
回到顶部