电脑桌面
添加小米粒文库到电脑桌面
安装后可以在桌面快捷访问

某公司访问人事管理基础培训知识VIP免费

某公司访问人事管理基础培训知识_第1页
1/54
某公司访问人事管理基础培训知识_第2页
2/54
某公司访问人事管理基础培训知识_第3页
3/54
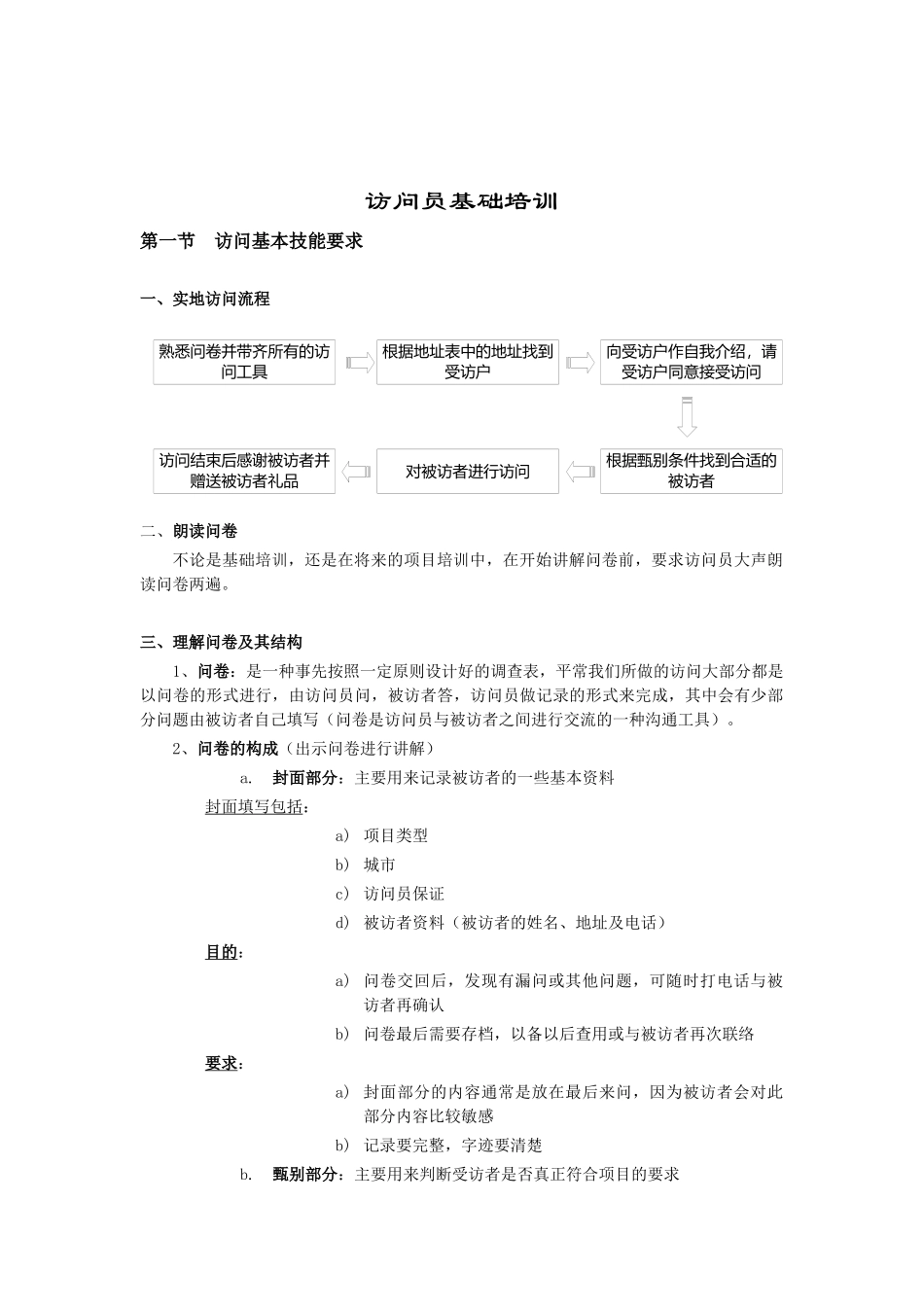
熟悉问卷并带齐所有的访问工具根据地址表中的地址找到受访户向受访户作自我介绍,请受访户同意接受访问根据甄别条件找到合适的被访者对被访者进行访问访问结束后感谢被访者并赠送被访者礼品访问员基础培训第一节访问基本技能要求一、实地访问流程二、朗读问卷不论是基础培训,还是在将来的项目培训中,在开始讲解问卷前,要求访问员大声朗读问卷两遍。三、理解问卷及其结构1、问卷:是一种事先按照一定原则设计好的调查表,平常我们所做的访问大部分都是以问卷的形式进行,由访问员问,被访者答,访问员做记录的形式来完成,其中会有少部分问题由被访者自己填写(问卷是访问员与被访者之间进行交流的一种沟通工具)。2、问卷的构成(出示问卷进行讲解)a.封面部分:主要用来记录被访者的一些基本资料封面填写包括:a)项目类型b)城市c)访问员保证d)被访者资料(被访者的姓名、地址及电话)目的:a)问卷交回后,发现有漏问或其他问题,可随时打电话与被访者再确认b)问卷最后需要存档,以备以后查用或与被访者再次联络要求:a)封面部分的内容通常是放在最后来问,因为被访者会对此部分内容比较敏感b)记录要完整,字迹要清楚b.甄别部分:主要用来判断受访者是否真正符合项目的要求a)因为每次的访问都是只访问每一户中一个最合适的被访者甄别部分的主要内容是将不符合项目访问要求的被访者剃掉,找出合格的被访者。b)通常甄别题包括随机表和用S做为第一个字母的题,因此甄别题也叫做S题(随机表的使用会在后面讲到)c)问卷中只有在这一部分才会有终止访问c.主问卷部分:询问被访者一些项目中设计的主要问题在入户访问中,主要的问题都放在这一部分通常主要问题用Q或其他字母做为题号的第一个字母,因此主问卷中的题也叫做Q题d.背景资料部分:用来记录被访者的一些背景资料背景资料部分主要是了解被访者的职业、年龄、个人及家庭收入情况有的被访者会对这些问题比较敏感,特别是关于收入的问题,因此在问背景资料前一定要向被访者做好解释。如:下面我想问您几个关于您和您家庭的问题,仅供资料分析用,请您不要介意e.牌子表部分:用来记录一些问卷中涉及到品牌的题目答案牌子表部分一般放在问卷的最后部分牌子表通常是问卷中涉及的同一种或同类产品的所有牌子的罗列,为了便于记录,几道题的答案可统一在牌子表上记录四、采用标准统一的提问方法1、重要性:问卷都是按照科学的方法及客户的要求,经过深思熟虑设计出来的,每一道题都有它特定的意义。2、要求:(严格按照问卷来问)严格按问卷顺序,问卷上规定回答的问题应全部问到,不能遗漏,根据逻辑指示应跳问的不要多问;严格按照问卷上问题的字句提问,因为每个问题/说法都是经过仔细推敲,具有特定意义的;提问时对问卷上的问题不能加入访问员的个人意见/解释(统一规定的除外)。3、注意事项:提问时问卷中需要强调的词句要重读对问卷中过渡结构的提示语句,应读出,使被访者有承上启下的自然感觉提问中语气平和,中速,使被访者有充分的时间理解并回答问题,不应让被访者有压迫感,应根据被访者的反应调整访问速度。五、采用标准的出示卡片方法1、卡片:是把问卷上给予被访者提示的选择答案放大写在卡片上(问卷内容不可以让被访者看到)。2、目的:是为了提醒被访者,帮助他来回答问题。3、出示程序:看到问卷上有“出示卡片”的提示后:首先找到与题目相对应的卡片;出示卡片;并且提醒被访者看卡片(“请您看这张卡片”);然后读出题目;并读出卡片上的内容(读的时候注意每个答案间的停顿),读完后请被访者选择或确认。4、出示姿势:用手(用不拿笔的那只手)拿着卡片的上部挡在问卷前,不要让被访者看到问卷,不可用手拿着卡片的侧面,一方面因为手指有长短,我们不想给被访者以任何提示,另一方面因为手大会盖住卡片上的字。5、注意事项:卡片用过之后要字面朝下放在桌上不要随手乱放,更不可以将卡片交给被访者自己拿着或者允许被访者随便翻看原因:让被访者看到后面卡片上的提示内容,可能会影响被访者的答题如何做解释:“我来帮您翻”“等一下您再拿着看”举例演示:怎样翻卡片有些答案是不出示给被访者看的,所以读...

1、当您付费下载文档后,您只拥有了使用权限,并不意味着购买了版权,文档只能用于自身使用,不得用于其他商业用途(如 [转卖]进行直接盈利或[编辑后售卖]进行间接盈利)。
2、本站所有内容均由合作方或网友上传,本站不对文档的完整性、权威性及其观点立场正确性做任何保证或承诺!文档内容仅供研究参考,付费前请自行鉴别。
3、如文档内容存在违规,或者侵犯商业秘密、侵犯著作权等,请点击“违规举报”。

碎片内容

某公司访问人事管理基础培训知识

您可能关注的文档

确认删除?
VIP
微信客服
  • 扫码咨询
会员Q群
  • 会员专属群点击这里加入QQ群
客服邮箱
回到顶部