电脑桌面
添加小米粒文库到电脑桌面
安装后可以在桌面快捷访问

某建筑公司工程进度与管理制度范本VIP免费

某建筑公司工程进度与管理制度范本_第1页
1/26
某建筑公司工程进度与管理制度范本_第2页
2/26
某建筑公司工程进度与管理制度范本_第3页
3/26
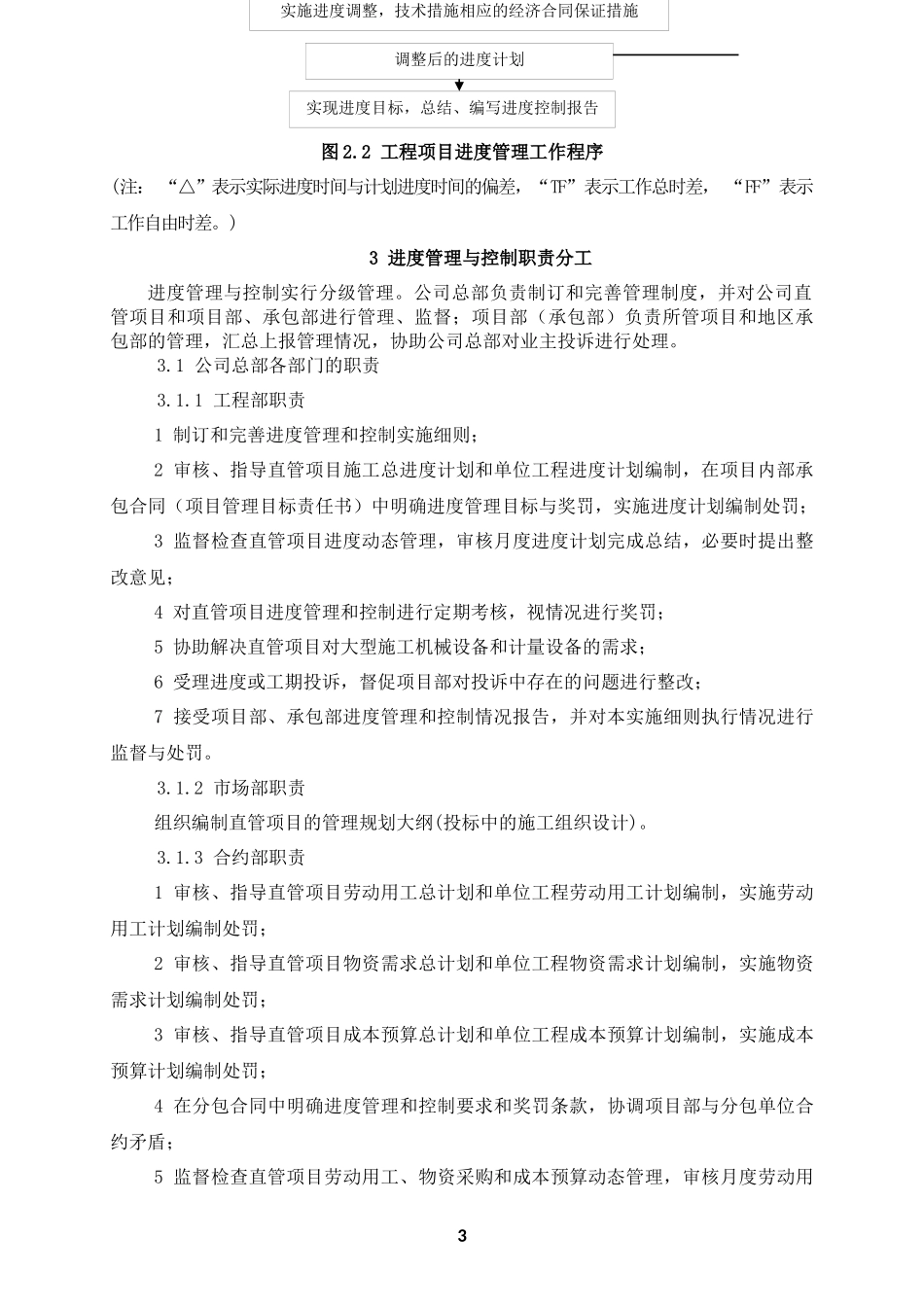
绿洲宇宙建筑公司工程进度与控制管理制度1总则1.1目的说明工程项目进度计划管理的任务、职责,建立项目进度计划管理和控制的模式、工作程序和工作方法。促进工程项目进度计划管理工作科学化、规范化,系统地积累所需各种基础数据,提高进度计划管理和控制的工作效率、质量和水平。1.2适用范围本实施细则适用于公司总部直管项目或委托项目部、承包部管理的施工承包类工程项目进度计划管理工作。本实施细则是考核公司各层次工程项目进度管理和控制的依据。1.3使用原则本公司施工承包类工程项目进度管理应按照本实施细则进行管理和控制,执行行业、地区颁发的有关政策、法规及文件要求,还应遵循承包合同规定的要求。2进度管理主要内容和工作程序2.1进度管理的主要内容工程项目进度管理的主要内容见图2.1“工程项目进度管理内容”。图2.1工程项目进度管理内容2.2工程项目进度管理工作程序进度管理内容计划实施检查处理1.制订施工方案2.编制施工项目总进度计划和单位工程进度计划1.编制施工作业计划2.做好施工记录,掌握现场施工实际情况3.调度工作。指材料、劳力、机械等各种资源与进度的配合调度1.实际进度与计划进度对比,是否有偏差2.分析存在偏差的原因,计划的调整及采取的措施1.总结经验,并使之标准化、制度化2.转入下一个管理循环1编制施工进度总计划和单位工程施工进度计划明确总工期,单位工程开竣工日期等工期目标△在不在关键线路上△是否小于总时差TF△是否大于自由时差FF工程项目进度控制的程序见图2.2“工程项目进度管理工作程序”。否是否出现时间偏差△是在不在否(△>TF)是是否(△≤FF)建立进度控制的组织系统、目标系统、工作制度、责任制度落实相应的保证措施(资金、技术、合同、管理信息等)编制施工作业进度计划与支持性计划开工申请开工指令监理工程师项目经理部下达施工任务书,进行技术交底进度计划实施控制密切关注关键控制点的进度实施信息收集→整理→统计分析2图2.2工程项目进度管理工作程序(注:“△”表示实际进度时间与计划进度时间的偏差,“TF”表示工作总时差,“FF”表示工作自由时差。)3进度管理与控制职责分工进度管理与控制实行分级管理。公司总部负责制订和完善管理制度,并对公司直管项目和项目部、承包部进行管理、监督;项目部(承包部)负责所管项目和地区承包部的管理,汇总上报管理情况,协助公司总部对业主投诉进行处理。3.1公司总部各部门的职责3.1.1工程部职责1制订和完善进度管理和控制实施细则;2审核、指导直管项目施工总进度计划和单位工程进度计划编制,在项目内部承包合同(项目管理目标责任书)中明确进度管理目标与奖罚,实施进度计划编制处罚;3监督检查直管项目进度动态管理,审核月度进度计划完成总结,必要时提出整改意见;4对直管项目进度管理和控制进行定期考核,视情况进行奖罚;5协助解决直管项目对大型施工机械设备和计量设备的需求;6受理进度或工期投诉,督促项目部对投诉中存在的问题进行整改;7接受项目部、承包部进度管理和控制情况报告,并对本实施细则执行情况进行监督与处罚。3.1.2市场部职责组织编制直管项目的管理规划大纲(投标中的施工组织设计)。3.1.3合约部职责1审核、指导直管项目劳动用工总计划和单位工程劳动用工计划编制,实施劳动用工计划编制处罚;2审核、指导直管项目物资需求总计划和单位工程物资需求计划编制,实施物资需求计划编制处罚;3审核、指导直管项目成本预算总计划和单位工程成本预算计划编制,实施成本预算计划编制处罚;4在分包合同中明确进度管理和控制要求和奖罚条款,协调项目部与分包单位合约矛盾;5监督检查直管项目劳动用工、物资采购和成本预算动态管理,审核月度劳动用实施进度调整,技术措施相应的经济合同保证措施调整后的进度计划实现进度目标,总结、编写进度控制报告3工、物资采购成本预算计划完成总结,必要时提出整改意见;6对直管项目劳动用工、物资采购和成本预算管理和控制进行定期考核,视情况进行奖罚;7接受项目部、承包部劳动用工、物资采购和成本预算管理和控制情况报告,并对相关管理制度执行情况进行监督与处罚。3.1.4财务部职责1审核、指导直...

1、当您付费下载文档后,您只拥有了使用权限,并不意味着购买了版权,文档只能用于自身使用,不得用于其他商业用途(如 [转卖]进行直接盈利或[编辑后售卖]进行间接盈利)。
2、本站所有内容均由合作方或网友上传,本站不对文档的完整性、权威性及其观点立场正确性做任何保证或承诺!文档内容仅供研究参考,付费前请自行鉴别。
3、如文档内容存在违规,或者侵犯商业秘密、侵犯著作权等,请点击“违规举报”。

碎片内容

某建筑公司工程进度与管理制度范本

确认删除?
VIP
微信客服
  • 扫码咨询
会员Q群
  • 会员专属群点击这里加入QQ群
客服邮箱
回到顶部